
國家通訊委員會 NCC 在昨日(3/11)正式通過「電信終端設備審驗辦法」修正草案,將過去要求業者在申請手機、平板認證時必須簽訂切結書保證未來產品中不可將我國國名「中華民國」或「台灣」標註為「中國台灣」這類有損國格的行為,擴及為所有的電信終端設備,意即除了手機、平板之外,智慧型手錶、機上盒或其他網通設備…等產品,都將受此修正案的規範。
你可能對這個有興趣…
- UberEAT 200 元現折金免費現領!輸入邀請碼:af19tw6j5tz 即可獲得!
- 專修蘋果,線上預約現折 $100 、最速 20 分鐘交件
- 無綁約、無受限的電信選擇-無框行動,申辦就有機會獲得 7-11 $600 禮券
- 高速穩定、自由翻牆:Ivacy VPN 獨家超高折扣只有這裡
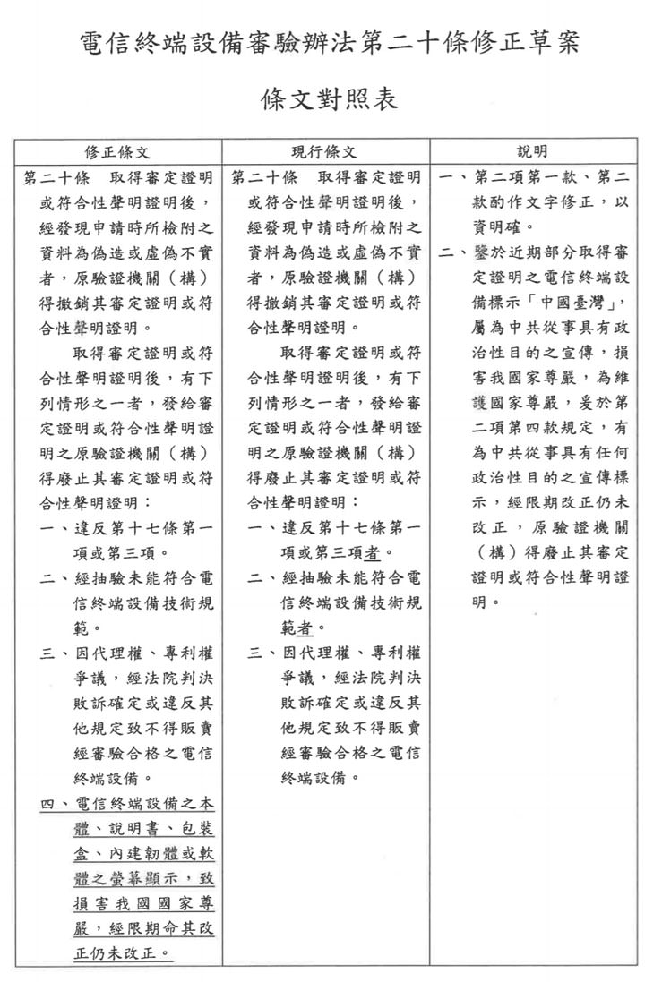
NCC 的新聞稿指出,近期部分取得審定證明之電信終端設備標示「中國臺灣」,損害我國家尊嚴及使用者權益。為避免未來類似情事再次發生,已修正終端審驗辦法,增訂第 20 條第 2 項第 4 款規定,以完備法制、擴大適用範圍至所有電信終端設備。
先前相關事件的分析,請見阿祥的這篇文章

圖:NCC 於去年 11月公佈的手機與平板產品認證須切結的新聞稿。
在完成法案修正後,已取得審定證明之電信終端設備之本體、說明書、包裝盒、內建韌體或軟體之螢幕顯示,有損害我國國家尊嚴之情形,經限期改正仍拒不改正者,NCC 或原驗證機構將予以廢止其審定證明。

圖:昨日(3/11)公佈的電信終端設備審驗辦法第二十條修正草案新聞稿內容。
從法案的字面上來看,似乎是對於中國品牌的行動通訊設備制定更為嚴苛的條件,只要是設備中將國家區域標為「中國台灣」的設備,都無法在台銷售,除了先前因更新「踩到紅線」的華為,同樣為中國品牌的小米、Oppo、Vivo 在這幾個月也都沒有新品上市,主要也就是因為先前需要簽署切結書保證不會有「中國台灣」標示的問題,畢竟在兩岸之間,政治問題十分敏感。

圖:中國的環球網當初對 NCC 反應「中國台灣」事件所做的報導…(截圖來源:環球網)
而現在新的法案規定,似乎又將規範的設備拓增至其他網通設備之內,看起來似乎是對於中國手機更為限縮的做法(反正就不準顯示中國台灣就是了),但實際上在修正草案中,法條上少了廠商必定要簽署「切結書」的硬性規定,而是只要審驗時產品的系統介面與外盒包裝與說明書…等文件沒有「中國台灣」的標示,即可通過 NCC 的認證取得上市許可,且在後續抽查時也有「限期改正」這樣較有彈性的說法,理論上對於業者來說是有更具彈性的空間,也讓中國品牌的手機不需要卡在審驗前簽切結書的階段,讓中國品牌手機有機會重回台灣市場。


不過此次的修法,也同樣規範了平行輸入中國品牌手機產品的銷售合法性,意即從中國購回的中國手機(裡頭的系統會顯示「中國台灣」)是無法公開銷售的,否則即是違法行為。

圖:NCC 官方粉絲頁的公開貼文,下面有不少人一片叫好,但實際上對於中國品牌手機的緊縮,其實反倒是為業者的解套?
雖說 NCC 此次的電信終端設備審驗辦法第二十條修正草案雖為一則法案的訂定,但卻有兩種全然不同的解讀,不知道大家認為這項法案的制定是對中國品牌手機在台灣銷售的喪鐘,或者其實是一線生機呢?
你可能對這個有興趣…
- UberEAT 200 元現折金免費現領!輸入邀請碼:af19tw6j5tz 即可獲得!
- 專修蘋果,線上預約現折 $100 、最速 20 分鐘交件
- 無綁約、無受限的電信選擇-無框行動,申辦就有機會獲得 7-11 $600 禮券
- 高速穩定、自由翻牆:Ivacy VPN 獨家超高折扣只有這裡
相關連結:
歷史上的這一天,我還寫了…
- 處理器愈來愈燙!iPhone 17 Pro 也將加入均熱板散熱系統! - 2025
- 三星國民機 Galaxy A55 5G、Galaxy A35 5G 新登場,首度搭載 Knox Vault 與旗艦級攝影規格! - 2024
- Lenovo 推出全新桌上型工作站 ThinkStation PX、P7 與 P5 再創效能與速度巔峰! - 2023
- 中階機上 1.08 億畫素鏡頭?三星將於 3/17 舉行「Galaxy Awesome Unpacked」發表會,將推出 Galaxy A 系列新機! - 2022
- 羅技首款「垂直滑鼠」-MX Vertical 在台上市,完美 57 度人體工學角度徹底釋放手腕、手臂與肩頸壓力! - 2020
- 小米藍牙耳機 Air 開箱:音質有一定水準,連線更簡單的高CP值真無線耳機之選! - 2019
- [Unbox] Acer Swift 5 實測:外型亮眼,效能優異,同級最輕薄的羽量級筆電! - 2018
- [Mobile] 2017年的智慧型手機設計趨勢…不只更傷害你的手指,也傷害你的荷包? - 2017
- [App] 超神奇的手機即時變臉App「MSQRD」,讓你一玩就無法罷手! - 2016
- 肚量不夠大?輕鬆幾個步驟、為你的Synology NAS新增新硬碟! - 2015













無留言