一年一度的雙11購物節即將到來,眾多品牌、電商平台相繼推出甜甜優惠,其中平常單價較高的 3C 產品更成了消費者下手的目標,向來提供用戶最快、最穩定、最安全的網路使用環境的 TP-Link 看準雙11商機,接力推出多項重磅優惠,包含智慧家庭最佳神隊友Tapo RV30掃地機器人只要NT$5,699、超大集塵空間 Tapo RV30 Plus 全能掃拖集塵機器人萬元有找只要超甜優惠價NT$7,999,以及高階旗艦機皇 Deco X95 2 入組也萬元有找僅 NT$9,999、入門 Wi-Fi 6 飆網神器 Archer AX12 更不用花費一張小朋友只要 NT$999,超狂優惠讓你輕鬆打造極速網路環境與智慧家庭!
你可能會有興趣
- 【FUJI按摩椅評價】五款產品試坐體驗、分析與推薦分享
- 【2025 最新】人體工學椅選購推薦!六大品牌評比一次看!
- 買電競螢幕前先等等!選購攻略看這裡!
- 買前必看!大型按摩椅選購/推薦/體驗心得深入解析
- 大家都在用的 Surfshark VPN 下殺 12 折!再送 4 個月免費訂閱!
此外,TP-Link於今年8月發表的 Wi-Fi 6E 產品,也宣布其中 Deco XE75 與 Archer AXE75 即將在台開賣,更搶先公布新品優惠,想要感受最新技術的極速飆網體驗讓您搶先體驗!
Wi-Fi 6E 王牌降臨 Archer AXE75 規格優惠一次看
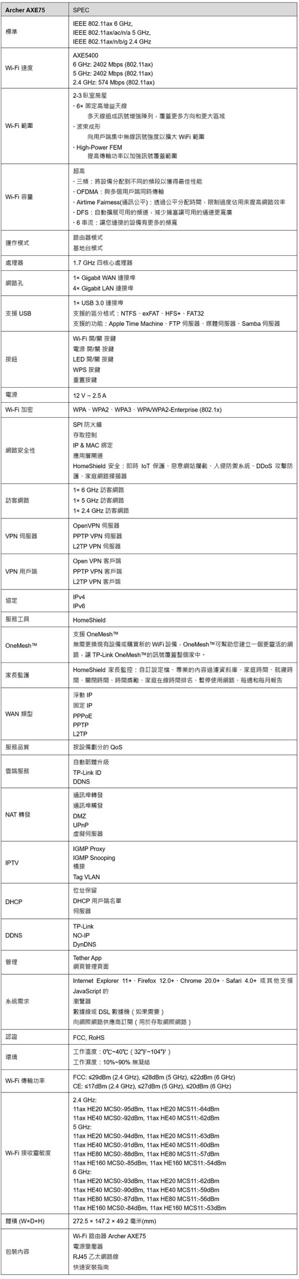
TP-Link王牌熱銷機種 Archer 系列,此次率先因應 Wi-Fi 6E 推出重磅新品 Archer AXE75 AXE5400三頻 Gigabit Wi-Fi 6E 路由器,全面升級至 1.7 GHz 64-Bit 四核心處理器與 512 MB 高速記憶體,可以完美乘載大量上行、下行網速需求,為用戶帶來極致有感的 5400 Mbps 網速升級,速度甚至比 Wi-Fi 6 更快兩倍,同時透過 Archer AXE75 所配備的 6×高增益天線,以波束成形技術偵測上網設備並將訊號更為集中,且因應智慧家庭需求,Archer AXE75 不只網速快,更可容納多達 200 多台設備,並藉由 OFDMA 和其他先進技術減少頻段混亂,消除非必要的延遲和干擾。

除了高速穩定的上網體驗,TP-Link Archer AXE75 全面採用最新 Wi-Fi 安全協議 WPA3,可有效針對網路密碼進行安全加密,並且針對暴力攻擊增強保護,同時透過 TP-Link HomeShield,大大減少網路安全威脅,Archer AXE75 將於台灣開賣,新品上市親民價格 NT$3,999,不用花大錢即可坐擁最新 Wi-Fi 6E,想要享受極致飆網快感絕不能錯過!
爆速首選 真三頻 Mesh Wi-Fi 6E Deco XE75
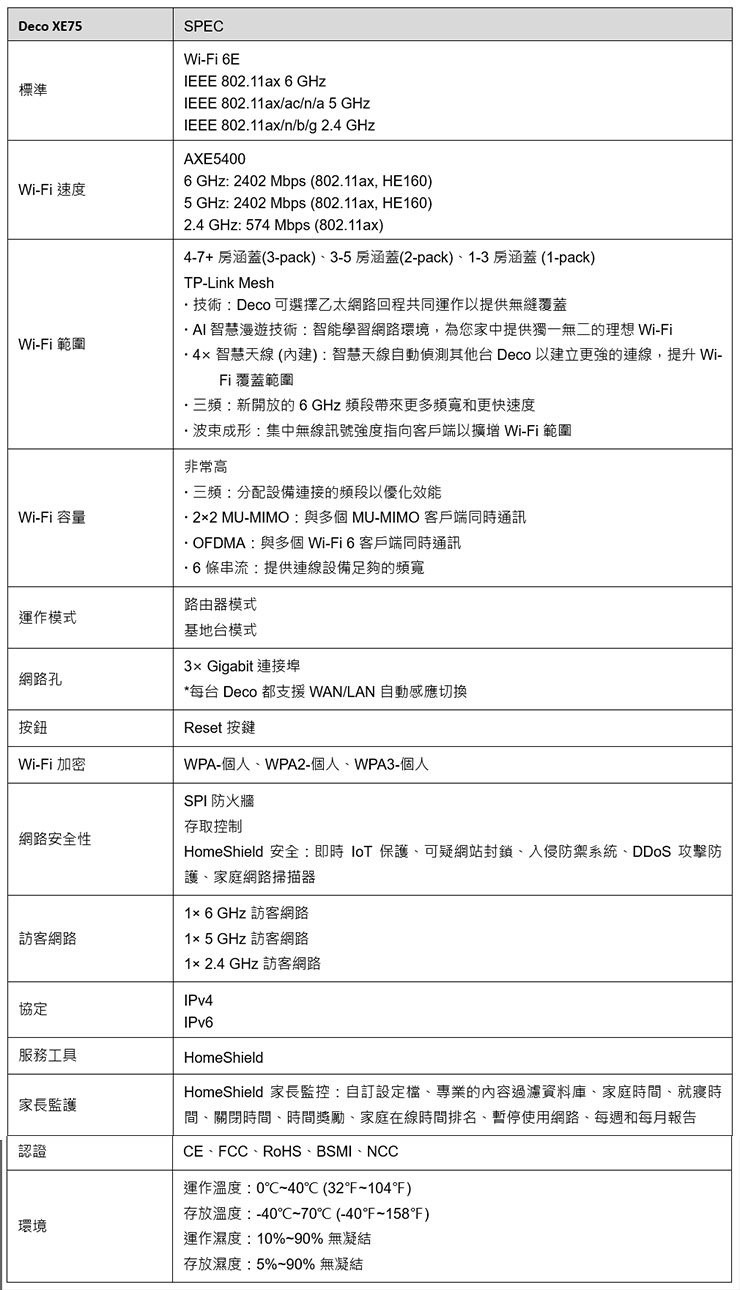
TP-Link 全新 Deco XE75 Mesh 網狀路由器,以 AXE5400 帶來真三頻 Mesh Wi-Fi 6E 網路連線品質,透過三個 Wi-Fi 頻段共同運作,最高能夠為 200 台設備釋放高達 5,400 Mbps 的網路總速,得益於全新 6 GHz 頻段,將有效提升每個 Deco 路由器之間的回程效能,為每個用戶的連網設備帶來最穩定、最強大的網路,大大提高了整體 Wi-Fi 效能,其2入裝可覆蓋最高 155 坪空間,3入裝則可以覆蓋最大 200坪空間,真實感受無所不在的極致網速,對於多隔間公寓、多樓層透天用戶來說,這絕對是今年最值得入手的夢幻3C逸品,全新Deco XE75 Mesh網狀路由器也即將在台開賣,TP-Link也搶先公布將祭出新品價3入組NT$9,999優惠,不到萬元的預算就可以幫三層透天、最多 200 台裝置帶來零死角Wi-Fi 6E 飆網體驗!
小資族必看!小家庭、租屋族最愛的掃拖機器人限時優惠登場
為了提供消費者更便利的科技生活,TP-Link智慧居家產品系列也同步推出眾多優惠,率先登場的是擁有 4200PA 超強吸力,掃拖二合一設計的Tapo RV30 Plus全能掃地機器人,其擁有4 公升密封集塵空間,最高可連續使用長達 70 天,同時具備27000Pa 超強吸力的集塵通道,能夠瞬間清空集塵盒,讓垃圾箱內、地板上皆無殘留,且具備光學雷達和陀螺儀雙導航系統,可以精準、快速的繪製出家中格局,讓機器人即使是在黑暗中也能精準清潔,即日起至11/14 Tapo RV30 Plus享雙11甜甜優惠價NT$7,999。

同樣具備光學雷達和陀螺儀雙導航系統Tapo RV30,不僅擁有大電量電池,最大可清潔 108 坪空間,更具備強力的攀爬功能,可輕鬆爬過門檻和 2cm 以下的地毯,完美清潔家中各個角落,即日起至11/30也只要NT$5,699,輕鬆完成家中清潔就趁這檔!
雙 11 就要寵粉!TP-Link Deco 系列、Tapo 智慧家庭套組 優惠起跑
今年雙11 期間,TP-Link推出多款熱銷商品活動,從人氣熱銷Mesh Wi-Fi 6系列、Wi-Fi 6路由器到智慧感應器Tapo系列,一次滿足所有智慧家庭需求,想要零負擔升級智能居家環境,就看這一檔!

首波必買
11/1-11/7期間 TP-Link第一波優惠包括高階旗艦機皇Deco X95,其具備內建4組高增益天線與2組全新智慧型天線,2入即可覆蓋高達175坪,最高可連接200台設備,首波雙11期間優惠2入,萬元有找僅NT$9,999;而同系列的熱銷神機Deco X20這次也推出超狂優惠,3入僅要NT$4,799,感受無限漫遊必跟上這波!
Tapo 系列超殺優惠
11/8-11/14正檔期間TP-Link便推出熱銷的智慧家庭系列,包含Tapo D230S1智慧AI視訊門鈴,其具備偵測夜視全彩功能與2K 5MP解析度,並採用電池設計無須走線、免打洞輕鬆安裝,雙11僅要NT$2,999即可帶回家。還有相當熱門的Tapo C220 2K室內旋轉AI攝影機,具水平360°與垂直114°監控範圍,當偵測到動作,攝影機會觸發閃光和聲音效果,透過內建的麥克風和揚聲器進行雙向語音通話,雙11期間特價不用1張小朋友僅需NT $999!而針對戶外監控需求,還有Tapo C500旋轉攝影機 ,可覆蓋 360° 水平和 130° 垂直監控範圍,支援人物偵測和移動追蹤,更提供 30公尺夜視效能,這次雙11僅要NT$1,111。

另外,11/1-11/14 期間 Tapo Sensor 系列智慧家庭套件,含 Tapo T100 智慧行動感應器、Tapo T110 智慧接觸式感應器、Tapo T310 智慧溫濕度感測器、Tapo 315 智慧溫濕度感測器以及 Tapo S200B / S200D 智慧按鈕,更祭出2 件95 折優惠,全面升級智慧家庭就這麼簡單!
最終檔必 buy
最寵粉的TP-Link於11/22-11/30祭出最終優惠,含配備同級最強1.7Ghz四核處理器與AI Mesh技術的Deco X75雙11最終檔優惠2入僅需NT$6,999;此外,輕鬆入門Wi-Fi 6 神器Archer AX12更下殺不到千元只要NT$999,把握最後機會升級居家上網體驗就趁這波!
Archer AXE75 規格表

Deco XE75 規格表

你可能會有興趣
- 【FUJI按摩椅評價】五款產品試坐體驗、分析與推薦分享
- 【2025 最新】人體工學椅選購推薦!六大品牌評比一次看!
- 買電競螢幕前先等等!選購攻略看這裡!
- 買前必看!大型按摩椅選購/推薦/體驗心得深入解析
- 大家都在用的 Surfshark VPN 下殺 12 折!再送 4 個月免費訂閱!
相關連結:
優惠活動 | TP-Link 台灣地區
歷史上的這一天,我還寫了…
- 蘋果 iPhone 為何儲存空間升級要這麼貴? - 2025
- Logitech G PRO 2 LIGHTSPEED 開箱實測:左右手皆適用~手感輕巧迅捷,電力續航絕佳! - 2024
- 光陽電動車 i-One Air 綠牌電動車最低 25,000 元入手,首年免費換電騎到飽! - 2022
- Raycop Omni Air RSC-300TW 無線 UV 除蟎吸塵器開箱:輕巧無負擔,吸力強勁且電力續航令人驚艷! - 2021
- Galaxy Z Fold2 5G 中國版更貴更豪華:Galaxy W21 擁有 2 倍儲存,價格達 2 萬人民幣! - 2020
- 高解析、高刷新率來了?三星 Galaxy S21 Ultra 將可能支援 QHD+ 解析度 120 Hz 刷新率規格! - 2020
- OSIM 4手天王開箱:不只是按摩椅,更兼具高科技與娛樂性! - 2019
- Epson發表「次視代 智慧眼鏡」Moverio BT-30C中華電信獨賣,80吋精彩大「視」界 解放小螢幕的無限可能! - 2019
- 量子點技術加持,小米電視 5 Pro 挑戰高階市場,成為小米 AIoT 智能家居中心! - 2019
- [Telecom] LINE MOBILE 最殺資費來襲!錯過這一檔、後悔一輩子~註冊官方帳號會員搶「好友之夜」限時 申辦時段資格,再拿高額 LINE Points 點數! - 2018










![[Mobile] Samsung GALAXY Note 3 吃KitKat!升級4.4.2版後功能變更詳解! - 阿祥的網路筆記本 [Mobile] Samsung GALAXY Note 3 吃KitKat!升級4.4.2版後功能變更詳解! - 阿祥的網路筆記本](https://axiang.cc/wp-content/uploads/2020-08-09-180833-16.jpg)


無留言