
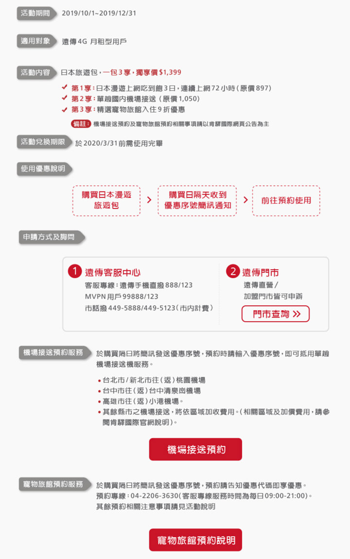
日本一直是國人出國購物、賞景朝聖及大啖美食的首選,秋意濃的 10 月無論是前往北海道、東北地區賞楓、覽景,都是最舒適的季節,趁著雙十連假,安排年度休假,來趟愜意的充電之旅!遠傳體貼用戶,針對國人最愛出遊的日本,率先推出「日本漫遊旅遊包」服務,提供結合日本 3 日原號漫遊上網、單趟機場接送服務以及寵物旅館優惠的超值優惠包。

遠傳「日本漫遊旅遊包」只要 $1,399,內含單趟機場接送服務費用,以及日本 3 日漫遊上網吃到飽,換算日本漫遊一天只要$116 元,更貼近上班族的旅遊預算。出國享美景、拍照、直播分享,用原號漫遊上網吃到飽,讓您開心上網不擔心流量不夠。二人同行出發,各買一個日本漫遊包,出國、返台都可享有舒適的機場接送。出國期間毛小孩的照護,遠傳「日本漫遊旅遊包」也幫用戶準備好!入住指定寵物旅館再享 9 折優惠,給用戶最超值的「一包3享」。即日起至全台遠傳門市申辦或手機直撥客服專線 123 就能完成申辦,赴日旅遊輕鬆 Go!

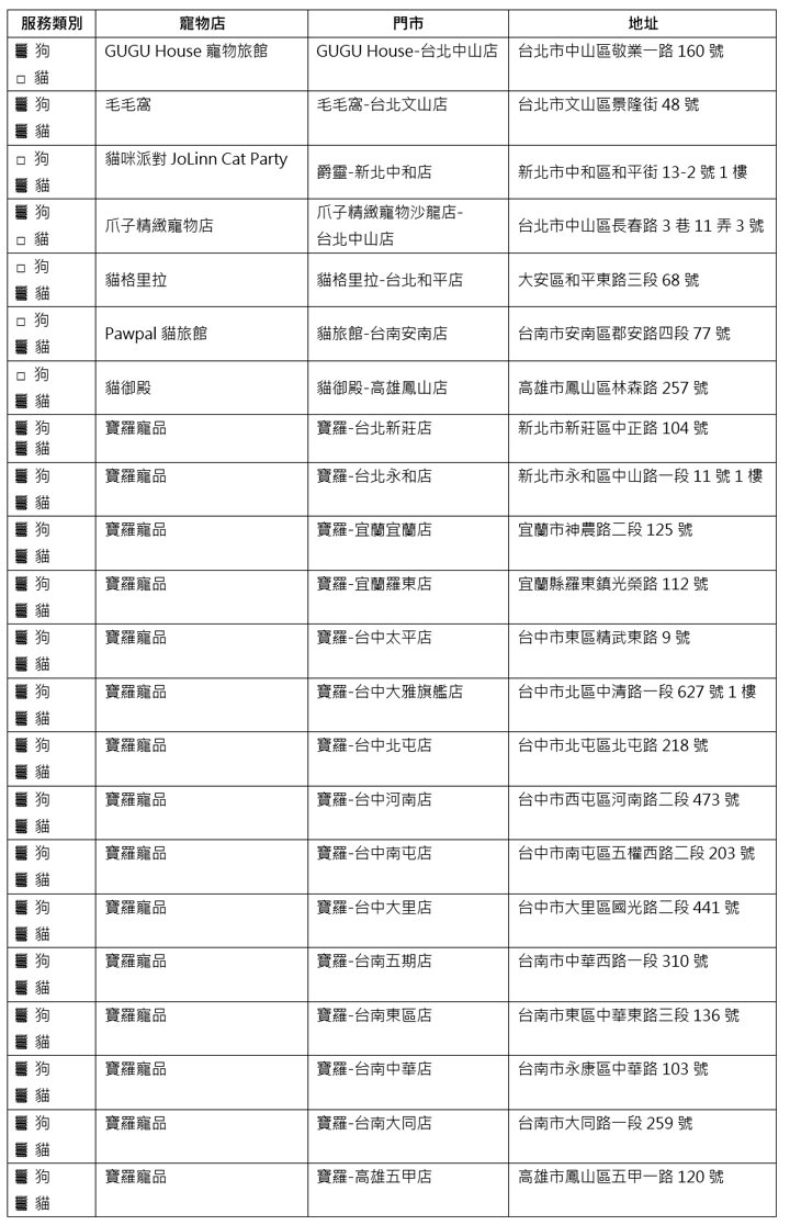
遠傳「日本漫遊包」寵物旅館適用服務據點

相關連結:
遠傳日本旅遊包,一包3享獨享價$1,399,讓你玩樂日本,無憂啟程!
歷史上的這一天,我還寫了…
- 反樸歸真?Sony 推出全新入耳式有線耳機 IER-EX15C USB-C,即插即用不怕掉! - 2025
- 微軟將推出可摺疊螢幕手機?專利顯示「可內外摺疊」設計將解決摺痕問題? - 2024
- 三星推出 Galaxy SmartTag2,台灣 10 月中上市! - 2023
- 十銓科技全新推出 C222 精鋅碟,打造流線金屬之美! - 2022
- Logitech X 貓貓蟲咖波聯名鍵盤滑鼠,狂掀「憑實力軟爛」熱潮!全新咖波手繪 Pebble M350 聯名無線滑鼠及上蓋超可愛! - 2021
- 振興熱起來!LINE 熱點加碼 LINE POINTS 200 萬點~攜手三縣市整合全面振興攻略! - 2021
- 入門級手機也有強悍夜拍能力?Google Camera Go 應用將為低價 Android Go 機種加入夜視模式與 HDR 功能! - 2020
- 三星已釋出 Galaxy S20 系列 One UI 3.0 + Android 11 升級 Open Beta 版 - 2020
- 三星原廠 45W 快充組 EP-TA845 開箱實測!Note10+ 真的跑得到 45W 輸出嗎? - 2019
- [Unbox] 速度更快的外接 SSD 解決方案:伽利略 M.2(NVMe)DigiFusion PCIe SSD 外接盒開箱! - 2018










![[Mobile] 透過PC Companion更新你的SONY Xperia Z Ultra! [Mobile] 透過PC Companion更新你的SONY Xperia Z Ultra!](https://i0.wp.com/axiang.cc/wp-content/uploads/zuupdate000.jpg?resize=232%2C155&quality=90&zoom=2)

無留言