![[Mobile] 中階雙機 Moto G5s 與 G5s Plus 在台上市!具備金屬機身、雙卡雙待與NFC功能! - 阿祥的網路筆記本 [Mobile] 中階雙機 Moto G5s 與 G5s Plus 在台上市!具備金屬機身、雙卡雙待與NFC功能! - 阿祥的網路筆記本](https://axiang.cc/wp-content/uploads/2014/q3/20171107184148_50.jpg)
圖:Motorola 新中階機 Moto G5s 與 G5s Plus今日在台灣上市!上圖為搭載雙主鏡頭的 Moto G5s Plus!
Motorola 今日(11/7)正式宣佈在台灣推出兩款定位中階新機「Moto G5s」與「Moto G5s Plus」,並自即日起於全台 Motorola 授權銷商與地標網通發售,兩款新機都具備金屬外殼設計,並皆具備 4G+3G 雙卡雙待,並均內建NFC功能,其中「Moto G5s」建議售價為新台幣 6,290元,「Moto G5s Plus」則為新台幣 8,290元。
Moto G5s 主打高質感、長效續航與智慧體驗
![[Mobile] 中階雙機 Moto G5s 與 G5s Plus 在台上市!具備金屬機身、雙卡雙待與NFC功能! - 阿祥的網路筆記本 [Mobile] 中階雙機 Moto G5s 與 G5s Plus 在台上市!具備金屬機身、雙卡雙待與NFC功能! - 阿祥的網路筆記本](https://axiang.cc/wp-content/uploads/2014/q3/20171107184157_11.jpg)
圖:具備金屬外殼設計的 Moto G5s。
針對消費者需求,Moto G5s是一款更高效能的智慧型手機。外型採用高級鋁合金所打造的全金屬一體成型設計,兼具工藝級的美觀與更強的耐用度。除此之外,Moto G5s 具備 3,000mAh的電池,提供使用者全天使用的電力,而透過 TurboPower 充電器能在15分鐘註1內充滿5小時的電力,徹底免除使用者對於手機電力不足之憂。
Moto G5s採用1600萬像素高解析鏡頭,配備相位自動對焦(PDAF)技術,使用者可透過快速對焦技術捕捉每個精彩的瞬間;此外,配備 LED 補光燈的500萬像素前置(85度)廣角鏡頭,無論白天或是夜晚,使用者都能輕鬆地拍出完美的團體自拍照。
![[Mobile] 中階雙機 Moto G5s 與 G5s Plus 在台上市!具備金屬機身、雙卡雙待與NFC功能! - 阿祥的網路筆記本 [Mobile] 中階雙機 Moto G5s 與 G5s Plus 在台上市!具備金屬機身、雙卡雙待與NFC功能! - 阿祥的網路筆記本](https://axiang.cc/wp-content/uploads/2014/q3/20171107184153_69.jpg)
圖:Moto G5s 搭載 1600萬畫素主鏡頭,配備相位自動對焦技術,拍照更輕鬆!
Moto G5s 配備 5.2吋1080p Full HD螢幕,提供令人驚豔的的娛樂饗宴,並搭載高通 Qualcomm Snapdragon 1.4GHz 八核心處理器註2以及 4G+3G 卡雙待功能,支援使用者高速順暢地操作喜愛的應用程式、觀看影片以及瀏覽網站。
Moto G5s 指紋感應器也支援更多的操作應用,包括解鎖手機、使用「一鍵導航(One Button Nav)」輕鬆瀏覽螢幕,或是進行行動支付註4。Motorola智慧型手機專屬的「Moto Experience」多項功能亦適用於moto g5S,例如夜間自動將螢幕調整至暖色調,以及快速回覆等功能。使用者可以在Moto app中瞭解更多Moto Experience智慧功能。
Moto G5s Plus 內建雙鏡頭,拍照更能發揮創意
![[Mobile] 中階雙機 Moto G5s 與 G5s Plus 在台上市!具備金屬機身、雙卡雙待與NFC功能! - 阿祥的網路筆記本 [Mobile] 中階雙機 Moto G5s 與 G5s Plus 在台上市!具備金屬機身、雙卡雙待與NFC功能! - 阿祥的網路筆記本](https://axiang.cc/wp-content/uploads/2014/q3/20171107184151_3.jpg)
圖:雖定位為中階機種,但 Moto G5s 也搭載了雙主鏡頭,拍照功能更為豐富多元!
對於期待moto g系列手機最佳功能的使用者而言,Moto G5s Plus 將是不二選擇。Moto G5s Plus 讓使用者得以用平實的價格,享受高階手機的頂級功能。
Moto G5s Plus 採用1300萬像素後置雙鏡頭,搭載特別的相片增強軟體,使用者能在照片上進行更多的編輯。選擇式對焦模式讓使用者可以輕鬆地透過手機拍出專業的人物肖像,同時具備美麗的背景柔焦效果;使用者也可嘗試黑白色調模式、或背景替換模式,為照片增添全新的風貌。
![[Mobile] 中階雙機 Moto G5s 與 G5s Plus 在台上市!具備金屬機身、雙卡雙待與NFC功能! - 阿祥的網路筆記本 [Mobile] 中階雙機 Moto G5s 與 G5s Plus 在台上市!具備金屬機身、雙卡雙待與NFC功能! - 阿祥的網路筆記本](https://axiang.cc/wp-content/uploads/2014/q3/20171107184159_51.jpg)
圖:金色款的 Moto G5s Plus。
此外,倘若使用者厭倦千篇一律的自拍模式,Moto G5s Plus 配備了 800萬像素前置(85度)廣角鏡頭,除了配備LED補光燈以外,更搭載全新的全景模式,提升了自拍的樂趣與豐富度。
Moto G5s Plus 擁有相等於高階手機的尺寸與精雕細琢的外型,其所採用的全金屬一體成型設計以及 5.5吋Full HD螢幕,是使用者隨時隨地觀看電影的最佳選擇。同時 Moto G5s Plus 搭載高通 Qualcomm Snapdragon 2.0 GHz八核心處理器,具備強大繪圖功能且並支援 4G+3G雙卡雙待功能,使用者得以享有絕佳高速的操作體驗 。
![[Mobile] 中階雙機 Moto G5s 與 G5s Plus 在台上市!具備金屬機身、雙卡雙待與NFC功能! - 阿祥的網路筆記本 [Mobile] 中階雙機 Moto G5s 與 G5s Plus 在台上市!具備金屬機身、雙卡雙待與NFC功能! - 阿祥的網路筆記本](https://axiang.cc/wp-content/uploads/2014/q3/20171107184155_58.jpg)
圖:Moto G5s 與 Moto G5s Plus 皆配置 3,000mAh的電池,並可透過 TurboPower 充電技術進行快速充電。
Moto G5s Plus 的 3,000mAh電池 亦為使用者提供一整天充足的電力。使用 TurboPower 充電器, 15分鐘內即可充滿長達 6小時的電力 。Moto G5s Plus 的指紋感應器同樣支援解鎖手機與行動支付功能。Moto G5s Plus 亦支援Moto Experience包括夜間螢幕色調調整及快速回覆等功能,讓整體操作變得更加輕鬆容易。
隨著新版 Moto G5s 和 Moto G5s Plus 正式登台,使用者將得以透過平實的價格,輕鬆享受高階智慧型手機不同凡響的使用體驗。
上市資訊
- 發售日期:11月7日
- 售價:
- Moto G5s:新台幣 6,290元
- Moto G5s Plus:新台幣 8,290元
- 款式:金色、灰色
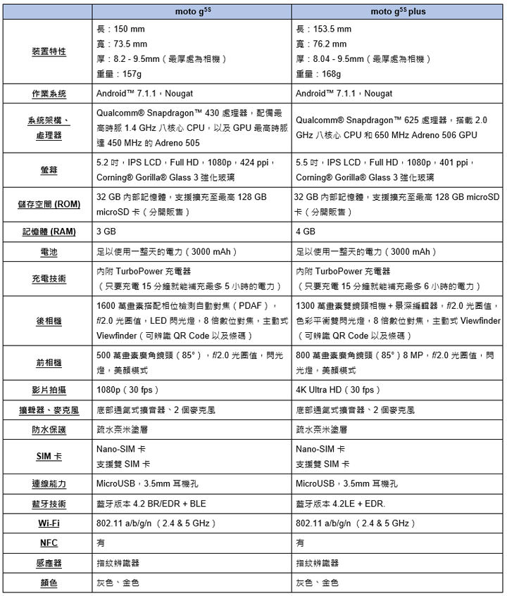
Moto G5s & G5s Plus 規格一覽表
![[Mobile] 中階雙機 Moto G5s 與 G5s Plus 在台上市!具備金屬機身、雙卡雙待與NFC功能! - 阿祥的網路筆記本 [Mobile] 中階雙機 Moto G5s 與 G5s Plus 在台上市!具備金屬機身、雙卡雙待與NFC功能! - 阿祥的網路筆記本](https://axiang.cc/wp-content/uploads/2014/q3/20171107184200_89.jpg)
歷史上的這一天,我還寫了…
- Gemini 正式進駐 Android Auto,以 AI 輔助行車駕駛 - 2025
- 神腦雙 11 狂歡慶!3C 家電天天 1 折起、消費滿額抽 iPhone 16! - 2024
- 雙 11 檔期!ViewSonic 超短焦 LED 投影機 X1000-4K+ 享劇院級體驗,挑戰市場同級最高 CP 值! - 2023
- Lenovo 11.11 狂購盛典!筆電現貨下殺 64 折,每日 0 時整點限量快閃 55 折起! - 2022
- 小米 50W 雙模行動電源 1A1C 開箱:一機兩用,雙介面支援、還有供電高輸出能力! - 2021
- 對摺又對摺,三星新專利顯示 Galaxy Z Fold3 有雙摺疊螢幕與滑動式副螢幕鍵盤? - 2020
- 三星手機新版 OneUI 的「多重視窗組合」功能哪兒去了?一個小步驟就找回! - 2020
- 紐西蘭 / 澳洲遠遊卡超值上市!每日上網吃到飽只要 $38,線上旅展優惠同步啟動 88 折再抽萬元旅遊金! - 2019
- 雙11 活動期間,小米台灣首發 Redmi Note 8 Pro 耀眼新色「深海藍」! - 2019
- [Mobile] 全球首款後置四鏡頭手機 Samsung Galaxy A9 來了!11/9 開放預購,12/1 正式開賣! - 2018










![[Unbox] 打造「精品級」iPhone週邊!Moshi「Car vent mount」便攜車架與「Car charger duo」車用充電組給你高質感車用配件新體驗! - 阿祥的網路筆記本 [Unbox] 打造「精品級」iPhone週邊!Moshi「Car vent mount」便攜車架與「Car charger duo」車用充電組給你高質感車用配件新體驗! - 阿祥的網路筆記本](https://axiang.cc/wp-content/uploads/2020-08-09-180833-16.jpg)


無留言