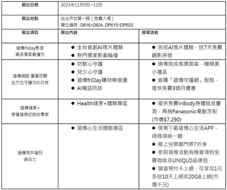
遠傳電信盛大參展今年度(112年)台北資訊月,從本周四(11/9)起於台北世貿一館一連展出四天,隨遠亞併即將正式完成,今年也以「新網路世代 首選新遠傳」為主題,展出多項運用5G大人物(大數據、人工智慧、物聯網)吸睛科技應用,包含遠傳friDay影音所推出全台首創AI推片體驗,還有智能打詐、居家遠距醫療、遠傳心生活APP等,展現全方位科技力!
你可能會有興趣
- 【FUJI按摩椅評價】五款產品試坐體驗、分析與推薦分享
- 【2025 最新】人體工學椅選購推薦!六大品牌評比一次看!
- 買電競螢幕前先等等!選購攻略看這裡!
- 買前必看!大型按摩椅選購/推薦/體驗心得深入解析
- 大家都在用的 Surfshark VPN 下殺 12 折!再送 4 個月免費訂閱!
到遠傳展會現場體驗民眾,還有機會獲得遠傳friDay影音7天免費觀影序號、遠傳守護網3個月首購優惠、樂園&演唱會門票7折券、免費泡麵及咖啡等多元豐富好禮,還有機會抽中Panasonic電動牙刷(市價7,290元),讓體驗民眾收穫滿滿。

新遠傳榮登「頻譜三冠王」 提供全方位的守護
隨遠亞併將正式完成,「新遠傳」將成為「總頻寬最大」、「低頻連續頻寬最大」和「5G頻寬最大」台灣電信「頻譜三冠王」,除給新遠傳用戶更好的網路體驗,也致力讓用戶更安全,尤其近年詐騙電話及訊息充斥民眾生活,遠傳也在上網、電話、簡訊、購物等不同面向進行全方位智能打詐。
遠傳將在資訊月介紹全台第一個「AI預測詐騙自動偵測系統」,已成功減少詐騙電話、簡訊逾9成,並曾獲得刑事警察局頒獎肯定;還推出「遠傳守護網」防駭心守護和兒少心守護兩個服務。只要在遠傳網路上網,系統會自動阻擋惡意攻擊、釣魚網站等風險,讓用戶遠離上網毒駭騙;兒少心守護服務,自動阻擋兒少不宜網站,家長還可輕鬆管理孩子上網時間,獲得廣大用戶歡迎,去年底推出至今累積訂閱數突破55萬。遠傳friDay購物於今年推出「購物無痕通」服務,提供智慧虛擬號碼,在運送過程中物流士與供應商都不會接觸到用戶真實門號,保障網購用戶電話號碼不外洩,也不影響物品運送,民眾只要到展位體驗,就可獲得「遠傳守護網」首購3個月優惠及精美禮品。
遠傳friDay影音全台首創AI推片 最多獨家最懂你
遠傳電信在資訊月展出遠傳friDay影音「OpenAI推薦片單」功能,是全台首創使用生成式AI進行影劇內容推薦的影音平台,該功能使用Azure OpenAI技術打造個人化專屬影片推薦,會員還能透過即時對話功能表達期待的觀影主題、風格、心情與喜好,不僅能輕鬆找到最合胃口的影視內容,還同時享有挖掘新片的驚喜,配合站內豐富多元獨家內容,更能讓用戶享受充實愉快的觀影時光。
遠傳friDay影音展區也提供體驗好禮,參觀民眾現場只要完成AI推片體驗,就送遠傳friDay影音7天免費觀影序號;因應雙11檔期,最寵粉的遠傳friDay影音現正推出超狂雙11促銷方案,11/14前於官網買180天方案享買一送一,輕鬆暢看11部獨家影劇。
遠傳健康+ 帶著健康紀錄找專家
另遠傳也展出「Health健康+」服務,包含遠傳5G遠距診療與居家健康照護,只要下載一個APP就可輕鬆記錄健康數據、線上即時與專家諮詢健康上的困擾。Health健康+APP可透過藍牙連結健康裝置,同時管理步數、血壓、睡眠、體重、運動時間等多項健康數據,連結醫療、健康管理、照護專業機構,民眾可即時分享APP的健康數據給專家,與專家共同討論健康紀錄,免出門就可享受個人化健康管理諮詢服務。
民眾只要到遠傳展會就可免費量測InBody,下載登入健康+APP送口罩盒、現場專家解説InBody報告一次再抽Panasonic電動牙刷,讓民眾了解自己的健康數據,後續也可搭配相關健康裝置,用健康+APP持續追蹤數據,為健康把關。
打造圈粉經濟 遠傳用戶福利最給力
遠傳電信展現數位轉型強大實力,藉由遠傳心生活APP成功串聯用戶行動生活圈,於10月份註冊人數已突破530萬人,並且於App store生產力應用類型穩居前十、領先電信業!平台除提供用戶自助化數位電信服務,也持續推出用戶專屬五大福利,包含超級門票演唱會、主題樂園5折起優惠、遠傳幣兌換百大品牌商品即享券,到折扣市集訂餐廳、旅遊、飲料、電影票等等,回饋內容涵蓋用戶日常所需,每個福利都讓用戶實質有感。
資訊月的「遠傳心生活體驗專區」也為遠傳用戶提供豐富又多元的展場福利,凡下載遠傳心生活APP,就可現場掃碼領統一麵、線上兌樂園門票7折券,分享心生活APP及參加問答活動還有機會領到免費咖啡及UNIQLO品牌包!現透過心生活APP儲值預付卡上網,還有「只加1元,多送10天上網吃到飽或20GB上網優惠」,價值千元以上。
【新網路世代 首選新遠傳】遠傳電信資訊月展出內容

你可能會有興趣
- 【FUJI按摩椅評價】五款產品試坐體驗、分析與推薦分享
- 【2025 最新】人體工學椅選購推薦!六大品牌評比一次看!
- 買電競螢幕前先等等!選購攻略看這裡!
- 買前必看!大型按摩椅選購/推薦/體驗心得深入解析
- 大家都在用的 Surfshark VPN 下殺 12 折!再送 4 個月免費訂閱!
相關連結:
歷史上的這一天,我還寫了…
- realme 雙 11 購物節暖場開跑!全站 55 折起,放大普發一萬購買力 - 2025
- Lenovo 雙 11 筆電優惠狂歡:ThinkPad、IdeaPad 限時 5 折起,指定機種萬元有找! - 2024
- 外媒認為「這個關鍵功能」成為 Galaxy S23 Ultra 競爭力不足的阻礙? - 2022
- 三星 Galaxy S22 Ultra 真機首現~鏡頭排布、內建 S Pen 插槽確認,它真的不是 Note10+! - 2021
- MABOW TV x 中嘉 Home+ tv 雙服務開箱體驗:電視不只是電視,更為生活再加值! - 2020
- 三星 Galaxy Note20 Ultra 激推 ZEELOT 曲面玻璃保護貼開箱:防護無死角,手感滑順且超聲波指紋辨識完美支援! - 2020
- YouTube Music 與 YouTube Premium 服務終於來台灣了!最大線上音樂庫隨選即播,付費服務去除廣告更提供背景播放與下載功能! - 2019
- 小米正式發表最頂級照相手機「小米 CC9 Pro」,五鏡頭配置、包括 1 億像素主攝,奪得 DXOMARK 121 高分! - 2019
- [Mobile] 三星為自家螢幕技術申請「Infinity」系列品牌名稱,包括 Infinity-Flex、Infinity-O 與 Infinity-U 三個系列! - 2018
- [Unbox] 第二代 ThinkPad X1 Yoga 深度實測:旗艦定位、一機多用的行動商務王者! - 2017












無留言