
圖:LINE購物「霸氣女神榜」提供女性聰明消費、趣味賺點的限時加碼活動
近期新冠肺炎疫情持續影響,民眾減少外出機會,宅經濟發威,帶動網路購物動能,同時,LINE 購物觀察到台灣「她經濟」崛起,女性消費力成為市場主流,看準台灣女性寵愛自己、華麗消費的龐大商機,宣布自 3/5 起至 3/8 日止,串聯旗下 LINE 購物、LINE 購物品牌名店、LINE 旅遊、LINE 酷券、LINE 官方嚴選等五大平台,推出 LINE 購物「霸氣女神榜」限時活動,公布十大「霸氣女神榜」與限時加碼回饋,最高祭出 LINE POINTS 點數10% 回饋大放送!茫茫折扣海一眼望不盡。
你可能對這個有興趣…
- UberEAT 200 元現折金免費現領!輸入邀請碼:af19tw6j5tz 即可獲得!
- 專修蘋果,線上預約現折 $100 、最速 20 分鐘交件
- 無綁約、無受限的電信選擇-無框行動,申辦就有機會獲得 7-11 $600 禮券
- 高速穩定、自由翻牆:Ivacy VPN 獨家超高折扣只有這裡
此外,精明購物外更要用心防疫,LINE 購物的健康防疫專區,為用戶整合防疫相關商品與情報,並可連結 LINE SPOT 搜尋實體藥局口罩地圖,期望用戶買得開心更安心!疫情專區連結
聰明買,才「購」霸氣! 每日精選 6 主打星 最高享 10% 回饋
LINE 購物觀察去年整年度的女性用戶消費較前一年成長近 40%,平均客單價成長 30%,顯示女性消費力不容小覷;去年女性商品熱搜排行,多以偏高單價美妝、質感家電為主,而觀察去年雙 11 活動女性平均客單則相較其他月份成長 170%,顯示女性用戶不僅重視生活品質,對價格折扣亦高度敏感,懂得等待時機「狩獵消費」。

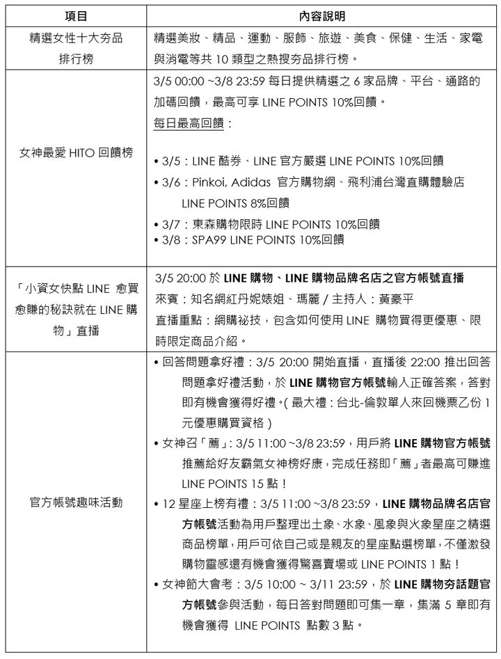
為了讓用戶能更精準、快速的搜到想購買之最適合商品,LINE 購物於日前優化搜尋功能,用戶點開購物首頁,即可看到個人專屬之熱銷榜單,更於 38 婦女節前夕,今日起至 3 月 8 日一連 4 日推出「霸氣女神榜」活動,從女性用戶熱搜排行精選出美妝、精品、運動、服飾、旅遊、美食等共 10 類型之夯品榜讓消費者即時掌握熱門夯品,並於活動期間每日推出主打星榜單精選 6 家品牌、平台或通路推出限時加碼點數回饋,購物最高可享 LINE POINTS 10 % 回饋!



跟著姊買就對了!LINE 購物偕人氣網紅丹妮婊姐、瑪麗直播公開聰明購物祕技!
LINE 購物表示,台灣女性用戶經常利用零碎時間進行商品搜尋與線上交易,其中以睡前的時間晚上 9 點至凌晨 0 點之間最為活躍,除了搜尋,用戶更是容易受到時事、當下流行議題等因素即時觸動購物靈感而下單。了解台灣用戶網購習慣,LINE 購物首度攜手辛系與甜系界人氣網紅代表—丹妮婊姐和瑪麗、主持人黃豪平,三人將於 3/5 20:00 在 LINE 購物、LINE 購物品牌名店兩大官方帳號舉行「小資女快點 LINE 愈買愈賺的秘訣就在 LINE 購物」直播節目,傳授網購心法,讓女孩們都能從 LINE 購物的精選榜單買到心目中的夢幻逸品!

圖:LINE購物「快來跟著女神這樣買」看直播買夯品拿好禮
霸氣買買買 點數賺賺賺 有機會獲 1 元台北倫敦來回機票 還有官方帳號限時活動驚喜不斷
LINE 購物除了為用戶推出十大霸氣女神購物榜單與女神購物密技直播,為創造各種趣味的購物體驗,本次更於不同的官方帳號推出不同的限時活動,包含於直播結束後推出限時回答問題拿好禮活動,最大好禮是 1 元台北倫敦單人來回機票優惠;女神召「薦」集章活動,號召親友分享推薦即有機會賺進 LINE POINTS 15 點!從「12 星座上榜有禮」星座精選清單查看商品送禮自用皆宜,還可賺點得到驚喜賣場!參與「女神節大會考」答對生活知識就有機會賺點。
防疫「宅經濟」持續發酵 相關搜尋跳升 10 倍 保健、宅用品與宅娛樂銷售最佳
此外,新冠肺炎疫情持續延燒,民眾較長時間宅在家促使網購頻次提升,近期在 LINE 購物上的宅配業績大幅成長,以民生用品銷售表現最佳,熱銷前三大商品類別分別是:防疫商品、居家用品和電玩遊戲,相關搜尋表現成長最高直跳前月同期比 10 倍以上。自今年 2 月上旬 LINE 購物即推出「健康防疫,有 LINE 購物罩你」專區,整合全方位 360 度防疫相關資訊,涵蓋網路、綜合電商平台與實體藥局口罩地圖,讓所有用戶買得安心更放心。

圖:「健康防疫,有 LINE購物罩你」陪用戶安心防疫
串聯 3 大安心重點功能
- 熱搜防疫關鍵字: LINE 購物匯聚超過 3,200 萬物件,提供用戶一站式搜尋服務,輕鬆查看台灣各大電商平台防疫商品專區。
- 實體藥局口罩地圖:集結 LINE SPOT 個人位址定位功能,用戶打開 LINE 後即可搜查離自己最近的實體藥局,可查詢口罩即時庫存。
- 防疫線上懶人包:整理旅遊注意事項、機票退改票與健康防疫懶人包等相關新聞資訊更新,貼身守護每位用戶健康。
別於傳統電商平台,LINE 購物與 LINE 旅遊是結合「比價導購」與「LINE POINTS 點數回饋」的行動購物、旅遊電商入口,LINE 用戶無需額外安裝應用程式,由 LINE App 進入服務頁面,就能輕鬆搜尋商品,比較各大平台中不同商家的商品價格,LINE 購物與 LINE旅遊並支援多種支付方式、合作夥伴近 400 家,涵蓋線上與實體名店,LINE 購物與 LINE 旅遊將提供更強的平台資源、更豐富的行銷工具以及更強大的大數據能力,攜手夥伴探索更多虛實融合全新服務,為用戶提供更便利有趣的購物體驗。
LINE購物「霸氣女神榜」活動一覽表

LINE購物「霸氣女神榜」分會場活動

你可能對這個有興趣…
- UberEAT 200 元現折金免費現領!輸入邀請碼:af19tw6j5tz 即可獲得!
- 專修蘋果,線上預約現折 $100 、最速 20 分鐘交件
- 無綁約、無受限的電信選擇-無框行動,申辦就有機會獲得 7-11 $600 禮券
- 高速穩定、自由翻牆:Ivacy VPN 獨家超高折扣只有這裡
相關連結:
LINE購物|霸氣女神榜.犒賞美麗的妳
LINE購物 |霸氣女神榜 活動辦法總覽
LINE購物 夯話題|女神節大會考
歷史上的這一天,我還寫了…
- Xiaomi 15 Series 在台上市,巔峰攝影大師定義攝影新標準!規格大升級但價格不變! - 2025
- Lenovo 電競快閃店 3/9 三創限定登場!LOQ 電競新機限時特價買到賺到! - 2024
- OPPO 旗艦智慧穿戴 OPPO Watch X 正式開賣,雙頻 GPS、雙晶片架構與 100 小時續航打造城市風格單品! - 2024
- 經典指針與智慧科技融合!Garmin 全新 vívomove Trend 打造「全時工藝」,攜手寒居酒店打造美型生活體驗房! - 2023
- 告別社群,迎接虛擬時代!運動用品商享通攜手 Potato Media 進軍 Web 3.0,打造元宇宙聲量! - 2022
- 手機放臥房也能睡得好!Android 系統內建「就寢模式」讓你睡覺不受打擾,養成睡覺不玩手機的好習慣! - 2021
- Google 語音助理加入「閱讀」功能,新聞、網頁內容直接變成有聲書~告訴你如何啟用這個功能! - 2020
- [Unbox] 三星10週年旗艦:Galaxy S10+ 絢光綠款式開箱分享!簡單使用心得分享! - 2019
- [Unbox] 重度無線充電用戶必備:AHEAD領導者 QI無線充電三充板開箱與使用分享! - 2018
- [Event] Nokia再次回歸台灣市場!首發產品 Nokia 6 將於3/8在台上市! - 2017










![[Mobile] 三星2015年首發Unpacked Event將於3/1登場,GALAXY S6 曲面螢幕設計將再成焦點? [Mobile] 三星2015年首發Unpacked Event將於3/1登場,GALAXY S6 曲面螢幕設計將再成焦點?](https://i2.wp.com/axiang.cc/wp-content/uploads/2015-02-03-125725-11.jpg?resize=232%2C155&quality=90&zoom=2)


無留言