![[Mobile]「LINE Pay 一卡通帳戶」行動支付於 7-ELEVEN 正式上線!筆筆消費享獨家優惠、首筆消費再加碼 ~最高享 30% 回饋! - 阿祥的網路筆記本 [Mobile]「LINE Pay 一卡通帳戶」行動支付於 7-ELEVEN 正式上線!筆筆消費享獨家優惠、首筆消費再加碼 ~最高享 30% 回饋! - 阿祥的網路筆記本](https://axiang.cc/wp-content/uploads/2014/q3/20190829014127_45.jpg)
圖:「LINE Pay 一卡通帳戶」服務 即日起可於全台 7-ELEVEN 門市使用。
台灣最多人使用的行動支付工具 LINE Pay,去年與一卡通聯手推出「LINE Pay 一卡通帳戶」,近一年已突破 170 萬用戶,為服務廣大用戶群並持續拓增支付據點,LINE Pay 正式宣佈於全台 7-ELEVEN 導入「LINE Pay 一卡通帳戶」行動支付服務,並大手筆推出多重優惠,用戶於 7-ELEVEN 門市以「LINE Pay 一卡通帳戶」消費,可享 10% 至 30% 不等的限定回饋,盼藉此鼓勵更多年輕的無卡族群,開始體驗行動支付的便捷性。
根據金管會公開資訊,「LINE Pay 一卡通帳戶」為台灣電子支付使用者最多的品牌,上線至今即將滿1週年,近期用戶數已飆破 170 萬大關,「LINE Pay 一卡通帳戶」也積極開拓全台支付服務版圖,橫跨餐飲、網購、旅宿、娛樂及交通運輸業等多元通路,當然也少不了台灣人日常生活最不可或缺的便利超商,即日起全台超過 5,500 家 7-ELEVEN 門市正式開通「LINE Pay 一卡通帳戶」服務,讓用戶可於全台多元通路暢行無阻。而且,年輕的學生族群為超商業者的重要客層,LINE Pay 與一卡通期待透過「LINE Pay 一卡通帳戶」在 7-ELEVEN 的上線,服務更多 20 歲以下、無信用卡的廣大族群,只要連結銀行帳戶儲值,即可輕鬆消費付款,有 LINE Pay 就 OK!
![[Mobile]「LINE Pay 一卡通帳戶」行動支付於 7-ELEVEN 正式上線!筆筆消費享獨家優惠、首筆消費再加碼 ~最高享 30% 回饋! - 阿祥的網路筆記本 [Mobile]「LINE Pay 一卡通帳戶」行動支付於 7-ELEVEN 正式上線!筆筆消費享獨家優惠、首筆消費再加碼 ~最高享 30% 回饋! - 阿祥的網路筆記本](https://axiang.cc/wp-content/uploads/2014/q3/20190829014130_5.jpg)
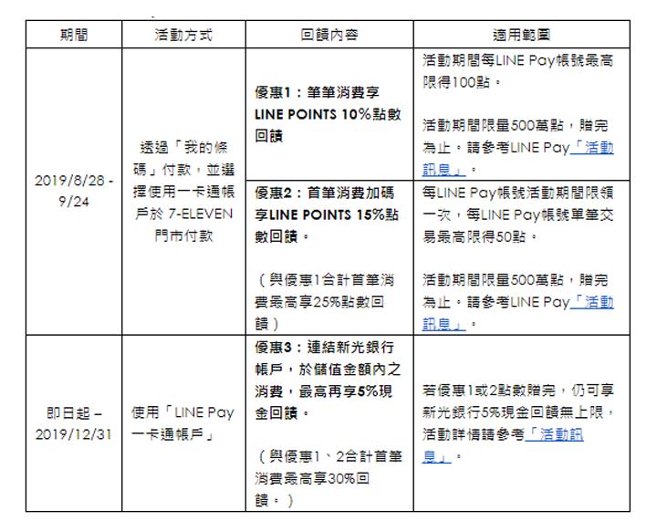
慶祝「LINE Pay 一卡通帳戶」正式於全台 7-ELEVEN 上線,推出多重超值優惠,即日起至 2019 年 9 月 24 日止,用戶只要開啟 LINE Pay「我的條碼」並以「LINE Pay 一卡通帳戶」於 7-ELEVEN 門市付款,筆筆消費皆可享 LINE POINTS 10% 點數回饋,讓結帳流程更快速便利!為邀請更多用戶搶先體驗便捷的服務,「LINE Pay 一卡通帳戶」獨家優惠再加碼,首筆消費可額外獲得 LINE POINTS 15% 點數回饋,等同享受 25% 點數的超值回饋!此外,若「LINE Pay 一卡通帳戶」連結新光銀行帳戶儲值,儲值金額內的消費金額,即可再得 5% 現金回饋,總計最高樂享 30% 的超有感回饋!
![[Mobile]「LINE Pay 一卡通帳戶」行動支付於 7-ELEVEN 正式上線!筆筆消費享獨家優惠、首筆消費再加碼 ~最高享 30% 回饋! - 阿祥的網路筆記本 [Mobile]「LINE Pay 一卡通帳戶」行動支付於 7-ELEVEN 正式上線!筆筆消費享獨家優惠、首筆消費再加碼 ~最高享 30% 回饋! - 阿祥的網路筆記本](https://axiang.cc/wp-content/uploads/2014/q3/20190829014133_64.jpg)
在台灣深耕多年的 LINE Pay 讓行動支付的便利性走進大街小巷,不僅引領台灣行動支付的整體發展,更與在地夥伴聯手推動許多服務,創造共生共榮的支付生態圈。未來,LINE Pay 將持續努力,拓展更多元的支付場景,為用戶提供更安心、便利、驚喜的行動支付服務。相關資訊請參考 LINE Pay「活動訊息」。
「LINE Pay 一卡通帳戶」於 7-ELEVEN 上線 多重優惠活動內容
![[Mobile]「LINE Pay 一卡通帳戶」行動支付於 7-ELEVEN 正式上線!筆筆消費享獨家優惠、首筆消費再加碼 ~最高享 30% 回饋! - 阿祥的網路筆記本 [Mobile]「LINE Pay 一卡通帳戶」行動支付於 7-ELEVEN 正式上線!筆筆消費享獨家優惠、首筆消費再加碼 ~最高享 30% 回饋! - 阿祥的網路筆記本](https://axiang.cc/wp-content/uploads/2014/q3/20190829014134_42.jpg)
![[Mobile]「LINE Pay 一卡通帳戶」行動支付於 7-ELEVEN 正式上線!筆筆消費享獨家優惠、首筆消費再加碼 ~最高享 30% 回饋! - 阿祥的網路筆記本 [Mobile]「LINE Pay 一卡通帳戶」行動支付於 7-ELEVEN 正式上線!筆筆消費享獨家優惠、首筆消費再加碼 ~最高享 30% 回饋! - 阿祥的網路筆記本](https://axiang.cc/wp-content/uploads/2014/q3/20190829014134_19.jpg)
![[Mobile]「LINE Pay 一卡通帳戶」行動支付於 7-ELEVEN 正式上線!筆筆消費享獨家優惠、首筆消費再加碼 ~最高享 30% 回饋! - 阿祥的網路筆記本 [Mobile]「LINE Pay 一卡通帳戶」行動支付於 7-ELEVEN 正式上線!筆筆消費享獨家優惠、首筆消費再加碼 ~最高享 30% 回饋! - 阿祥的網路筆記本](https://axiang.cc/wp-content/uploads/2014/q3/20190829014135_69.jpg)
相關連結:
7-ELEVEN使用LINE Pay 一卡通帳戶付款 最高回饋25%!
歷史上的這一天,我還寫了…
- Gemini 圖片編輯全新模型 nano-banana 來了!影像創作玩法更多! - 2025
- Logitech MX 鍵鼠系列全面升級!你的工作效率提升新選擇 - 2024
- TP-Link 搶先公開 Wi-Fi 7 全系列產品!Wi-Fi 6E 也將搭上 6GHz 頻段開放順風車推出新品! - 2023
- iPhone 14 Pro 機型價格起漲?原因在於相機規格大幅升級! - 2022
- 遠傳攜手七台廠打造國產 5G 專網 RAN 生態圈,整合 Nokia 打造 SA 網核心網! - 2021
- Galaxy Z Fold2:Unpacked Part2 來了!9/1 晚上 22:00 正式揭曉~線上直播這裡看、一二代規格詳細比較! - 2020
- 小米手機新專利:可以變動視角的相機模組,用雙鏡頭取代超廣角,避免畫面變形! - 2020
- [Mobile] IFA 2018 展前 Sony Mobile 正式發表新旗艦 Xperia XZ3,首度搭載 6吋 18:9 HDR OLED 雙曲面螢幕, 挑戰手機沉浸式娛樂體驗! - 2018
- [Note] 更有效率的多工處理方案!Galaxy Note8 「多重視窗應用組合」讓你同畫面一鍵雙開應用! - 2017
- [Unbox] 精巧卻強悍.MSI Aegis 電競主機產品開箱與深度評測! - 2016












無留言