![[Mobile] Samsung Pay 正式登台,三星攜手7大銀行覆蓋99%刷卡通路! - 阿祥的網路筆記本 [Mobile] Samsung Pay 正式登台,三星攜手7大銀行覆蓋99%刷卡通路! - 阿祥的網路筆記本](https://axiang.cc/wp-content/uploads/2014/q3/20170523202231_58.jpg)
圖:Samsung Pay在今日正式登台,台灣是第16個上線的國家。
在本月初,台灣三星開放了自家的手機支付服務Samsung Pay的體驗服務,在經過了三個星期的測試之後,在今日(5/23)正式宣佈全面開放Samsung Pay,目前這項服務已經支援國泰世華銀行、玉山銀行、台新銀行、花旗(台灣)銀行、台北富邦銀行、聯邦銀行、渣打國際商業銀行等七大銀行的信用卡。
![[Mobile] Samsung Pay 正式登台,三星攜手7大銀行覆蓋99%刷卡通路! - 阿祥的網路筆記本 [Mobile] Samsung Pay 正式登台,三星攜手7大銀行覆蓋99%刷卡通路! - 阿祥的網路筆記本](https://axiang.cc/wp-content/uploads/2014/q3/20170523202233_24.jpg)
圖:三星攜手七大銀行進軍台灣行動支付市場 一機在手 無所不Pay!
Samsung Pay已在全球16國開通,累積交易數超過2億4,000萬筆
![[Mobile] Samsung Pay 正式登台,三星攜手7大銀行覆蓋99%刷卡通路! - 阿祥的網路筆記本 [Mobile] Samsung Pay 正式登台,三星攜手7大銀行覆蓋99%刷卡通路! - 阿祥的網路筆記本](https://axiang.cc/wp-content/uploads/2014/q3/20170523202234_46.jpg)
圖:三星的Samsung Pay在全球已經累積2億4,000萬筆交易數。
台灣是Samsung Pay第16個上線的國家,目前全球已經有超過879家銀行加入這個電子支付體系之中,累積交易數量突破了2億4,000萬筆,單韓國及美國上線半年內註冊用戶即衝破500萬人,而韓國本土市場在上線一周年後累計交易金額更高達近20億美元(2兆韓元)。
而台灣消費者也熱愛新科技,並喜歡嚐試新事物,全台智慧型手機普及率更達82%,也因此Samsung Pay在台上線也被寄於厚望,更具安全性與便利性的支付方式,也將改變消費者的支付習慣,並快速成長。
99%的可刷卡覆蓋率是最大優勢!能「嗶」也能「刷」!
![[Mobile] Samsung Pay 正式登台,三星攜手7大銀行覆蓋99%刷卡通路! - 阿祥的網路筆記本 [Mobile] Samsung Pay 正式登台,三星攜手7大銀行覆蓋99%刷卡通路! - 阿祥的網路筆記本](https://axiang.cc/wp-content/uploads/2014/q3/20170523202235_27.jpg)
圖:Samsung Pay可同時支援NFC感應式刷卡機與傳統的磁條刷卡機,獨家的MST技術也讓Samsung Pay可支援的通路更為全面。
Samsung Pay簡易、安全、隨處可刷,搭載NFC(感應式讀卡機)與三星獨有的MST(磁條感應)技術,不僅適用於新式NFC刷卡店家(僅14萬台),更支援全台超過30萬台的POS磁條刷卡系統(含NFC+MST),能嗶也能刷,可刷卡覆蓋率高達99%,一機在手,體現無現金新生活。Samsung Pay正式上線首波與七大銀行合作,估計將佔全台信用卡交易量的七成,未來,三星將持續與產業鏈整合,策略性、積極地擴展Samsung Pay合作夥伴生態系統,為消費者帶來更靈活、多元的付款選擇。
目前共10款三星手機可支援Samsung Pay
![[Mobile] Samsung Pay 正式登台,三星攜手7大銀行覆蓋99%刷卡通路! - 阿祥的網路筆記本 [Mobile] Samsung Pay 正式登台,三星攜手7大銀行覆蓋99%刷卡通路! - 阿祥的網路筆記本](https://axiang.cc/wp-content/uploads/2014/q3/20170502215302_70.jpg)
圖:目前支援Samsung Pay的三星手機共有這十款,包括Galaxy Note 5、Galaxy S7 edge與 S7、Galaxy S8與S8+、Galaxy S6 edge+、Galaxy A5 (2016/2017)、Galaxy A7 (2016/2017)。
在支援的機型部分,台灣三星電子行動支付總監邱淑鈴表示:「目前總計有10款高階及中階三星智慧型手機支援Samsung Pay,陸續也將增加支援穿戴裝置Gear S3。實用性上,會員集點及百貨通路滿額禮兌換等功能也將陸續開通,開啟更便民的生活。目標在台上線後,2017年Samsung Pay註冊率可遠勝其他國際行動支付,達到市占第一。」
七大銀行優惠齊發,食衣住行育樂皆可「Pay」!
![[Mobile] Samsung Pay 正式登台,三星攜手7大銀行覆蓋99%刷卡通路! - 阿祥的網路筆記本 [Mobile] Samsung Pay 正式登台,三星攜手7大銀行覆蓋99%刷卡通路! - 阿祥的網路筆記本](https://axiang.cc/wp-content/uploads/2014/q3/20170523202239_53.jpg)
圖:目前Samsung Pay可適用的銀行共有7家,並同時支援VISA與Mastercard。
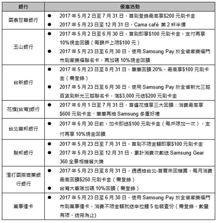
隨著Samsung Pay的全面開放,與三星合作的七大銀行也提供了各類型的優惠活動,鼓勵卡友們將信用卡綁定服務,並實際嚐試Samsung Pay的便利性。此外,三星為鼓勵消費者用最強行動支付,體驗最潮購物日常,即日起至6月30日使用Samsung Pay每綁定一張信用卡,即可獲得一次抽獎機會,樂抽500台無線閃充充電座(市價新台幣2,190元),多卡多機會。
此外,三星也與台北信義區COMMUNE A7貨櫃市集打造「Samsung Pay購簡單生活節」,即日起至6月6日於COMMUNE A7可刷卡店家以Samsung Pay付款,將可享專屬優惠在台更支援眾多連鎖通路、百貨零售業者、超市、餐飲集團、健康藥妝生活與3C電子用品通路等。
![[Mobile] Samsung Pay 正式登台,三星攜手7大銀行覆蓋99%刷卡通路! - 阿祥的網路筆記本 [Mobile] Samsung Pay 正式登台,三星攜手7大銀行覆蓋99%刷卡通路! - 阿祥的網路筆記本](https://axiang.cc/wp-content/uploads/2014/q3/20170523203206_88.jpg)
![[Mobile] Samsung Pay 正式登台,三星攜手7大銀行覆蓋99%刷卡通路! - 阿祥的網路筆記本 [Mobile] Samsung Pay 正式登台,三星攜手7大銀行覆蓋99%刷卡通路! - 阿祥的網路筆記本](https://axiang.cc/wp-content/uploads/2014/q3/20170523202240_56.jpg)
圖:目前官網上放出的合作通路非常多,涵蓋了日常生活所需。
Samsung Pay服務三大特色
![[Mobile] Samsung Pay 正式登台,三星攜手7大銀行覆蓋99%刷卡通路! - 阿祥的網路筆記本 [Mobile] Samsung Pay 正式登台,三星攜手7大銀行覆蓋99%刷卡通路! - 阿祥的網路筆記本](https://axiang.cc/wp-content/uploads/2014/q3/20170523202236_80.jpg)
圖:即使是傳統磁條式刷卡機,Samsung Pay也能支援哦!
Samsung Pay 為一項高度安全、容易使用的行動支付服務,只要是可刷信用卡或簽帳金融卡的店家,幾乎皆可使用Samsung Pay消費。
- 簡單:向上滑開啟動Samsung Pay,滑動選擇結帳用的卡片,以指紋、虹膜辨識或密碼進行驗證,將手機靠近刷卡機即可完成付款。可整合最多10張信用卡,出門不用帶錢包。
- 安全:使用Samsung Pay消費時,須以註冊的指紋、虹膜或密碼予以授權,以利控管每筆交易;每筆交易皆使用一組加密的數位代碼憑證,取代使用者的個人付款資料,確保每一筆交易安全無虞。三星領先業界的KNOX安全平台,能監測用戶裝置上的惡意病毒攻擊,提升安全性和防護層級。
- 隨處可刷:搭載NFC (感應式讀卡機)與三星獨有的MST(磁條感應)技術,99%可刷卡覆蓋率,讓使用者得以透過相容的三星裝置完成付款,全球暢行無阻。
相關優惠活動
信用卡相關優惠
![[Mobile] Samsung Pay 正式登台,三星攜手7大銀行覆蓋99%刷卡通路! - 阿祥的網路筆記本 [Mobile] Samsung Pay 正式登台,三星攜手7大銀行覆蓋99%刷卡通路! - 阿祥的網路筆記本](https://axiang.cc/wp-content/uploads/2014/q3/20170523202237_76.jpg)
各銀行相關說明頁
COMMUNE A7貨櫃市集相關優惠
- 參與活動店家:金色三麥、Selfish Burger、Alleycat’s、Wako Café、Wako Japanese Cuisine、Shiang Shiang Oden
- 相關優惠:
- Selfish Burger:單點漢堡,免費升級自私套餐(贈送美味小點+可樂) 每天限量20份名額,15天共提供300份
- Wako Café:每天十位,在Wako消費送生蠔一顆或自製梅酒一杯
- SUNMAI:憑使用Samsung pay來 SUNMAI CUBE消費享有8折優惠
- Alleycat’s:消費滿500使用Samsung Pay 即贈 “可樂泡泡乙杯”
想進一步了解Samsung Pay如何設定、使用,請參考:「期待多時!Samsung Pay 今日正式在台開放體驗!目前已有7家銀行開放支援!」這篇文章!
影片:Samsung Pay 台灣開放體驗囉!實際試用看看有多方便!
相關聯結:
歷史上的這一天,我還寫了…
- COMPUTEX 2025:微星全線新品全公開!6 大亮點一次看! - 2025
- 三星 Galaxy Z Fold 6 & Z Flip 6 將完全採用高通 Snapdragon 處理器,背後原因是… - 2024
- 旅展搶先開跑!刷 LINE Bank 快點卡滿千抽 iPhone 14,買機票最多狂送 888 點! - 2023
- 小米攜手徠卡長期戰略合作,今年 7 月推首款新機! - 2022
- 遠距工作風潮再起,台灣大哥大 CPaaS 服務備齊,助力企業「零接觸」智慧辦公! - 2021
- 三星 Galaxy Z 還有新系列?新註冊「Galaxy Z Slide」商標會是另一款可撓式螢幕新機? - 2021
- 三星推出 ISOCELL GN1 新款感光元件,單一像素尺寸 1.2μm、5000 萬畫素規格,並同時支援 DPAF 與 Tetracell 技術! - 2020
- 玩家入門耳機首選!HyperX Cloud Stinger 系列推出兩款 7.1 音效遊戲耳機! - 2020
- [Mobile] 內摺改外摺?三星下一代摺疊智慧機將與現行 Galaxy Fold 完全不同! - 2019
- [Unbox] 造型前衛,容量夠大!宅宅們的好夥伴「小米極客雙肩包」開箱與使用心得分享! - 2018













無留言