
步入 2020 年,高普及網路使用率更驅動台灣邁向數位行動化社會,為經濟、社會、文化帶來新一波的發展動力。而社群網路的高滲透度,不僅持續提升用戶的黏著度,更加促進優質內容的催生。LINE 台灣盼可創造共生共榮的數位生態圈外,更看好台灣創作軟實力,於 2/26 宣佈將從 LINE 貼文串全新整裝出發,正式啟動『Big Creator.LINE 創作客』夥伴計畫,擴大招募全台 500 位創作達人,聚焦五大領域,包含美食旅遊、運動休閒、美妝時尚、插畫設計、親子毛孩,即日起至 2020 年 6 月 30 日止,透過官方指定管道申請並經過遴選,即有機會獲得一年推播訊息無上限的 LINE 官方認證帳號等超強合作回饋,期待與台灣優質創作客們攜手共創社群新藍海!
你可能對這個有興趣…
- UberEAT 200 元現折金免費現領!輸入邀請碼:af19tw6j5tz 即可獲得!
- 正版 Windows、Office,市價 1 折,結帳再享 6 折!
- 無綁約、無受限的電信選擇-無框行動,申辦就有機會獲得 7-11 $600 禮券
- 高速穩定、自由翻牆:Ivacy VPN 獨家超高折扣只有這裡
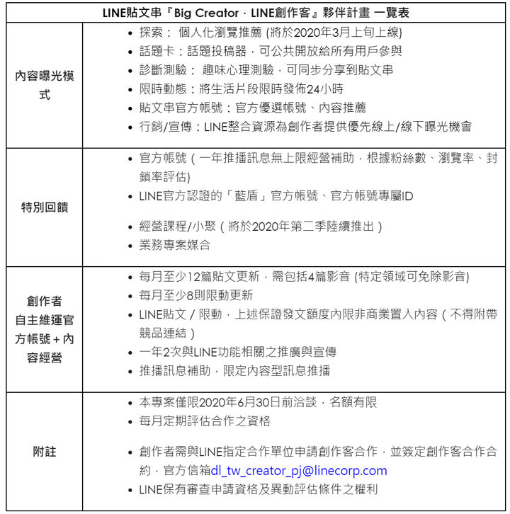
此外,LINE 貼文串亦透過 AI 技術進行個人化推薦及搜索技術,預計 3 月上旬將推出「探索」和「追蹤」全新功能,持續優化內容曝光,擴大優質創作客社群影響力。
看準Z世代消費新勢力 優質內容至上
隨著近年社群經濟的崛起,好的內容往往成為用戶選擇使用特定社群媒體的標準。LINE 更觀察到 Z 時代已躍升成社群媒體上的主力,在 LINE 委託尼爾森市場研究公司進行的「Z 世代行為大調查」中指出指出:「超過五成 Z 世代族群,偏好吃飯時瀏覽社群媒體、與觀看影音內容,通勤時則喜歡聽音樂與看社群。Z 世代在社群媒體的使用上多用來關注朋友、與網紅動態。」他們看重內容與自己的關係及連結,而如何有效地創作及推播優質內容,成為社群媒體內容行銷的共同課題。

因此 LINE 運用一站式平台的優勢,將音樂、圖文、影音、貼圖等多元服務,透過 LINE 貼文串的定位升級,打造成匯聚多元內容創作的大平台。不僅實現 「Life on LINE」的品牌願景,更逐步形塑優質內容創作、與消費新勢力結合的共融生態圈,拓展市場獨具一格的社群新藍海。
社群新指標『Big Creator.LINE創作客』夥伴計畫 邀你現在就加入!
LINE 貼文串現擁有 1600 萬月活躍用戶,看好台灣創作人才潛力,於 2020 年 2 月全面啟動『Big Creator.LINE 創作客』夥伴計畫,初期將以商業互惠的模式方式,網羅最貼近使用者生活的內容創作者合作。創作者能於貼文串上盡情發揮創意,打造獨具個人風格的貼文串,造粉玩社群。另外,更讓用戶隨心所欲探索新內容,發現新主題,吸收新知識,讓社群更輕鬆有趣。

首波將針對美食旅遊、運動休閒、美妝時尚、插畫設計、親子毛孩等五大領域的內容創作者擴大招募,至年底前預計招募達 500 位創作達人,只要符合在基本資格;且創作內容以影音圖片等視覺爲主,並能連動時事話題、或品牌內容引發共同興趣等條件,即日起至 2020 年 6 月 30 日止,透過官方指定管道完成申請並經過遴選,便有機會獲得 LINE 官方認證的「藍盾」官方帳號、官方帳號專屬 ID、一年推播訊息無上限等超強合作回饋。此計畫後續更將針對用戶參與度、內容更新頻率、內容形式、多元工具等面向,提供創作者一系列訓練課程,強化創作者營運基礎,促使優質內容創作可持續擴大影響力,更希望創作客們都能創作、成名、成長一次到位,與LINE攜手共創雙贏。
粉絲分級養成術 AI技術加持 ,首推「探索」「追蹤」新功能 優化個人化推薦
LINE 不僅持續優化用戶體驗,更為創作客貼心開發多元工具,輔以 AI 技術加持,將個人化推薦和搜索再升級,針對使用者習慣,優先投遞相關興趣內容、影音及未曝光訊息。此次升級整合原 LINE 貼文串既有的話題卡、診斷測驗、限時動態、主題、貼文串官方帳號等功能,再添兩種內容推廣模式,包含「探索」和「追蹤」全新功能,預計於 3 月上旬上線。搭配目前已有的影音、圖片輯、外導貼文內容呈現形態,經營者將不再受限於單一群發推播模式,可依照個人風格創作最適合自己的原創內容,從追蹤圈粉開始,讓觀眾晉升好友,溝通從單向變雙向,進而深度經營,依興趣和需求分眾對話,讓記錄生活、分享樂趣、吸收新知都在 LINE 貼文串,開啟玩轉社群的無限可能。

你可能對這個有興趣…
- UberEAT 200 元現折金免費現領!輸入邀請碼:af19tw6j5tz 即可獲得!
- 正版 Windows、Office,市價 1 折,結帳再享 6 折!
- 無綁約、無受限的電信選擇-無框行動,申辦就有機會獲得 7-11 $600 禮券
- 高速穩定、自由翻牆:Ivacy VPN 獨家超高折扣只有這裡
相關連結:
歷史上的這一天,我還寫了…
- MSI MAG 321CUPDF 曲面電競顯示器開箱:4K 優異畫質、160Hz 高流暢度與曲面沉浸一次滿足,雙模顯示百搭各類遊戲! - 2025
- 三星 2025 第六屆「Solve for Tomorrow」競賽正式起跑!邀高中職同學發揮創意成就永續社會與環境! - 2025
- OPPO 宣佈成立 AI 中心,MWC 2024 推出 OPPO Air Glass 3 AR 智慧眼鏡高度整合! - 2024
- Xiaomi 13 系列國際版雙機登場!攜手百年徠卡聯合研發專業三鏡頭,帶來全方位專業影像創作體驗! - 2023
- 華為 2022 年智慧辦公春季發佈會推出七款終端新品,主打「設備協同」與「生態融合」兩天策略! - 2022
- Keychron K4 96% 無線機械式鍵盤開箱:高泛用性,整體質感更優異! - 2021
- 三星的「Lite」策略也將用於平板產品?下一款主打 CP 值的平板會是 Galaxy Tab S6 Lite? - 2020
- Sony 與 ZEISS 擴大策略合作範圍,共同開發 Xperia 智慧手機! - 2020
- [Mobile] 三星宣佈推出全新Galaxy A系列:Galaxy A30 與 A50 帶來三鏡頭相機、Infinity-U 螢幕與大容量電池…等高規格! - 2019
- [App] 換機不再是麻煩事!LINE 更新帳號換機流程,操作更簡單、也降低換機失敗的問題! - 2019












無留言