![[Tips] 手機也能是攝影利器!用GALAXY S3拍出完美作品的五個要訣! - 阿祥的網路筆記本 [Tips] 手機也能是攝影利器!用GALAXY S3拍出完美作品的五個要訣! - 阿祥的網路筆記本](https://axiang.cc/wp-content/uploads/S3_photo_tips/S3Screen17.png)
圖:善解你意的GALAXY SIII,最佳照片功能,幫你連拍,更幫你選出最完美的一刻!
(本文同步發表於App Guru)
隨著各種拍照與影像後製特效App的出現,再加上社群平台與手機的緊密整合,讓手機拍照日漸成為「顯學」,甚至都快要讓一般的消費級數位相機都快「混不下去」,甚至還加入了Wi-Fi功能或是整合Android系統,向「智慧型」功能靠攏,都能看出「拍照」這檔子事,對於手機使用者來說有多麼重要了!
當然,GALAXY SIII對於拍照功能自然也沒有等閒視之,雖然相較於GALAXY SII,SIII的後鏡頭仍然維持800萬畫素的水準,不過卻提昇為「背照式感光元件(BSI, Backside Illumination)」,相較於傳統的感光元件,擁有2倍以上的進光量,對於相機在低光源環境進行拍攝,效果更佳,同時也能降低雜訊的產生。
除了硬體方面的提昇,在軟體方面,GALAXY SIII也擁有許多讓使用者輕鬆拍出完美作品的功能,只要能善用這些功能,就算是沒什麼攝影技巧的一般使用者,也能透過GALAXY SIII拍出好作品、進而享受到手機攝影的樂趣哦!
第1技:自由配置界面,操作更順手!
「工欲善其事,必先利其器」!想要用GALAXY SIII拍出好照片,對於相機的操作界面,可得要有基本的認識。當然,對於拍照功能相當重視的GALAXY SIII,在相機的功能強化上下了不少功能,也因此在功能使用方面,使用者也需要一點時間來學習。
認識相機的基本界面
![[Tips] 手機也能是攝影利器!用GALAXY S3拍出完美作品的五個要訣! - 阿祥的網路筆記本 [Tips] 手機也能是攝影利器!用GALAXY S3拍出完美作品的五個要訣! - 阿祥的網路筆記本](https://axiang.cc/wp-content/uploads/S3_photo_tips/1.2.6_001.jpg)
圖:GALAXY SIII的相機界面與其他三星手機基本上大同小異,除了佔了絕大多數的取景預覽畫面之外,在左右兩側分別有兩個功能列,分別是左側的相機設定功能列,以及右側的快門、切換拍照與攝影、以及快速預覽照片等功能。
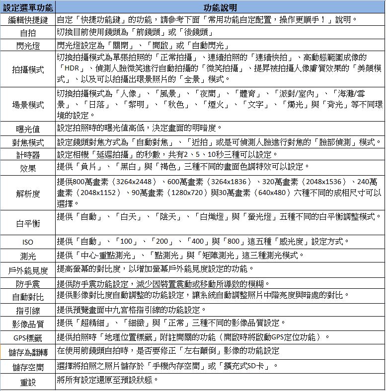
相機設定選單功能說明
![[Tips] 手機也能是攝影利器!用GALAXY S3拍出完美作品的五個要訣! - 阿祥的網路筆記本 [Tips] 手機也能是攝影利器!用GALAXY S3拍出完美作品的五個要訣! - 阿祥的網路筆記本](https://axiang.cc/wp-content/uploads/S3_photo_tips/form1.jpg)
小技巧:
在使用GALAXY SIII進行拍攝取景時,我們可以透過「雙指」在螢幕上「內往外滑動」或是「外往內滑動」來進行「數位變焦」的縮放動作,來改變取景範圍的大小,達到「變焦」的效果!
![[Tips] 手機也能是攝影利器!用GALAXY S3拍出完美作品的五個要訣! - 阿祥的網路筆記本 [Tips] 手機也能是攝影利器!用GALAXY S3拍出完美作品的五個要訣! - 阿祥的網路筆記本](https://axiang.cc/wp-content/uploads/S3_photo_tips/1.2.6_047.jpg)
圖:抓不準拍照取景的「黃金比例」嗎?試著將「指引線」的功能打開吧!透過畫面中九宮格的參考線,可以讓我們在取景時更能抓準拍照主體的最佳位置與比例哦!
常用功能自定配置,操作更順手!
相較於一般的手機拍照界面採用固定不變的設計,GALAXY SIII顯得要貼心許多,讓我們可以針對自己的需求,來調整相機界面左側的快捷功能。曾經使用過前一代GALAXY SII的朋友,應該對於這個功能不陌生,透過下面幾個簡單的步驟,你也能輕鬆設定符合個人需求的相機快捷功能列哦!
Step1
![[Tips] 手機也能是攝影利器!用GALAXY S3拍出完美作品的五個要訣! - 阿祥的網路筆記本 [Tips] 手機也能是攝影利器!用GALAXY S3拍出完美作品的五個要訣! - 阿祥的網路筆記本](https://axiang.cc/wp-content/uploads/S3_photo_tips/1.2.6_005.jpg)
圖:點選最左下角的「齒輪」按鈕,進入設定選單,選擇第一個[編輯快捷鍵]的選項。
Step2
![[Tips] 手機也能是攝影利器!用GALAXY S3拍出完美作品的五個要訣! - 阿祥的網路筆記本 [Tips] 手機也能是攝影利器!用GALAXY S3拍出完美作品的五個要訣! - 阿祥的網路筆記本](https://axiang.cc/wp-content/uploads/S3_photo_tips/1.2.6_002.jpg)
圖:這時候畫面會秀出相機的主要設定功能,包括切換場景模式、曝光值調整、延遲拍攝的計時器、特效功能、解析度(相片成像的尺寸)、白平衡、感光度(ISO)、測光方式、自動對比開關、戶外能見度開關、取景指引線開關等功能,讓我們可以和原本預設的四個功能鈕作替換。
Step3
![[Tips] 手機也能是攝影利器!用GALAXY S3拍出完美作品的五個要訣! - 阿祥的網路筆記本 [Tips] 手機也能是攝影利器!用GALAXY S3拍出完美作品的五個要訣! - 阿祥的網路筆記本](https://axiang.cc/wp-content/uploads/S3_photo_tips/1.2.6_003.jpg)
圖:透過手指按住功能圖示不放,我們可以將原本設定快捷列上的功能拖拉到右方的功能區中,這時候快捷列上就會出現空格,可以讓我們將新的功能拖拉置放到上頭。
Step4
![[Tips] 手機也能是攝影利器!用GALAXY S3拍出完美作品的五個要訣! - 阿祥的網路筆記本 [Tips] 手機也能是攝影利器!用GALAXY S3拍出完美作品的五個要訣! - 阿祥的網路筆記本](https://axiang.cc/wp-content/uploads/S3_photo_tips/1.2.6_004.jpg)
圖:同樣的,透過拖拉的方式,我們可以將常用到的功能,從右方的功能區拖拉至左方的空格,或是直接拖拉到已經有功能圖示的地方,直接替換位置,來改變快捷列上圖示的順序。
第2技:善用情境模式、適應各種拍照環境!
對於熟悉攝影技巧的人來說,好的相機功能就是可以讓使用者儘可能的控制每一個相機的設定,來符合拍攝時的需求,不過對於一般的使用者來說,拍照只不過是為了單純記錄生活的每一刻精采,能夠用最簡單的操作、最有效率的拍攝出令人滿意得照片,才是最重要的!也因為如此,GALAXY SIII為了滿足絕大多數的一般使用者,將攝影各種複雜的設定通通進行簡化,整合成為各種不同的「情境模式」,讓我們可以透過不同「情境模式」的切換,幫助我們在不同環境下,拍出更完美的照片。
認識「情境模式」
![[Tips] 手機也能是攝影利器!用GALAXY S3拍出完美作品的五個要訣! - 阿祥的網路筆記本 [Tips] 手機也能是攝影利器!用GALAXY S3拍出完美作品的五個要訣! - 阿祥的網路筆記本](https://axiang.cc/wp-content/uploads/S3_photo_tips/1.2.6_006.jpg)
圖:點選最左下角的「齒輪」按鈕,進入設定選單,就可以找到[場景模式]的設定,在GALAXY SIII中,總共提供了多達十三種不同的拍照情境,讓我們可以依照拍照環境的不同,來進行切換設定,幫助我們能在無需進行額外調整的情況下,就能適應環境需要,拍出最佳的成品。
![[Tips] 手機也能是攝影利器!用GALAXY S3拍出完美作品的五個要訣! - 阿祥的網路筆記本 [Tips] 手機也能是攝影利器!用GALAXY S3拍出完美作品的五個要訣! - 阿祥的網路筆記本](https://axiang.cc/wp-content/uploads/S3_photo_tips/1.2.6_007.jpg)
圖:「人像模式」可以讓GALAXY SIII自動辨識出畫面中的人臉並進行對焦,讓我們能拍出清晰且主題明確的人像照。
![[Tips] 手機也能是攝影利器!用GALAXY S3拍出完美作品的五個要訣! - 阿祥的網路筆記本 [Tips] 手機也能是攝影利器!用GALAXY S3拍出完美作品的五個要訣! - 阿祥的網路筆記本](https://axiang.cc/wp-content/uploads/S3_photo_tips/1.2.6_008.jpg)
圖:「風景模式」可以讓GALAXY SIII將相機鏡頭的光圈縮小,讓我們可以拍出焦距無限延伸、景物皆清晰的風景照。
![[Tips] 手機也能是攝影利器!用GALAXY S3拍出完美作品的五個要訣! - 阿祥的網路筆記本 [Tips] 手機也能是攝影利器!用GALAXY S3拍出完美作品的五個要訣! - 阿祥的網路筆記本](https://axiang.cc/wp-content/uploads/S3_photo_tips/1.2.6_011.jpg)
圖:當我們需要拍攝以文字為主體的東西時(例如翻拍文件),就可以開啟「文字模式」,這時候會採取「矩陣」測光的方式,讓整個畫面的曝光平均,不會有局部過曝的情況,讓我們能將一整頁的文字都拍攝清楚。
![[Tips] 手機也能是攝影利器!用GALAXY S3拍出完美作品的五個要訣! - 阿祥的網路筆記本 [Tips] 手機也能是攝影利器!用GALAXY S3拍出完美作品的五個要訣! - 阿祥的網路筆記本](https://axiang.cc/wp-content/uploads/S3_photo_tips/1.2.6_016.jpg)
圖:由於在「場景模式」之下,相機會採取完全自動化設定的方式,將決定拍照效果的光圈、快門、感光度、曝光值、白平衡等設定選項都鎖定,讓我們無法調整,因此在拍攝時如果不小心「搭配」錯誤,那可就會造成整個畫面色調、成效與實際場景差距非常大的怪異效果。不過在某些時候,我們也可以利用這些「效果」,反而拍出效果更佳的照片哦!
不開閃光燈也能拍出曝光平均的照片?
想要在室內光源較弱的情況下,拍出景物清晰的照片嗎?除了手動調整感光度( ISO)與曝光度之外,我們也可以直接透過「場景模式」中的「夜間模式」,就可以輕鬆搞定!在「夜間模式」中,GALAXY SIII會將光圈開至最大、同時將快門調慢來增加鏡頭的進光量,同時相機也會以「點測光」的方式,偵測畫面中央的明暗度來調節曝光度,讓我們能更輕易拍攝出景物清晰的照片。
不過「夜間模式」最大的缺點,就是因為快門的速度放慢,而容易因為拍攝時產生手震而讓照片模糊,在拍攝時別忘了要讓手更穩定一些喲!
![[Tips] 手機也能是攝影利器!用GALAXY S3拍出完美作品的五個要訣! - 阿祥的網路筆記本 [Tips] 手機也能是攝影利器!用GALAXY S3拍出完美作品的五個要訣! - 阿祥的網路筆記本](https://axiang.cc/wp-content/uploads/S3_photo_tips/1.2.6_009.jpg)
圖:在關閉場景模式時,於光源不足的室內,容易造成拍攝景物過暗、反差過大的狀況。
![[Tips] 手機也能是攝影利器!用GALAXY S3拍出完美作品的五個要訣! - 阿祥的網路筆記本 [Tips] 手機也能是攝影利器!用GALAXY S3拍出完美作品的五個要訣! - 阿祥的網路筆記本](https://axiang.cc/wp-content/uploads/S3_photo_tips/1.2.6_010.jpg)
圖:在開啟「夜間模式」之後,就能增加鏡頭的進光量,在光線不足的情況下,也能拍出主角清晰的照片了!
小技巧:錯用「場景模式」也能拍出絕佳成品?
![[Tips] 手機也能是攝影利器!用GALAXY S3拍出完美作品的五個要訣! - 阿祥的網路筆記本 [Tips] 手機也能是攝影利器!用GALAXY S3拍出完美作品的五個要訣! - 阿祥的網路筆記本](https://axiang.cc/wp-content/uploads/S3_photo_tips/1.2.6_016.jpg)
圖:明明是在室內,為何反而要開啟「日落模式」呢?多一點實驗精神,或許你也能發現更多不同的拍照玩法哦!
前面介紹了「場景模式」的使用方式與效果,不過「拍照」本來就是一個具備「實驗性質」的藝術創作,雖然拍出「好照片」有一定的「公式」可以依循,不過有的時候,多一點創意發揮和嚐試,說不定會有意想不到的收獲哦!
相信很多朋友都喜歡在美食上桌、準備大快朵頤之前,先拿出手機將食物「最美味的那一刻」給捕捉下來,分享到社群平台上,讓其他朋友羡慕一下。不過如果我們只是使用手機鏡頭預設的自動設定來拍照,真的能把「美味」的感覺拍出來嗎?
其實這可不一定哦!一道美味食物吸引人的要件不外乎「色、香、味」俱全,不過看照片的人既聞不到「香」,也嚐不到「味」,自然就只能從「色」來下手啦!大部份的熱食,都能透過「偏暖色調」的設定,讓視覺效果看起來更美味,因此我們可以利用GALAXY SIII中場景模式的「日落」或「秋色」這兩種偏暖色調設定的模式,為拍攝的食物增加一些「美味」的顏色,尤其是筆者下面示範的「油炸物」與「燒烤物」的效果最為顯著!和預設全自動、未使用場景模式的拍照成果是不是差很大呢?
![[Tips] 手機也能是攝影利器!用GALAXY S3拍出完美作品的五個要訣! - 阿祥的網路筆記本 [Tips] 手機也能是攝影利器!用GALAXY S3拍出完美作品的五個要訣! - 阿祥的網路筆記本](https://axiang.cc/wp-content/uploads/S3_photo_tips/1.2.6_012.jpg)
圖:未開啟任何場景模式的和風炸雞,其實看起來就已經非常可口了!
![[Tips] 手機也能是攝影利器!用GALAXY S3拍出完美作品的五個要訣! - 阿祥的網路筆記本 [Tips] 手機也能是攝影利器!用GALAXY S3拍出完美作品的五個要訣! - 阿祥的網路筆記本](https://axiang.cc/wp-content/uploads/S3_photo_tips/1.2.6_013.jpg)
圖:採用「日落模式」的和風炸雞,整個畫面很明顯的偏向暖色調,看起來就一整個很「入味」,同時在一旁陪襯的檸檬果肉也顯得格外多汁。
![[Tips] 手機也能是攝影利器!用GALAXY S3拍出完美作品的五個要訣! - 阿祥的網路筆記本 [Tips] 手機也能是攝影利器!用GALAXY S3拍出完美作品的五個要訣! - 阿祥的網路筆記本](https://axiang.cc/wp-content/uploads/S3_photo_tips/1.2.6_014.jpg)
圖:未開啟任何場景模式的培根麻糬燒,曝光看起來很平均,細節也相當清楚。.
![[Tips] 手機也能是攝影利器!用GALAXY S3拍出完美作品的五個要訣! - 阿祥的網路筆記本 [Tips] 手機也能是攝影利器!用GALAXY S3拍出完美作品的五個要訣! - 阿祥的網路筆記本](https://axiang.cc/wp-content/uploads/S3_photo_tips/1.2.6_015.jpg)
圖:採用「秋色模式」的培根麻糬燒,整個畫面的色調看起來就豐富許多,尤其是色彩的飽和度顯得相當高,雖然看起來色彩的濃度到了有些誇張的地步,但整體看來,可口度就提昇了不少,尤其是油光四溢的感覺更是讓人口水直流啊!
第3技:活用Burst Shot、瞬間精采不遺漏!
什麼樣的東西最難拍?其實這個答案很簡單,就是「會動的」東西啦!舉凡拍攝運動、車輛、寵物甚至是小朋友,對於攝影者來說可說是一大挑戰,往往一個不小心手震或是對焦不準,就只能看著「脫焦」的照片嘆氣了!不過好在GALAXY SIII內建了名為「Burst Shot」的連續拍攝模式,可以讓我們在完全不中斷的情況下,連續拍攝多達二十張的照片,增加拍攝動態景物的成功率。
下面就為大家示範一下,Burst Shot的應用方式!
Step1
![[Tips] 手機也能是攝影利器!用GALAXY S3拍出完美作品的五個要訣! - 阿祥的網路筆記本 [Tips] 手機也能是攝影利器!用GALAXY S3拍出完美作品的五個要訣! - 阿祥的網路筆記本](https://axiang.cc/wp-content/uploads/S3_photo_tips/1.2.6_018.jpg)
圖:點選最左下角的「齒輪」按鈕,進入設定選單,就可以找到[拍攝模式]的設定,進入後選擇[連續快拍]來切換至Burst Shot的連續拍攝模式。
Step2
![[Tips] 手機也能是攝影利器!用GALAXY S3拍出完美作品的五個要訣! - 阿祥的網路筆記本 [Tips] 手機也能是攝影利器!用GALAXY S3拍出完美作品的五個要訣! - 阿祥的網路筆記本](https://axiang.cc/wp-content/uploads/S3_photo_tips/1.2.6_022.jpg)
圖:在啟動Burst Shot連續快拍模式之後,我們只需要按住右方的「快門鍵」不放,就可以在不中斷的情況下連續開關快門進行拍攝的動作,在畫面的最下方也會有拍攝張數的計量條。由於Burst Shot最多支援到20張照片連續拍攝,我們可以選擇中途放開快門鈕來停止連拍,或是在20張連拍完成後自動中止拍攝。
Step3
![[Tips] 手機也能是攝影利器!用GALAXY S3拍出完美作品的五個要訣! - 阿祥的網路筆記本 [Tips] 手機也能是攝影利器!用GALAXY S3拍出完美作品的五個要訣! - 阿祥的網路筆記本](https://axiang.cc/wp-content/uploads/S3_photo_tips/1.2.6_023.jpg)
圖:在連拍完成後,我們就可以到「媒體瀏覽器」中,瀏覽剛才一系列連拍的照片。
Step4
![[Tips] 手機也能是攝影利器!用GALAXY S3拍出完美作品的五個要訣! - 阿祥的網路筆記本 [Tips] 手機也能是攝影利器!用GALAXY S3拍出完美作品的五個要訣! - 阿祥的網路筆記本](https://axiang.cc/wp-content/uploads/S3_photo_tips/1.2.6_024.jpg)
圖:嘿嘿!終於讓我捕捉到狗狗伸舌頭舔鼻子的可愛瞬間了!想要抓住動態主題的精采瞬間,不妨可以活用一下Burst Shot的連續拍攝功能哦!
第4技:哪張照片好?Best Photo告訴你!
前面介紹的「Burst Shot」功能,可以透過短時間內的連續拍攝,幫助我們選出其中較為清晰的成品,不過一次拍個二十張、又得要一張一張過濾,對於許多使用者來說,可能稍稍有些麻煩,況且其他沒拍好的照片又得要自己手動刪除,說真的還真的會花費掉不少時間。又想要增加拍攝時的成功率、又不想要花太多時間反覆瀏覽、刪除照片,這時候透過GALAXY SIII的「Best Photo」功能,或許是個「折衷」的好辦法哦!
所謂的「Best Photo」,指的就是「讓GALAXY SIII幫你選出最佳照片」的一個機制,可以讓我們在拍攝時,一次連續拍攝八張照片,並透過系統分析照片拍攝的清晰度與是否有清楚的主體,來選出其中最為推薦的成品,提供我們參考,並且在選出成品時,能夠自動刪除其他未獲選的照片,讓我們可以省下許多操作的麻煩。
下面就為大家示範一下「Best Photo」的實際應用方式!
Step1
![[Tips] 手機也能是攝影利器!用GALAXY S3拍出完美作品的五個要訣! - 阿祥的網路筆記本 [Tips] 手機也能是攝影利器!用GALAXY S3拍出完美作品的五個要訣! - 阿祥的網路筆記本](https://axiang.cc/wp-content/uploads/S3_photo_tips/1.2.6_018.jpg)
圖:在啟動「Best Photo」功能之前,我們需要先點選最左下角的「齒輪」按鈕進入設定選單,找到[拍攝模式]的設定,選擇[連續快拍]來開啟「Burst Shot」的連拍機制。
Step2
![[Tips] 手機也能是攝影利器!用GALAXY S3拍出完美作品的五個要訣! - 阿祥的網路筆記本 [Tips] 手機也能是攝影利器!用GALAXY S3拍出完美作品的五個要訣! - 阿祥的網路筆記本](https://axiang.cc/wp-content/uploads/S3_photo_tips/1.2.6_025.jpg)
圖:在開啟「連續拍攝」模式之後,取景畫面的左上角就會出現一個「最佳照片」的開關,請點選[關閉]將開關切換至「開啟」的狀態。
Step3
![[Tips] 手機也能是攝影利器!用GALAXY S3拍出完美作品的五個要訣! - 阿祥的網路筆記本 [Tips] 手機也能是攝影利器!用GALAXY S3拍出完美作品的五個要訣! - 阿祥的網路筆記本](https://axiang.cc/wp-content/uploads/S3_photo_tips/1.2.6_026.jpg)
圖:在「最佳照片」旁的按鈕切換為「開啟」之後,「Best Photo」就已經啟動完成,下方的連拍計數器也從原本的「20張」變成「8張」,這時候我們只需要「按一下」快門鈕(不需要像「Burst Shot」一樣按住不放),相機就會自動進行連續八張照片的拍攝。
Step4
![[Tips] 手機也能是攝影利器!用GALAXY S3拍出完美作品的五個要訣! - 阿祥的網路筆記本 [Tips] 手機也能是攝影利器!用GALAXY S3拍出完美作品的五個要訣! - 阿祥的網路筆記本](https://axiang.cc/wp-content/uploads/S3_photo_tips/1.2.6_027.jpg)
圖:在拍攝完畢後,畫面下方就會自動列出剛才拍攝的八張照片,並由系統選出其中主題最為清晰的照片,在下方照片預覽小圖上標註一個「讚」的大姆指符號。當然,如果我們覺得電腦選出的「最佳照片」不是我們心目中最好的照片,這時候我們也可以透過「手動」選擇的方式,在下方預覽小圖以「按住不放」的方式,來修改「讚」符號的標註(新增或移除,同時也可一次選擇複數照片來進行標註),標註後再按下右上角的[完成]來進行標註照片的儲存、以及未選擇照片的刪除。
第5技:多樣拍攝模式讓拍照更好玩!
除了前面提到的GALAXY SIII重點拍照功能,在「拍攝模式」中,還有許多有趣的功能項目,可以讓我們拍攝出更有趣、更具特色的照片,下面就讓筆者為大家整理介紹一下,這些「拍攝模式」該怎麼好好運用吧!
GALAXY SIII「拍攝模式」功能整理
![[Tips] 手機也能是攝影利器!用GALAXY S3拍出完美作品的五個要訣! - 阿祥的網路筆記本 [Tips] 手機也能是攝影利器!用GALAXY S3拍出完美作品的五個要訣! - 阿祥的網路筆記本](https://axiang.cc/wp-content/uploads/S3_photo_tips/form1.jpg)
用微笑啟動快門的「微笑拍攝」模式!
「微笑快門」的功能並不是數位相機專屬的權利!在GALAXY SIII中也內建了相同的「微笑拍攝」功能,讓我們拍攝的人物可以透過「微笑」的動作來啟動相機,也能幫助我們捕捉到最自然的笑容!
Step1
![[Tips] 手機也能是攝影利器!用GALAXY S3拍出完美作品的五個要訣! - 阿祥的網路筆記本 [Tips] 手機也能是攝影利器!用GALAXY S3拍出完美作品的五個要訣! - 阿祥的網路筆記本](https://axiang.cc/wp-content/uploads/S3_photo_tips/1.2.6_037.jpg)
圖:在相機界面左下角的「齒輪」按鈕進入設定選單,找到[拍攝模式]的設定,選擇[微笑拍攝]。
Step2
![[Tips] 手機也能是攝影利器!用GALAXY S3拍出完美作品的五個要訣! - 阿祥的網路筆記本 [Tips] 手機也能是攝影利器!用GALAXY S3拍出完美作品的五個要訣! - 阿祥的網路筆記本](https://axiang.cc/wp-content/uploads/S3_photo_tips/1.2.6_038.jpg)
圖:開啟「微笑拍攝」後,畫面右方會出現提示說明文字,當系統偵測到畫面中的人物露出微笑表情時,就會自動進行對焦並拍照。
Step3
![[Tips] 手機也能是攝影利器!用GALAXY S3拍出完美作品的五個要訣! - 阿祥的網路筆記本 [Tips] 手機也能是攝影利器!用GALAXY S3拍出完美作品的五個要訣! - 阿祥的網路筆記本](https://axiang.cc/wp-content/uploads/S3_photo_tips/1.2.6_039.jpg)
圖:偵測到微笑時,畫面上也會出現鎖定對焦的綠色方框。
女生最愛的「美顏模式」!
擔心拍照時會拍出皮膚不好的照片,恐怕是許多女性朋友的共同擔憂,因此我們可以透過GALAXY SIII的「美顏模式」,讓我們在無需後製的情況下,就能拍出「隱藏瑕疵」、表露完美膚質的照片!
Step1
![[Tips] 手機也能是攝影利器!用GALAXY S3拍出完美作品的五個要訣! - 阿祥的網路筆記本 [Tips] 手機也能是攝影利器!用GALAXY S3拍出完美作品的五個要訣! - 阿祥的網路筆記本](https://axiang.cc/wp-content/uploads/S3_photo_tips/1.2.6_037.jpg)
圖:在相機界面左下角的「齒輪」按鈕進入設定選單,找到[拍攝模式]的設定,選擇[美顏模式]。
Step2
![[Tips] 手機也能是攝影利器!用GALAXY S3拍出完美作品的五個要訣! - 阿祥的網路筆記本 [Tips] 手機也能是攝影利器!用GALAXY S3拍出完美作品的五個要訣! - 阿祥的網路筆記本](https://axiang.cc/wp-content/uploads/S3_photo_tips/1.2.6_040.jpg)
圖:開啟「美顏模式」後,會如同前面介紹到「人像」的場景模式一般,針對被拍攝者的臉部進行偵測對焦。
![[Tips] 手機也能是攝影利器!用GALAXY S3拍出完美作品的五個要訣! - 阿祥的網路筆記本 [Tips] 手機也能是攝影利器!用GALAXY S3拍出完美作品的五個要訣! - 阿祥的網路筆記本](https://axiang.cc/wp-content/uploads/S3_photo_tips/1.2.6_041.jpg)
圖:筆者以「翻拍照片」為例,在未開啟「美顏模式」時可以發現到,拍攝出來的照片在皮膚的地方,有明顯的掃描線。
![[Tips] 手機也能是攝影利器!用GALAXY S3拍出完美作品的五個要訣! - 阿祥的網路筆記本 [Tips] 手機也能是攝影利器!用GALAXY S3拍出完美作品的五個要訣! - 阿祥的網路筆記本](https://axiang.cc/wp-content/uploads/S3_photo_tips/1.2.6_042.jpg)
圖:在開啟「美顏模式」後,非常神奇的是…剛才看到在皮膚部份的掃描線通通對不見了!而且膚色與光影表現也都相當自然,看不出來有任何修圖的痕跡!看來就算被拍攝的人物滿臉都是坑坑巴巴的「月球表面」,在「美顏模式」強大的「修補能力」之下,應該也會有「服服貼貼」的效果吧?
拍出風景「臨場感」的「全景」拍攝模式!
想要記錄一下旅遊時所看到的壯闊山水美景嗎?試試看GALAXY SIII的「全景」拍攝模式吧!透過這個功能的拍照引導與快速後製,就能幫助我們製作出一幅又一幅的「環場效果」風景照哦!
Step1
![[Tips] 手機也能是攝影利器!用GALAXY S3拍出完美作品的五個要訣! - 阿祥的網路筆記本 [Tips] 手機也能是攝影利器!用GALAXY S3拍出完美作品的五個要訣! - 阿祥的網路筆記本](https://axiang.cc/wp-content/uploads/S3_photo_tips/1.2.6_037.jpg)
圖:在相機界面左下角的「齒輪」按鈕進入設定選單,找到[拍攝模式]的設定,選擇[全景]。
Step2
![[Tips] 手機也能是攝影利器!用GALAXY S3拍出完美作品的五個要訣! - 阿祥的網路筆記本 [Tips] 手機也能是攝影利器!用GALAXY S3拍出完美作品的五個要訣! - 阿祥的網路筆記本](https://axiang.cc/wp-content/uploads/S3_photo_tips/1.2.6_043.jpg)
圖:此時畫面上會有提示訊息,我們在按下快門鈕之後,需要順著同一個方向來緩慢移動手機,讓手機鏡頭自動進行拍攝並合成照片。
Step3
![[Tips] 手機也能是攝影利器!用GALAXY S3拍出完美作品的五個要訣! - 阿祥的網路筆記本 [Tips] 手機也能是攝影利器!用GALAXY S3拍出完美作品的五個要訣! - 阿祥的網路筆記本](https://axiang.cc/wp-content/uploads/S3_photo_tips/1.2.6_044.jpg)
圖:在「全景」拍攝過程中,畫面上方也會有照片的「預覽」,讓我們可以參考「藍色方框」的移動位置,進行後續的取景。
Step4
![[Tips] 手機也能是攝影利器!用GALAXY S3拍出完美作品的五個要訣! - 阿祥的網路筆記本 [Tips] 手機也能是攝影利器!用GALAXY S3拍出完美作品的五個要訣! - 阿祥的網路筆記本](https://axiang.cc/wp-content/uploads/S3_photo_tips/1.2.6_045.jpg)
圖:「全景」模式所拍攝出來的成果,是不是有種讓人「視野開闊」的感覺呢?
另類畫面風格的「卡通」拍攝模式!
想要嚐試一下不同於現實生活的拍照風格嗎?來試試看GALAXY SIII內建的「卡通」拍攝模式吧!直接讓生活實景「入畫」的感覺,真的很特別!
Step1
![[Tips] 手機也能是攝影利器!用GALAXY S3拍出完美作品的五個要訣! - 阿祥的網路筆記本 [Tips] 手機也能是攝影利器!用GALAXY S3拍出完美作品的五個要訣! - 阿祥的網路筆記本](https://axiang.cc/wp-content/uploads/S3_photo_tips/1.2.6_037.jpg)
圖:在相機界面左下角的「齒輪」按鈕進入設定選單,找到[拍攝模式]的設定,選擇[卡通]。
Step2
![[Tips] 手機也能是攝影利器!用GALAXY S3拍出完美作品的五個要訣! - 阿祥的網路筆記本 [Tips] 手機也能是攝影利器!用GALAXY S3拍出完美作品的五個要訣! - 阿祥的網路筆記本](https://axiang.cc/wp-content/uploads/S3_photo_tips/1.2.6_046.jpg)
圖:此時畫面就會轉變成「色塊」分離的模式,我們就可以透過這樣的特效,拍出類似於「卡通」風格的照片了!
即拍即傳就是快!「分享照片」模式高效率!
Step1
![[Tips] 手機也能是攝影利器!用GALAXY S3拍出完美作品的五個要訣! - 阿祥的網路筆記本 [Tips] 手機也能是攝影利器!用GALAXY S3拍出完美作品的五個要訣! - 阿祥的網路筆記本](https://axiang.cc/wp-content/uploads/S3_photo_tips/1.2.6_037.jpg)
圖:在相機界面左下角的「齒輪」按鈕進入設定選單,找到[拍攝模式]的設定,往下捲動選單,選擇[分享照片]。
Step2
![[Tips] 手機也能是攝影利器!用GALAXY S3拍出完美作品的五個要訣! - 阿祥的網路筆記本 [Tips] 手機也能是攝影利器!用GALAXY S3拍出完美作品的五個要訣! - 阿祥的網路筆記本](https://axiang.cc/wp-content/uploads/S3_photo_tips/1.2.6_033.jpg)
圖:此時會進入「Wi-Fi Direct」的功能選單,請將開關切換至綠色「|」的狀態,此時系統會自動進行裝置搜索,這時候請確定要連接的另一個裝置的「Wi-Fi Direct」是保持啟動的狀態。在搜尋到裝置之後,點選裝置名稱來進行連線。
Step3
![[Tips] 手機也能是攝影利器!用GALAXY S3拍出完美作品的五個要訣! - 阿祥的網路筆記本 [Tips] 手機也能是攝影利器!用GALAXY S3拍出完美作品的五個要訣! - 阿祥的網路筆記本](https://axiang.cc/wp-content/uploads/S3_photo_tips/1.2.6_034.jpg)
圖:另一邊的裝置也確認保持連線狀態,就可以準備開始進行拍照分享了!
Step4
![[Tips] 手機也能是攝影利器!用GALAXY S3拍出完美作品的五個要訣! - 阿祥的網路筆記本 [Tips] 手機也能是攝影利器!用GALAXY S3拍出完美作品的五個要訣! - 阿祥的網路筆記本](https://axiang.cc/wp-content/uploads/S3_photo_tips/1.2.6_035.jpg)
圖:此時畫面上方會出現藍色的「Wi-Fi Direct」連線符號,這時候我們就可以透過GALAXY SIII進行拍照的動作了。
Step5
![[Tips] 手機也能是攝影利器!用GALAXY S3拍出完美作品的五個要訣! - 阿祥的網路筆記本 [Tips] 手機也能是攝影利器!用GALAXY S3拍出完美作品的五個要訣! - 阿祥的網路筆記本](https://axiang.cc/wp-content/uploads/S3_photo_tips/1.2.6_036.jpg)
圖:拍照完成後,透過「Wi-Fi Direct」連結的裝置,就會出現「已接收圖片」的訊息,表示剛才分享的照片已即時送達。
工商服務:
想知道更多有關於GALAXY SIII+Note的應用技巧嗎?來看看阿祥的著作「Samsung GALAXY密技攻略!S3+Note玩樂大活用」吧!或許你會發現到你不曾看到的功能喲!
歷史上的這一天,我還寫了…
- 三星電子於 2025 First Look 發表 Samsung Vision AI 技術,重新定義螢幕互動方式 - 2025
- 三星 One UI 6.1 要來了?新增功能、發佈日期與適用機型一次看! - 2024
- 三星發表微型投影機「The Freestyle」,重量僅 830g、可 180 度翻轉投影,還有三合一功能! - 2022
- 高解析度、高刷新率兼具?Galaxy S21 Ultra 可能會是三星首款 QHD 解析度下支援 120 Hz 的手機? - 2021
- 三星於 2020 年 CES 國際消費電子展推出新 Odyssey 電競顯示器 G9 與 G7,1000R 曲度創造更強大沉浸感與卓越效能! - 2020
- 為創作者帶來更自由的視角!Insta360 One X 全景攝影機開箱與實際使用心得分享! - 2020
- [PC] 雲端整合功能更強大~Samsung Notes PC 版安裝與功能介紹! - 2019
- [Mobile] 不喜歡戴耳機?三星旗下新創事業C-Lab團隊所推出的這款可便攜的「指向性揚聲器 S-Ray」可能讓你很中意! - 2018
- [Mobile] 三星年度旗艦機Galaxy S8 發佈時間不在MWC展期?而是…4月18日(內有S8流出實機照)? - 2017
- [Tablet] 左打iPad Pro,右打Surface?三星於CES 2016推出Windows 10平板Galaxy TabPro S! - 2016

![[Tips] 手機也能是攝影利器!用GALAXY S3拍出完美作品的五個要訣! - 阿祥的網路筆記本 [Tips] 手機也能是攝影利器!用GALAXY S3拍出完美作品的五個要訣! - 阿祥的網路筆記本](https://lh6.googleusercontent.com/-EfOgvKwWh2U/UGcmSABKXkI/AAAAAAAAhHc/xY2b1tgdi2g/s800/COVER.jpg)











2 留言
阿祥
2013 年 08 月 04 日 於 11:13:32@ Dan:
三星手機只要同時按「電源鍵」+「Home鍵」就可以截圖囉!
Dan
2013 年 07 月 29 日 於 00:23:46請問你怎麼拍下這些相機頁面的?謝謝!