![[Unbox] ThinkPad L380 Yoga 實測:一機多用途,能滿足各類需求的最佳工作夥伴! - 阿祥的網路筆記本 [Unbox] ThinkPad L380 Yoga 實測:一機多用途,能滿足各類需求的最佳工作夥伴! - 阿祥的網路筆記本](https://axiang.cc/wp-content/uploads/2014/q3/20180901211255_36.jpg)
(本文同步發表於 T客邦)
ThinkPad L 系列是 ThinkPad 家族中兼具主流硬體規格與性價比的成員,除了在系統穩定性與硬體妥善率有著絕佳的口碑,價格也相對更親民些,因此無論是對重視成本控管的企業組織或高階個人用戶來說,ThinkPad L 都相當受到歡迎。
ThinkPad L 系列在今年針對硬體規格與外觀設計做了全面更新與升級,除原先的 14 吋與 15.6 吋機種外,今年更融入ThinkPad 13 系列的優勢,進一步推出攜帶性表現更好的 ThinkPad L380 與 L380 Yoga 兩款產品,而其中 ThinkPad L380 Yoga 更是 ThinkPad L 系列首次出現螢幕可 360 度翻轉的二合一筆電,讓消費者在旗艦型產品(X1 Yoga、X380 Yoga)之餘也有較平價的選擇。
![[Unbox] ThinkPad L380 Yoga 實測:一機多用途,能滿足各類需求的最佳工作夥伴! - 阿祥的網路筆記本 [Unbox] ThinkPad L380 Yoga 實測:一機多用途,能滿足各類需求的最佳工作夥伴! - 阿祥的網路筆記本](https://axiang.cc/wp-content/uploads/2014/q3/20180901211300_92.jpg)
圖:ThinkPad L380 Yoga 是 ThinkPad L 系列中首款螢幕可 360 度翻轉的二合一筆電。
ThinkPad L380 Yoga 與其他 Yoga 系列產品同樣具備可 360 度翻轉的螢幕,讓用戶可以因應不同的使用形態與情境,將筆電快速轉換為三種不同的展示模式(平板、立架、帳蓬),藉此提升使用效率。更棒的是,L380 Yoga 標配主動式感壓觸控筆(未使用時可收納於機身內充電),兼具數位筆記 / 繪圖板的功能,大大增添筆電的泛用性。
ThinkPad L380 Yoga 特色搶先看
- 配置 Intel 第八代 Core i 系列處理器(可自行選配 i5 / i7 版本)。
- 採用速度表現更好的 DDR4 RAM,最高可支援 32GB 容量。
- 內建兩個 USB Type C 埠、兩個 USB 3.0 埠,擴充性更佳。
- 標配 PCIe SSD,傳輸效能表現更佳。
- 內建 Active Pen Pro 主動式觸控筆,具備感壓功能。
- 經典鍵盤設計,X 型支架設計、1.8mm 鍵程讓打字更為舒適。
- 支援 RapidCharge 快速充電,一小時可充滿 80% 的電力。
- 重 1.56kg,厚 18.8mm,適合外出攜帶。
- 通過美國軍規標準 12 項測試,更堅固耐用。
外觀介紹
ThinkPad L380 Yoga 是 ThinkPad L 系列中的新面孔,在設計上也與原有的產品有些差異,其中最大的不同在於採用的是 13.3 吋螢幕,不同於過去 L 系列小尺寸只有 14 吋的慣例,這項改變對重視攜帶性的使用者來說,也算是一個好消息。
此外,在外觀設計上 L380 Yoga 維持大家最熟悉的黑色方正外觀,但機身外殼卻採用了更堅固耐用且手感更好的金屬材質,且霧面塗裝也能減少指紋沾染的問題,整體來說質感勝過前一代不少。當然,L380 Yoga 最大的特色就是能 360 度翻轉的螢幕,在筆電與平板間彈性轉換,同時能搭配內置式的觸控筆,直接在螢幕上書寫或繪圖,應用層面也更加多元。
![[Unbox] ThinkPad L380 Yoga 實測:一機多用途,能滿足各類需求的最佳工作夥伴! - 阿祥的網路筆記本 [Unbox] ThinkPad L380 Yoga 實測:一機多用途,能滿足各類需求的最佳工作夥伴! - 阿祥的網路筆記本](https://axiang.cc/wp-content/uploads/2014/q3/20180901211302_23.jpg)
圖:L380 Yoga 的外箱承襲 ThinkPad 的風格,走的都是簡單、不花俏的俐落設計。
![[Unbox] ThinkPad L380 Yoga 實測:一機多用途,能滿足各類需求的最佳工作夥伴! - 阿祥的網路筆記本 [Unbox] ThinkPad L380 Yoga 實測:一機多用途,能滿足各類需求的最佳工作夥伴! - 阿祥的網路筆記本](https://axiang.cc/wp-content/uploads/2014/q3/20180901211304_100.jpg)
圖:箱內物品一覽,包含 L380 Yoga 本體、電源線以及電源供應器。
![[Unbox] ThinkPad L380 Yoga 實測:一機多用途,能滿足各類需求的最佳工作夥伴! - 阿祥的網路筆記本 [Unbox] ThinkPad L380 Yoga 實測:一機多用途,能滿足各類需求的最佳工作夥伴! - 阿祥的網路筆記本](https://axiang.cc/wp-content/uploads/2014/q3/20180901211311_17.jpg)
圖:L380 Yoga 搭配的是體積小巧的 45W 功率的電源供應器,充電埠也改為目前主流的 USB Type C 介面。
![[Unbox] ThinkPad L380 Yoga 實測:一機多用途,能滿足各類需求的最佳工作夥伴! - 阿祥的網路筆記本 [Unbox] ThinkPad L380 Yoga 實測:一機多用途,能滿足各類需求的最佳工作夥伴! - 阿祥的網路筆記本](https://axiang.cc/wp-content/uploads/2014/q3/20180901211312_11.jpg)
圖:外觀方面是 ThinkPad 一貫的全黑色系,不過機身外殼改採金屬材質配上霧面塗裝,乍看之下與大家熟悉的 ThinkPad 差不多,但實際觸摸的手感卻是截然不同!
![[Unbox] ThinkPad L380 Yoga 實測:一機多用途,能滿足各類需求的最佳工作夥伴! - 阿祥的網路筆記本 [Unbox] ThinkPad L380 Yoga 實測:一機多用途,能滿足各類需求的最佳工作夥伴! - 阿祥的網路筆記本](https://axiang.cc/wp-content/uploads/2014/q3/20180901211316_55.jpg)
圖:機身底部同樣是全黑色塗裝,四個邊角都規劃了止滑墊以確保擺放時的穩固性。
![[Unbox] ThinkPad L380 Yoga 實測:一機多用途,能滿足各類需求的最佳工作夥伴! - 阿祥的網路筆記本 [Unbox] ThinkPad L380 Yoga 實測:一機多用途,能滿足各類需求的最佳工作夥伴! - 阿祥的網路筆記本](https://axiang.cc/wp-content/uploads/2014/q3/20180901211317_96.jpg)
圖:機身前側(圖上)與後側(圖下),可看到邊角做了些微的內削處理,視覺感受上更為纖薄,而螢幕的轉軸為金屬材質,採用的色系也與機身的黑有著強烈的對比。
![[Unbox] ThinkPad L380 Yoga 實測:一機多用途,能滿足各類需求的最佳工作夥伴! - 阿祥的網路筆記本 [Unbox] ThinkPad L380 Yoga 實測:一機多用途,能滿足各類需求的最佳工作夥伴! - 阿祥的網路筆記本](https://axiang.cc/wp-content/uploads/2014/q3/20180901211319_99.jpg)
圖:特寫一下 L380 Yoga 的螢幕轉軸,特殊的設計讓螢幕能 360 度自由翻轉。
![[Unbox] ThinkPad L380 Yoga 實測:一機多用途,能滿足各類需求的最佳工作夥伴! - 阿祥的網路筆記本 [Unbox] ThinkPad L380 Yoga 實測:一機多用途,能滿足各類需求的最佳工作夥伴! - 阿祥的網路筆記本](https://axiang.cc/wp-content/uploads/2014/q3/20180901211320_76.jpg)
圖:L380 Yoga 主要的連結埠都集中在機身右側(圖上)與左側(圖下)。
![[Unbox] ThinkPad L380 Yoga 實測:一機多用途,能滿足各類需求的最佳工作夥伴! - 阿祥的網路筆記本 [Unbox] ThinkPad L380 Yoga 實測:一機多用途,能滿足各類需求的最佳工作夥伴! - 阿祥的網路筆記本](https://axiang.cc/wp-content/uploads/2014/q3/20180901211322_80.jpg)
圖:觸控筆的收納槽位在機身右側前端,從上圖可以看到,筆頭設計了一個淺淺的凹槽方便用手指拉出觸控筆。
![[Unbox] ThinkPad L380 Yoga 實測:一機多用途,能滿足各類需求的最佳工作夥伴! - 阿祥的網路筆記本 [Unbox] ThinkPad L380 Yoga 實測:一機多用途,能滿足各類需求的最佳工作夥伴! - 阿祥的網路筆記本](https://axiang.cc/wp-content/uploads/2014/q3/20180901211323_72.jpg)
圖:機身右側後方配置了耳機/麥克風二合一孔、microSD 卡槽、USB 3.0 Type A 埠與一個網路埠轉接口。
![[Unbox] ThinkPad L380 Yoga 實測:一機多用途,能滿足各類需求的最佳工作夥伴! - 阿祥的網路筆記本 [Unbox] ThinkPad L380 Yoga 實測:一機多用途,能滿足各類需求的最佳工作夥伴! - 阿祥的網路筆記本](https://axiang.cc/wp-content/uploads/2014/q3/20180901211324_43.jpg)
圖:機身左側則有兩組 USB Type C 埠,其中一組可作為充電埠使用,另外也有一組 Always-On 功能的 USB 3.0 埠與一組 HDMI 埠。
![[Unbox] ThinkPad L380 Yoga 實測:一機多用途,能滿足各類需求的最佳工作夥伴! - 阿祥的網路筆記本 [Unbox] ThinkPad L380 Yoga 實測:一機多用途,能滿足各類需求的最佳工作夥伴! - 阿祥的網路筆記本](https://axiang.cc/wp-content/uploads/2014/q3/20180901211326_90.jpg)
圖:打開上蓋,機身內側也是全黑配色。
![[Unbox] ThinkPad L380 Yoga 實測:一機多用途,能滿足各類需求的最佳工作夥伴! - 阿祥的網路筆記本 [Unbox] ThinkPad L380 Yoga 實測:一機多用途,能滿足各類需求的最佳工作夥伴! - 阿祥的網路筆記本](https://axiang.cc/wp-content/uploads/2014/q3/20180901211327_22.jpg)
圖:螢幕正上方設置了一個 720P 解析度的網路攝影機,並配置有陣列式麥克風。
![[Unbox] ThinkPad L380 Yoga 實測:一機多用途,能滿足各類需求的最佳工作夥伴! - 阿祥的網路筆記本 [Unbox] ThinkPad L380 Yoga 實測:一機多用途,能滿足各類需求的最佳工作夥伴! - 阿祥的網路筆記本](https://axiang.cc/wp-content/uploads/2014/q3/20180901211328_79.jpg)
圖:機身 C 面的配置相當緊湊,但鍵盤按鍵的尺寸並沒有縮水,觸控板的尺寸也很大。
![[Unbox] ThinkPad L380 Yoga 實測:一機多用途,能滿足各類需求的最佳工作夥伴! - 阿祥的網路筆記本 [Unbox] ThinkPad L380 Yoga 實測:一機多用途,能滿足各類需求的最佳工作夥伴! - 阿祥的網路筆記本](https://axiang.cc/wp-content/uploads/2014/q3/20180901211329_45.jpg)
圖:L380 Yoga 的鍵盤承襲 ThinkPad 一貫的高水平,除了鍵帽下緣有符合人體工學的微笑曲線設計,鍵帽下方也採用更穩定的 X 型支架,1.8mm 的鍵程更是在眾多筆電產品裡少見的優質設計,對於經常需要打字的商務人士來說,也能帶來更好的使用體驗。
![[Unbox] ThinkPad L380 Yoga 實測:一機多用途,能滿足各類需求的最佳工作夥伴! - 阿祥的網路筆記本 [Unbox] ThinkPad L380 Yoga 實測:一機多用途,能滿足各類需求的最佳工作夥伴! - 阿祥的網路筆記本](https://axiang.cc/wp-content/uploads/2014/q3/20180901211330_20.jpg)
圖: ThinkPad 系列經典的小紅點 (TrackPoint) 絕對少不了!在不方便使用滑鼠或觸控板時,小紅點讓你在雙手不離開鍵盤的情況下也能輕鬆操控滑鼠游標。
![[Unbox] ThinkPad L380 Yoga 實測:一機多用途,能滿足各類需求的最佳工作夥伴! - 阿祥的網路筆記本 [Unbox] ThinkPad L380 Yoga 實測:一機多用途,能滿足各類需求的最佳工作夥伴! - 阿祥的網路筆記本](https://axiang.cc/wp-content/uploads/2014/q3/20180901211332_4.jpg)
圖:如果用不慣小紅點,那 L380 Yoga 也配置了大尺寸的觸控板可供操控。
![[Unbox] ThinkPad L380 Yoga 實測:一機多用途,能滿足各類需求的最佳工作夥伴! - 阿祥的網路筆記本 [Unbox] ThinkPad L380 Yoga 實測:一機多用途,能滿足各類需求的最佳工作夥伴! - 阿祥的網路筆記本](https://axiang.cc/wp-content/uploads/2014/q3/20180901211333_44.jpg)
圖:鍵盤內建了背光功能,夜間辦公或在飛機上使用也能方便辨識各個鍵位。
![[Unbox] ThinkPad L380 Yoga 實測:一機多用途,能滿足各類需求的最佳工作夥伴! - 阿祥的網路筆記本 [Unbox] ThinkPad L380 Yoga 實測:一機多用途,能滿足各類需求的最佳工作夥伴! - 阿祥的網路筆記本](https://axiang.cc/wp-content/uploads/2014/q3/20180901211334_12.jpg)
圖: 除了最常見的筆電模式,透過可 360 度翻轉的螢幕,也能將 L380 Yoga 快速轉換成如上圖一樣的「立架模式」,讓多人共享畫面上的資訊,進行觸控操作也會更加輕鬆。
![[Unbox] ThinkPad L380 Yoga 實測:一機多用途,能滿足各類需求的最佳工作夥伴! - 阿祥的網路筆記本 [Unbox] ThinkPad L380 Yoga 實測:一機多用途,能滿足各類需求的最佳工作夥伴! - 阿祥的網路筆記本](https://axiang.cc/wp-content/uploads/2014/q3/20180901211336_84.jpg)
圖:工作之餘若想追劇、看部電影,建議將螢幕反折成跟上圖一樣的「帳蓬模式」,讓螢幕能呈現出最佳的觀賞角度,位在機身底部的揚聲器也能將音量毫無阻礙地釋放出來。
![[Unbox] ThinkPad L380 Yoga 實測:一機多用途,能滿足各類需求的最佳工作夥伴! - 阿祥的網路筆記本 [Unbox] ThinkPad L380 Yoga 實測:一機多用途,能滿足各類需求的最佳工作夥伴! - 阿祥的網路筆記本](https://axiang.cc/wp-content/uploads/2014/q3/20180901211337_17.jpg)
圖:將螢幕直接反折到底即可變身為平板模式,這個模式很適合利用內建的觸控筆直接在螢幕上進行書寫或繪畫。
![[Unbox] ThinkPad L380 Yoga 實測:一機多用途,能滿足各類需求的最佳工作夥伴! - 阿祥的網路筆記本 [Unbox] ThinkPad L380 Yoga 實測:一機多用途,能滿足各類需求的最佳工作夥伴! - 阿祥的網路筆記本](https://axiang.cc/wp-content/uploads/2014/q3/20180901211346_73.jpg)
圖:搭配 Windows 內建的應用工具,用戶可以透過觸控筆自由在螢幕上揮灑!
![[Unbox] ThinkPad L380 Yoga 實測:一機多用途,能滿足各類需求的最佳工作夥伴! - 阿祥的網路筆記本 [Unbox] ThinkPad L380 Yoga 實測:一機多用途,能滿足各類需求的最佳工作夥伴! - 阿祥的網路筆記本](https://axiang.cc/wp-content/uploads/2014/q3/20180901211348_51.jpg)
圖:L380 Yoga 搭配的 Lenovo Active Pen 具備感壓模擬功能,在繪畫時的手感相當流暢,依據施力與運筆方向的不同,能夠在畫面上繪製出相當自然的筆觸。
![[Unbox] ThinkPad L380 Yoga 實測:一機多用途,能滿足各類需求的最佳工作夥伴! - 阿祥的網路筆記本 [Unbox] ThinkPad L380 Yoga 實測:一機多用途,能滿足各類需求的最佳工作夥伴! - 阿祥的網路筆記本](https://axiang.cc/wp-content/uploads/2014/q3/20180901211350_35.jpg)
圖:當 L380 Yoga 處於平板模式時,背面的鍵盤會自動鎖定、關閉輸入的功能。
![[Unbox] ThinkPad L380 Yoga 實測:一機多用途,能滿足各類需求的最佳工作夥伴! - 阿祥的網路筆記本 [Unbox] ThinkPad L380 Yoga 實測:一機多用途,能滿足各類需求的最佳工作夥伴! - 阿祥的網路筆記本](https://axiang.cc/wp-content/uploads/2014/q3/20180901211351_78.jpg)
圖:鍵盤上方設置了一個 500 萬畫素的相機,在平板模式下可以直接拍攝照片或將文件轉為數位檔。
硬體規格與效能測試
L380 Yoga 在硬體配置上與兄弟機 L380 是完全相同的,主要的差異在於「是否具備 360 度翻轉的機構」以及「螢幕是否支援觸控筆」。此次 L380 Yoga 也與2018年其他新機種相同,採用 Intel 第八代 Core i 系列處理器,有 i5 與 i7 兩種版本可供選擇,記憶體也升級至更快的 DDR4-2400,並將 PCIe SSD 列入標準配備,讓定位在入門級別的 L380 Yoga 也能有不錯的效能表現。
![[Unbox] ThinkPad L380 Yoga 實測:一機多用途,能滿足各類需求的最佳工作夥伴! - 阿祥的網路筆記本 [Unbox] ThinkPad L380 Yoga 實測:一機多用途,能滿足各類需求的最佳工作夥伴! - 阿祥的網路筆記本](https://axiang.cc/wp-content/uploads/2014/q3/20180901211352_1.jpg)
圖:此次受測的 L380 Yoga 系統顯示的規格為 Intel 第八代 Core i7-8550U 處理器,搭配 16GB 主記憶體,作業系統採用 Windows 10 專業版。
![[Unbox] ThinkPad L380 Yoga 實測:一機多用途,能滿足各類需求的最佳工作夥伴! - 阿祥的網路筆記本 [Unbox] ThinkPad L380 Yoga 實測:一機多用途,能滿足各類需求的最佳工作夥伴! - 阿祥的網路筆記本](https://axiang.cc/wp-content/uploads/2014/q3/20180901211353_57.jpg)
圖:透過 CPU-Z 查看 ThinkPad L380 Yoga 的處理器、主機板與記憶體…等核心規格。處理器採用 4 核心 8 執行緒的 Intel 第八代 Core i7-8550U,製程為 14 奈米,基本頻率為 1.8GHz,CPU boost 頻率可達 4.0GHz,最大功率僅 15W,屬於省電取向的產品,三階快取容量為 8MB。圖右可看到主機板的相關資訊。
![[Unbox] ThinkPad L380 Yoga 實測:一機多用途,能滿足各類需求的最佳工作夥伴! - 阿祥的網路筆記本 [Unbox] ThinkPad L380 Yoga 實測:一機多用途,能滿足各類需求的最佳工作夥伴! - 阿祥的網路筆記本](https://axiang.cc/wp-content/uploads/2014/q3/20180901211355_72.jpg)
圖:內建的 16GB 記憶體採用功耗更低但效能顯著提升的 DD4-2400 規格,採單條 8GB 的雙通道架構,總容量為 8GB。
![[Unbox] ThinkPad L380 Yoga 實測:一機多用途,能滿足各類需求的最佳工作夥伴! - 阿祥的網路筆記本 [Unbox] ThinkPad L380 Yoga 實測:一機多用途,能滿足各類需求的最佳工作夥伴! - 阿祥的網路筆記本](https://axiang.cc/wp-content/uploads/2014/q3/20180901211356_44.jpg)
圖:顯示卡採用整合式的 Intel UHD Graphic 620 晶片,製程為 14 奈米,傳輸頻寬為 19.2GB/s,在效能表現上具備一定的實力。
![[Unbox] ThinkPad L380 Yoga 實測:一機多用途,能滿足各類需求的最佳工作夥伴! - 阿祥的網路筆記本 [Unbox] ThinkPad L380 Yoga 實測:一機多用途,能滿足各類需求的最佳工作夥伴! - 阿祥的網路筆記本](https://axiang.cc/wp-content/uploads/2014/q3/20180901211405_49.jpg)
圖:透過 AIDA64 查看 L380 Yoga 的螢幕面板,採用的是 Full HD 規格, 尺寸為 13.3 吋。
![[Unbox] ThinkPad L380 Yoga 實測:一機多用途,能滿足各類需求的最佳工作夥伴! - 阿祥的網路筆記本 [Unbox] ThinkPad L380 Yoga 實測:一機多用途,能滿足各類需求的最佳工作夥伴! - 阿祥的網路筆記本](https://axiang.cc/wp-content/uploads/2014/q3/20180901211406_35.jpg)
圖:L380 Yoga 採用 PCIe 規格的 SSD,本次取得的測試機配置容量為 512GB 的三星 PM981 NVMe PCIe M.2 規格,型號為 MZVLB512HAJQ。
![[Unbox] ThinkPad L380 Yoga 實測:一機多用途,能滿足各類需求的最佳工作夥伴! - 阿祥的網路筆記本 [Unbox] ThinkPad L380 Yoga 實測:一機多用途,能滿足各類需求的最佳工作夥伴! - 阿祥的網路筆記本](https://axiang.cc/wp-content/uploads/2014/q3/20180901211407_7.jpg)
圖:透過 CrystalDiskMark 測試,L380 Yoga 的 SSD 在循序讀取的速度可達 1104 MB/s,循序寫入則為 1439MB/s(圖左);接著透過 ATTO Disk Benchmark 進行測試,循序讀取的速度最高可達 2300 MB/s 上下,循序寫入最高可達 1600MB/s 左右。
![[Unbox] ThinkPad L380 Yoga 實測:一機多用途,能滿足各類需求的最佳工作夥伴! - 阿祥的網路筆記本 [Unbox] ThinkPad L380 Yoga 實測:一機多用途,能滿足各類需求的最佳工作夥伴! - 阿祥的網路筆記本](https://axiang.cc/wp-content/uploads/2014/q3/20180901211409_35.jpg)
圖:以 CINEBENCH R15 進行運算效能的測試,OpenGL 的成績為 13.71 fps,i7-8550U 處理器則獲得 496cb 的分數。
![[Unbox] ThinkPad L380 Yoga 實測:一機多用途,能滿足各類需求的最佳工作夥伴! - 阿祥的網路筆記本 [Unbox] ThinkPad L380 Yoga 實測:一機多用途,能滿足各類需求的最佳工作夥伴! - 阿祥的網路筆記本](https://axiang.cc/wp-content/uploads/2014/q3/20180901211410_93.jpg)
圖:藉由 PerformanceTest 9.0 測試 L380 Yoga 的整體效能,最終獲得 1780.5 分的成績,勝過 44% 的受測電腦,其中磁碟存取效能勝過 99% 的受測電腦,表現最佳。
PCMark 10 測試結果
![[Unbox] ThinkPad L380 Yoga 實測:一機多用途,能滿足各類需求的最佳工作夥伴! - 阿祥的網路筆記本 [Unbox] ThinkPad L380 Yoga 實測:一機多用途,能滿足各類需求的最佳工作夥伴! - 阿祥的網路筆記本](https://axiang.cc/wp-content/uploads/2014/q3/20180901211411_10.jpg)
![[Unbox] ThinkPad L380 Yoga 實測:一機多用途,能滿足各類需求的最佳工作夥伴! - 阿祥的網路筆記本 [Unbox] ThinkPad L380 Yoga 實測:一機多用途,能滿足各類需求的最佳工作夥伴! - 阿祥的網路筆記本](https://axiang.cc/wp-content/uploads/2014/q3/20180901211412_71.jpg)
![[Unbox] ThinkPad L380 Yoga 實測:一機多用途,能滿足各類需求的最佳工作夥伴! - 阿祥的網路筆記本 [Unbox] ThinkPad L380 Yoga 實測:一機多用途,能滿足各類需求的最佳工作夥伴! - 阿祥的網路筆記本](https://axiang.cc/wp-content/uploads/2014/q3/20180901211413_6.jpg)
![[Unbox] ThinkPad L380 Yoga 實測:一機多用途,能滿足各類需求的最佳工作夥伴! - 阿祥的網路筆記本 [Unbox] ThinkPad L380 Yoga 實測:一機多用途,能滿足各類需求的最佳工作夥伴! - 阿祥的網路筆記本](https://axiang.cc/wp-content/uploads/2014/q3/20180901211422_63.jpg)
圖:利用 3DMark 11 測試 L380 Yoga 的 3D 效能,標準 HD 解析度獲得 P877 的分數,Full HD 解析度則獲得 X318 的分數。
內建應用工具
Lenovo Vantage 是 ThinkPad 全系列內建的系統監控與優化工具,相較於過去大家熟悉的 Lenovo Companion 和 Lenovo Setting,除了原有功能完整保留,在操作介面上也更為人性化,讓用戶能更直覺地透過不同類別的功能選項,即時掌握筆電的運行狀況,並快速自訂想要的功能設定。
![[Unbox] ThinkPad L380 Yoga 實測:一機多用途,能滿足各類需求的最佳工作夥伴! - 阿祥的網路筆記本 [Unbox] ThinkPad L380 Yoga 實測:一機多用途,能滿足各類需求的最佳工作夥伴! - 阿祥的網路筆記本](https://axiang.cc/wp-content/uploads/2014/q3/20180901211424_33.jpg)
圖:內建於全系列 ThinkPad 產品中的系統監控與優化工具 Lenovo Vantage 能讓用戶自行定義專屬的個人化選項。
![[Unbox] ThinkPad L380 Yoga 實測:一機多用途,能滿足各類需求的最佳工作夥伴! - 阿祥的網路筆記本 [Unbox] ThinkPad L380 Yoga 實測:一機多用途,能滿足各類需求的最佳工作夥伴! - 阿祥的網路筆記本](https://axiang.cc/wp-content/uploads/2014/q3/20180901211425_19.jpg)
圖:Lenovo Vantage 以淺顯易懂的區塊化功能選單呈現,當用戶將滑鼠游標移動到不同區塊時,會自動展開選單,顯示出該類別的所有功能。
![[Unbox] ThinkPad L380 Yoga 實測:一機多用途,能滿足各類需求的最佳工作夥伴! - 阿祥的網路筆記本 [Unbox] ThinkPad L380 Yoga 實測:一機多用途,能滿足各類需求的最佳工作夥伴! - 阿祥的網路筆記本](https://axiang.cc/wp-content/uploads/2014/q3/20180901211426_79.jpg)
圖:進入功能選單後,右上角也會跳轉不同分類的快捷功能,同時下方也有功能細項的選單。
![[Unbox] ThinkPad L380 Yoga 實測:一機多用途,能滿足各類需求的最佳工作夥伴! - 阿祥的網路筆記本 [Unbox] ThinkPad L380 Yoga 實測:一機多用途,能滿足各類需求的最佳工作夥伴! - 阿祥的網路筆記本](https://axiang.cc/wp-content/uploads/2014/q3/20180901211428_35.jpg)
圖:在硬體設定功能中,可以看到與硬體設備相關的功能,像是電池當下的電量狀態與健康資訊。
![[Unbox] ThinkPad L380 Yoga 實測:一機多用途,能滿足各類需求的最佳工作夥伴! - 阿祥的網路筆記本 [Unbox] ThinkPad L380 Yoga 實測:一機多用途,能滿足各類需求的最佳工作夥伴! - 阿祥的網路筆記本](https://axiang.cc/wp-content/uploads/2014/q3/20180901211429_2.jpg)
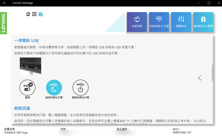
圖:就連 USB 充電功能也可以依照自己的使用習慣切換成不同的模式。
![[Unbox] ThinkPad L380 Yoga 實測:一機多用途,能滿足各類需求的最佳工作夥伴! - 阿祥的網路筆記本 [Unbox] ThinkPad L380 Yoga 實測:一機多用途,能滿足各類需求的最佳工作夥伴! - 阿祥的網路筆記本](https://axiang.cc/wp-content/uploads/2014/q3/20180901211430_21.jpg)
圖:最常用的鍵盤功能也能依照用戶自己的習慣來進行自訂。
![[Unbox] ThinkPad L380 Yoga 實測:一機多用途,能滿足各類需求的最佳工作夥伴! - 阿祥的網路筆記本 [Unbox] ThinkPad L380 Yoga 實測:一機多用途,能滿足各類需求的最佳工作夥伴! - 阿祥的網路筆記本](https://axiang.cc/wp-content/uploads/2014/q3/20180901211432_99.jpg)
圖:Lenovo Vantage 也提供了快速測試與自定測試功能。
小結:有了 360 度翻轉螢幕加持,應用性更全面!
在今年的 ThinkPad 新品中,一共推出了 ThinkPad X1 Yoga(第三代)、ThinkPad X380 Yoga 與 ThinkPad L380 Yoga 三款二合一筆電,而 L380 Yoga 是當中價格最低的,在定位上也取代過去的 ThinkPad Yoga 系列,讓 ThinkPad 系列整體的產品佈局看起來更為明確。
雖然從價格看起來 L380 Yoga 偏向入門機種,但實際的硬體規格與功能性卻是一點也不遜色,尤其是升級為 Intel 第八代 Core i 系列處理器之後,整體效能比前一代優異許多,再加上效能更好的 DDR4-2400 記憶體以及標準配備的 PCIe SSD,都對系統運行有著更大的助益,而標配 SSD 作為儲存設備,也相當符合平板電腦的使用型態,讓用戶不需要擔心容易因碰撞而導致損害。
![[Unbox] ThinkPad L380 Yoga 實測:一機多用途,能滿足各類需求的最佳工作夥伴! - 阿祥的網路筆記本 [Unbox] ThinkPad L380 Yoga 實測:一機多用途,能滿足各類需求的最佳工作夥伴! - 阿祥的網路筆記本](https://axiang.cc/wp-content/uploads/2014/q3/20180901211442_37.jpg)
圖:ThinkPad L380 Yoga 不僅僅是一台筆電,更身兼全方位的平板電腦、數位筆記本以及個人娛樂平台。
新加入的「極速快充」功能絕對是 L380 Yoga的一大亮點,能快速補充電力對於經常需要攜帶筆電在外工作的商務人士來說非常實用!當然,對筆者來說,L380 Yoga 最值得推薦的就是標配了主動式感壓觸控筆,而這組與知名繪圖板大廠技術合作的觸控筆,除了提供比手指更為精準的觸控體驗,更能搭配 Windows Ink 直接在螢幕上書寫或繪圖,以完全數位化的方式來取代以往的紙本作業,不僅更環保,也能打造完全「無縫」的數位工作流程。除此之外,觸控筆可直接收納於機身中,不只無需擔心遺失或忘記攜帶,收納進筆電後即開始進行充電,排除使用時發生電力不足或需要替換電池的困擾,可說是相當貼心又實用的功能。坦白說,以 L380 Yoga 的價位,標配這支觸控筆真的稱得上是物超所值!
重點規格一覽
- 作業系統:最高配置 Windows 10 專業版
- 處理器:搭載 Intel 第八代 Core i 處理器(i5 / i7)
- 記憶體:最高支援 32GB DDR4 記憶體
- 顯示卡:Intel UHD Graphic 620
- 螢幕:13.3 吋 FHD (1920 x 1080) IPS
- 網路攝影機:720p
- 相機:500萬畫素
- 儲存裝置: PCIe M.2 SSD
- 輸入 / 輸出埠:USB 3.0 x 2、USB Type C x 2、四合一媒體讀卡機(SD、MMC、SDHC、SDXC)、耳機/麥克風複合孔、HDMI 輸出 x 1 、RJ-45 Gigabit 乙太網路埠
- 無線網路:無線 LAN:Intel vPro 8265 2 x 2 a/c + Bluetooth 4.2
- 安全性:dTPM 2.0、指紋辨識器、Intel vPro(選購)
- 數位筆:Active Pen Pro
- 電池:內建電池 45 Whr ,支援快速充電
- 供電變壓器:45 W
- 尺寸:322 mm x 224.2 mm x 18.8 mm
- 重量:1.56kg
相關連結:
ThinkPad L380 Yoga | 超便攜 13.3 吋 2 合 1 商務筆記型電腦 | Lenovo TW
歷史上的這一天,我還寫了…
- LINE GO 重新定義城市移動-從移動服務到 Social MaaS 數位生活 - 2025
- 阿祥的網路筆記本 20 週年!回顧一下當年的「初心」! - 2024
- Google Pixel 8 | 8 Pro 與 Pixel Watch 2 即日起開放預購,10/12 正式上市! - 2023
- 主打 2 億像素 OIS 超影像系統!Xiaomi 12T 系列正式發表,處理器與電力續航同樣強大! - 2022
- Android 12 今日正式發布,不過 Pixel 手機還要再等等~可升級的手機有哪些?一起來看看! - 2021
- LINE推出標籤功能「官方帳號分眾+」, 深度認識好友強化分眾行銷! - 2020
- 十銓科技全新創作者品牌 T-CREATE CLASSIC 10L 記憶體,亮相即榮獲 2020 日本 Good Design 設計大獎 - 2020
- 行李箱打包神器:VAGO 旅行真空收納器開箱!口袋尺寸不造成負擔,釋放更多空間! - 2019
- [PC] 十銓科技 T-FORCE XTREEM 高階記憶體榮獲日本 GOOD DESIGN AWARD 設計大獎! - 2017
- [Unobox] 輕巧便攜,你的隨身影音娛樂站:Acer Iconia Tab 10 A3-A40 開箱與實測心得分享! - 2016












無留言