![[Mobile] 台版 Galaxy Note8 可以吃 Oreo 囉!Android 8.0 版更新內容解析! - 阿祥的網路筆記本 [Mobile] 台版 Galaxy Note8 可以吃 Oreo 囉!Android 8.0 版更新內容解析! - 阿祥的網路筆記本](https://axiang.cc/wp-content/uploads/2014/q3/20180409235450_89.jpg)
圖:Galaxy Note8 升級 Android 8.0 後,使用者界面也升級至 Samsung Experience 9.0(圖左),對照圖右的是 Android 7.1.1 版與 Samsung Experience 8.0 的 Note8。
經過了一段時間的等待,三星台灣版本的 Galaxy Note8 在 4/9終於釋出了 Android Oreo(8.0)版本的更新,相信廣大的 Note8 用戶已經等了很久了吧?至於 Android 8.0 版更新之後的 Note8 和先前的 Android 7.1.1版有何不同呢?
在接下來的文章中,阿祥就來為大家詳細介紹一下吧!
Galaxy Note8 Android 8.0版韌體更新(RC3)功能詳解
新增功能
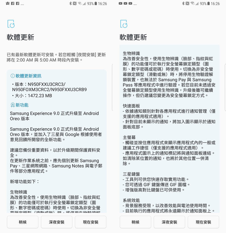
- 生物辨識:為改善安全性,使用生物辨識(臉部、指紋與虹膜)的功能僅可於執行安全螢幕鎖定類型(圖形、數字密碼或密碼)時使用。切換為非安全螢幕鎖定類型(滑動或無)時,將停用生物驗證解鎖裝置,也無法於 Samsung Pay 與 Samsung Pass 等應用程式中進行驗證。若您目前未透過安全螢幕鎖定類型使用生物辨識,升級後雖可繼續操作,但仍建議您變更為安全螢幕鎖定方式。
- 快速面板
- 依據通知類別針對各應用程式進行通知管理(僅支援的應用程式適用)。
- 針對目前未顯示的通知,將加入圖示顯示於通知面板底部。
- 主螢幕
- 觸碰並按住應用程式來顯示應用程式內的一般或建議工作捷徑(僅支援的應用程式適用)。
- 應用程式圖示上的通知標記將與通知面板連結。如清除某位置的通知,也將於其他位置一併清除。
- 三星鍵盤
- 工具列可供您快速存取實用功能。
- 您可透過 GIF 鍵盤傳送 GIF 圖檔。
- 增強版高對比鍵盤已可供使用。
- 系統效能
- 背景服務受限,以改善效能與電池使用時間。
- 目前執行的應用程式將永遠顯示於通知面板上。
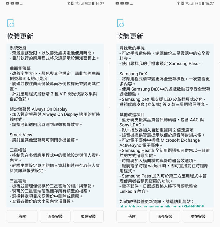
- 曲面側螢幕
- 改善字型大小、顏色與其他設定,藉此加強曲面側螢幕面版的可見度。
- 觸碰並按住曲面側螢幕面板側拉標籤來變更其位置。
- 針對應用程式另新增 3 種 VIP 閃光快顯效果與自訂色彩。
- 鎖定螢幕與 Always On Display
- 加入鎖定螢幕與 Always On Display 適用的新時鐘樣式。
- 調整通知透明度以達到理想視覺效果。
- Smart View:鏡射至其他螢幕時可關閉手機螢幕。
- 三星帳號
- 控制您在多個應用程式中的帳號設定與個人資料內容。
- 輕觸主要設定頁面的個人資料相片來存取個人資料資訊與帳號設定。
- 尋找我的手機
- 可於手機遺失時,遠端備份三星雲端中的安全資料夾。
- 使用尋找我的手機來鎖定 Samsung Pass。
- Samsung DeX
- 將應用程式清單變更為全螢幕檢視,一次查看更多內容。
- 使用 Samsung DeX 中的遊戲啟動器享受全螢幕遊戲體驗。
- Samsung DeX 現支援 LED 皮革翻頁式皮套、透視感應皮套 (立架式) 等 2 款三星週邊保護套。
功能改善
- 藍牙現支援高品質音訊轉碼器,包含 AAC 與 Sony LDAC。
- 影片播放器加入自動重複與 2 倍速選項
- 錄音機提供智慧提示以便於錄音時封鎖來電。
- 可於電子郵件中標幟 Microsoft Exchange ActiveSync 電子郵件。
- Samsung Health 全新釘選通知可供您以一目瞭然的方式追蹤步數。
- 時鐘現加入橫向模式與計時器音效選項。
- 輕觸電子時鐘 widget 時,即可直接前往時鐘應用程式。
- Samsung Pass 加入可於第三方應用程式中管理使用者名稱與密碼的功能。
- 電子郵件、日曆或聯絡人將不再顯示整合 LinkedIn 內容。
如何檢查更新?
一般來說,我們可以透過系統來接收到 OTA 的通知,不過每個人的手機不見得會在新版韌體更新釋出時立刻接收到,不過我們可以透過手動的方式來檢查更新,若有新版本,即可立刻下載安裝。
![[Mobile] 台版 Galaxy Note8 可以吃 Oreo 囉!Android 8.0 版更新內容解析! - 阿祥的網路筆記本 [Mobile] 台版 Galaxy Note8 可以吃 Oreo 囉!Android 8.0 版更新內容解析! - 阿祥的網路筆記本](https://axiang.cc/wp-content/uploads/2014/q3/20180409235453_22.jpg)
圖:在設定選單中,找到「軟體更新」,並選擇「手動下載更新」。
![[Mobile] 台版 Galaxy Note8 可以吃 Oreo 囉!Android 8.0 版更新內容解析! - 阿祥的網路筆記本 [Mobile] 台版 Galaxy Note8 可以吃 Oreo 囉!Android 8.0 版更新內容解析! - 阿祥的網路筆記本](https://axiang.cc/wp-content/uploads/2014/q3/20180409235454_1.jpg)
圖:找到軟體更新後,會花一點時間來進行下載。
![[Mobile] 台版 Galaxy Note8 可以吃 Oreo 囉!Android 8.0 版更新內容解析! - 阿祥的網路筆記本 [Mobile] 台版 Galaxy Note8 可以吃 Oreo 囉!Android 8.0 版更新內容解析! - 阿祥的網路筆記本](https://axiang.cc/wp-content/uploads/2014/q3/20180409235456_1.jpg)
圖:此次的升級檔案達 1472.23MB,加入了不少新功能。
![[Mobile] 台版 Galaxy Note8 可以吃 Oreo 囉!Android 8.0 版更新內容解析! - 阿祥的網路筆記本 [Mobile] 台版 Galaxy Note8 可以吃 Oreo 囉!Android 8.0 版更新內容解析! - 阿祥的網路筆記本](https://axiang.cc/wp-content/uploads/2014/q3/20180409235457_13.jpg)
圖:除了新功能,也有不少現有功能的改進。
更新重點功能介紹
此次 Galaxy Note8 升級為 Android 8.0 與 Samsung Experience 9.0 之後,基本上在外觀界面上並沒有什麼太大的差異,主要還是在於細部應用上的差異,其中比較明顯的就是主螢幕上「長按程式圖式」時,除了一般功能之外,部份支援的應用程式也提供了更多的快捷功能,另外像是「三星雲端」也提供了更多功能,包括可以管理儲存在雲端的相片筆記,另外 Always On Display 也提供新的時鐘樣式。
![[Mobile] 台版 Galaxy Note8 可以吃 Oreo 囉!Android 8.0 版更新內容解析! - 阿祥的網路筆記本 [Mobile] 台版 Galaxy Note8 可以吃 Oreo 囉!Android 8.0 版更新內容解析! - 阿祥的網路筆記本](https://axiang.cc/wp-content/uploads/2014/q3/20180409235458_41.jpg)
圖:升級後的設定選單有些許微調,像是上方的搜尋列就加入了語音輸入的功能。
![[Mobile] 台版 Galaxy Note8 可以吃 Oreo 囉!Android 8.0 版更新內容解析! - 阿祥的網路筆記本 [Mobile] 台版 Galaxy Note8 可以吃 Oreo 囉!Android 8.0 版更新內容解析! - 阿祥的網路筆記本](https://axiang.cc/wp-content/uploads/2014/q3/20180409235500_8.jpg)
圖:桌面上的應用程式捷徑長按,除了原本的一般功能,部份應用程式也加入了新功能,像是 GMail 就加入了直接選擇撰寫信件的功能(圖左)。
![[Mobile] 台版 Galaxy Note8 可以吃 Oreo 囉!Android 8.0 版更新內容解析! - 阿祥的網路筆記本 [Mobile] 台版 Galaxy Note8 可以吃 Oreo 囉!Android 8.0 版更新內容解析! - 阿祥的網路筆記本](https://axiang.cc/wp-content/uploads/2014/q3/20180409235501_85.jpg)
圖:Google Maps 長按可顯示直接導航至住家或公司的按鈕。
![[Mobile] 台版 Galaxy Note8 可以吃 Oreo 囉!Android 8.0 版更新內容解析! - 阿祥的網路筆記本 [Mobile] 台版 Galaxy Note8 可以吃 Oreo 囉!Android 8.0 版更新內容解析! - 阿祥的網路筆記本](https://axiang.cc/wp-content/uploads/2014/q3/20180409235502_54.jpg)
圖:Youtube 也加入了訂閱項目與發燒影片的捷徑。
![[Mobile] 台版 Galaxy Note8 可以吃 Oreo 囉!Android 8.0 版更新內容解析! - 阿祥的網路筆記本 [Mobile] 台版 Galaxy Note8 可以吃 Oreo 囉!Android 8.0 版更新內容解析! - 阿祥的網路筆記本](https://axiang.cc/wp-content/uploads/2014/q3/20180409235513_42.jpg)
圖:升級後 Always On Display 的設定界面也有所不同,更新增了時鐘的樣式。
![[Mobile] 台版 Galaxy Note8 可以吃 Oreo 囉!Android 8.0 版更新內容解析! - 阿祥的網路筆記本 [Mobile] 台版 Galaxy Note8 可以吃 Oreo 囉!Android 8.0 版更新內容解析! - 阿祥的網路筆記本](https://axiang.cc/wp-content/uploads/2014/q3/20180409235515_8.jpg)
圖:三星雲端升級後設定的界面也有所不同,可比較一下左右兩個版本的差異(左為升級後)。
![[Mobile] 台版 Galaxy Note8 可以吃 Oreo 囉!Android 8.0 版更新內容解析! - 阿祥的網路筆記本 [Mobile] 台版 Galaxy Note8 可以吃 Oreo 囉!Android 8.0 版更新內容解析! - 阿祥的網路筆記本](https://axiang.cc/wp-content/uploads/2014/q3/20180409235517_40.jpg)
圖:升級後,曲面側螢幕的界面也有所差異(左為升級後)。
![[Mobile] 台版 Galaxy Note8 可以吃 Oreo 囉!Android 8.0 版更新內容解析! - 阿祥的網路筆記本 [Mobile] 台版 Galaxy Note8 可以吃 Oreo 囉!Android 8.0 版更新內容解析! - 阿祥的網路筆記本](https://axiang.cc/wp-content/uploads/2014/q3/20180409235520_20.jpg)
圖:另外閃光快顯的樣式在設定後也可以有更多自訂功能(左為升級後)。
![[Mobile] 台版 Galaxy Note8 可以吃 Oreo 囉!Android 8.0 版更新內容解析! - 阿祥的網路筆記本 [Mobile] 台版 Galaxy Note8 可以吃 Oreo 囉!Android 8.0 版更新內容解析! - 阿祥的網路筆記本](https://axiang.cc/wp-content/uploads/2014/q3/20180409235521_59.jpg)
圖:升級後,閃光快顯的效果變得更豐富了,當然也能調整色彩、寬度與透明度(左為升級後)。
![[Mobile] 台版 Galaxy Note8 可以吃 Oreo 囉!Android 8.0 版更新內容解析! - 阿祥的網路筆記本 [Mobile] 台版 Galaxy Note8 可以吃 Oreo 囉!Android 8.0 版更新內容解析! - 阿祥的網路筆記本](https://axiang.cc/wp-content/uploads/2014/q3/20180409235530_60.jpg)
圖:升級後,Note8 的三星鍵盤輸入法也加入「GIF鍵盤」功能,在可顯示GIF動圖的程式即可直接在鍵盤切換 GIF鍵盤的功能,快速找到有趣的GIF圖來使用。
Galaxy Note8 相關報導與介紹
- 經典 Galaxy Note 功能「快捷memo(Action memo)」回歸!Note8 也能使用囉!
- Galaxy Note8 多重視窗應用組合(一鍵雙開)不知該怎麼用?推薦你五種工具組合!
- 生活不再丟三落四!Galaxy S8 & Note8 用 Bixby Reminder 更聰明地提醒你該完成哪些任務!
- 讓你的手機無縫接軌電腦的利器!透過 Samsung DeX Station 工作站 讓 Note8 與 S8 變身桌機!
- 螢幕不夠大,寫字老是出格?教你用 Samsung Notes 寫筆記整整齊齊的秘技!
- Samsung Galaxy Note8 新入手…你可能不知道的10個便利好功能!
- 值得一學!Galaxy Note8 小小截圖功能也有三大妙用!
- Note8 用 S Pen 也能圖像辨識?抽筆即開 Bixby Vision 讓你快速搜圖、文字轉換與翻譯!
- Samsung Galaxy Note8 小密技:導航列隱藏中也能按壓滑動使用三鍵功能(S8 & S8+也適用)!
- 台灣上市版 Samsung Galaxy Note8 星燦金款純開箱分享!
- 買或不買好兩難?告訴你 Galaxy Note8 十個值得推薦你入手的好理由!
- 獨特依舊無可取代,功能完備更上一層樓:Samsung Galaxy Note8 筆較厲害再度回歸,產品深度評測分享!
- Galaxy Note8 Bixby Vision 全新AR功能,搜景點更即時、更直覺!
- Galaxy Note8 怎麼買最優惠?一般預購、VIP預購與電信資費一次搞清楚!
- 更有效率的多工處理方案!Galaxy Note8 「多重視窗應用組合」讓你同畫面一鍵雙開應用!
- Galaxy Note8 今日宣佈在台上市!9/1 起開放預購、9/15正式上市,單機售價 NTD 29,900元!
- 不只是翻譯!Galaxy Note8「懸浮翻譯」新增三功能升級實測!
- 實用度再提升!Galaxy Note8 「隨手便利貼」三大功能升級解析!
- 自己的貼圖自己畫!Galaxy Note8 全新「手寫動態貼圖」讓你輕鬆自製個人風動態貼圖!
- 硬體再升級,應用更完備:Galaxy Note8 初次上手快速評測與心得分享!
- 功能最全面的三星新旗艦 Galaxy Note8 正式發表!無邊際螢幕設計、S Pen功能更實用、防震雙鏡頭一次到位!
歷史上的這一天,我還寫了…
- soundcore AeroClip 耳夾耳機玩美登場!C 型星橋設計,原聲級音質打造無感配戴體驗! - 2025
- 蘋果 iPhone 16 規格升級外流?四個變「大」是重點! - 2024
- 惠而浦「寵愛母親」優惠活動,4 月搶先開跑!預購 W Collection 系列最高送 8000 贈品、新品 Intelli Sense 雙門冰箱同步開賣! - 2022
- 滿足遠距工作與學習需求!Lenovo 官網旗艦店降低分期門檻,還有優惠升級方案! - 2020
- [Mobile] 三星 Galaxy A80 正式發表!首款 New Infinity Display 新機,翻轉三鏡頭怎麼拍都完美! - 2019
- [Mobile] 遠傳 friDay 錢包攜手 icash 2.0,集結四大電子票證讓行動支付更便利! - 2018
- [Mobile] 突破框架之作!三星Galaxy S8 & S8+ 5月1日正式開賣,4月17日14:00開放預購! - 2017
- [Movie] FPS遊戲粉的最愛?全球首部「全程第一人稱視角」的電影「超狂亨利」! - 2016
- [Blog] 2015年連續發文100天!分享8個讓你每天發文不缺梗的小要訣! - 2015
- [Game] 手機上也能「MOBA」一下!「刀塔聯盟」讓你隨時享受PK樂趣、隨處都能立馬開戰! - 2014












無留言