![[Mobile] HMD 新機 Nokia 7 Plus 與 Nokia 6 正式登台!4/1 遠傳電信獨賣! - 阿祥的網路筆記本 [Mobile] HMD 新機 Nokia 7 Plus 與 Nokia 6 正式登台!4/1 遠傳電信獨賣! - 阿祥的網路筆記本](https://axiang.cc/wp-content/uploads/2014/q3/20180330223659_34.jpg)
圖:HMD 在台灣發表了 Nokia 7 plus 與 Nokia 6 兩款新機,並將在 4/1 開賣!
HMD Global 於 3/29 宣布在台灣正式推出 Nokia 7 plus 與 Nokia 6 兩款新機,從材質選用到外觀設計工藝都展現 Nokia 對完美工藝與卓越品質的不懈堅持。其中 Nokia 7 plus 搭載 18:9 全螢幕設計,配置旗艦級影像效果以及超強電池續航力;此外全新推出的新產品 Nokia 6 更提供更強勁的性能與更豐富的功能,帶來更卓越的使用體驗。
在台灣上市的 Nokia 7 plus 將推出「月蘊黑」與「穹蒼白」兩色,全新 Nokia 6 則有「薄霧黑」和「冷月銀」款式,單機建議售價分別為新台幣 12,990 與 7,990元,並將於4月1日起於全台遠傳門市獨家開賣,搭配遠傳電信 4.5G 超極速方案,Nokia 7 plus月付新台幣 1,399元,手機即可0元帶回家;全新 Nokia 6月付新台幣 999元,手機也只要0元。此外,為慶祝雙機正式登台,Nokia於上市首月(4月1 日至4月30日)推出購機好禮雙重送活動,除可獲得Nokia限量環保摺疊杯乙個、遠傳獨家加碼贈送 Google 購物金新台幣 1,500元外,購買 Nokia 7 plus 的消費者,還有機會抽到芬蘭雙人機票!
![[Mobile] HMD 新機 Nokia 7 Plus 與 Nokia 6 正式登台!4/1 遠傳電信獨賣! - 阿祥的網路筆記本 [Mobile] HMD 新機 Nokia 7 Plus 與 Nokia 6 正式登台!4/1 遠傳電信獨賣! - 阿祥的網路筆記本](https://axiang.cc/wp-content/uploads/2014/q3/20180330223703_28.jpg)
圖:HMD Global 資深產品行銷經理Juha Werkkala (右1)、遠傳電信個人用戶事業群副總經理杜偉昱 (右2)、 Google 亞太區安卓硬體策略聯盟副總經理Sidney Lee (右3)、美國高通副總裁暨台灣區總裁劉思泰 (右4)、HMD Global執行副總裁暨行銷長Pekka Rantala (左3)、聯強國際通訊事業部總經理張永鴻 (左2)、 HMD Global 台灣、香港及澳門地區總經理翟治豪 (左1)共同出席Nokia 7 plus與全新Nokia 6 上市發表會。
HMD Global持續實現承諾,為台灣消費者帶來絕佳Android One新體驗
台灣作為全球發展的重要市場,HMD Global執行副總裁暨行銷長Pekka Rantala特地來台參與新品上市記者會,偕同台灣合作夥伴遠傳電信個人用戶事業群副總經理杜偉昱、聯強國際通訊事業部總經理張永鴻、美國高通副總裁暨台灣區總裁劉思泰共同出席,展現對 Nokia 7 plus 與全新 Nokia 6上市的重視。
![[Mobile] HMD 新機 Nokia 7 Plus 與 Nokia 6 正式登台!4/1 遠傳電信獨賣! - 阿祥的網路筆記本 [Mobile] HMD 新機 Nokia 7 Plus 與 Nokia 6 正式登台!4/1 遠傳電信獨賣! - 阿祥的網路筆記本](https://axiang.cc/wp-content/uploads/2014/q3/20180330223712_94.jpg)
圖:Nokia 7 plus 與 Nokia 6 皆由一體成形單塊 6000 系鋁合金打造,Nokia 7 plus 機身經過 6層陶瓷感的塗層,展現堅固耐用的工藝美學。
Nokia手機向來以源自芬蘭的品質堅持為名,為了推出值得消費者信賴的手機,今年不僅成為首個參與 Google Android One 計畫全球夥伴,提供旗下全系列智慧手機原生、安全與最新的 Android 使用者體驗,也延續與高通的良好合作關係,透過雙方優勢產品的結合,帶來更好的性能表現與行動體驗。HMD Global 執行副總裁暨行銷長 Pekka Rantala 表示:「今年將是 HMD Global 主動展開攻勢的一年,我們將持續與各產業領導者緊密合作。推出更多能符合市場需求的產品。」對於台灣市場的發展,HMD Global 台灣、香港及澳門地區總經理翟治豪指出:「過去一年我們一直非常重視消費者的聲音,不斷提升產品設計與使用體驗,很高興這次能為台灣消費者帶來擁有旗艦級設計與效能的Nokia 7 plus,以及全面升級的全新Nokia 6,來支持 Nokia 品牌手機使用者的期望。」
Nokia 7 plus:前後蔡司認證鏡頭搭配全螢幕與高電池續航力,盡享全螢幕劇院級娛樂饗宴
![[Mobile] HMD 新機 Nokia 7 Plus 與 Nokia 6 正式登台!4/1 遠傳電信獨賣! - 阿祥的網路筆記本 [Mobile] HMD 新機 Nokia 7 Plus 與 Nokia 6 正式登台!4/1 遠傳電信獨賣! - 阿祥的網路筆記本](https://axiang.cc/wp-content/uploads/2014/q3/20180330223706_91.jpg)
圖:Nokia 7 plus 搭載1200萬與1300萬畫素蔡司雙鏡頭,
Nokia 7 plus 前後三顆鏡頭皆為蔡司認證鏡頭,旗艦級成像演算法讓每張照片都能栩栩如生。前置 1,600 萬蔡司鏡頭,後置蔡司雙鏡頭創新採用1,200萬廣角鏡頭與1,300萬長焦鏡頭模式,光線捕捉能力極佳,在弱光和強光環境下,均能保證照片高畫質呈現;而支援2 倍光學無損變焦,畫面更加清晰銳利。此外,Nokia 7 plus 強化手動模式-Pro Camera,提供用戶更快速與容易的手動控制,並提升相機的性能,包含白平衡、對焦、ISO 值、快門速度與曝光,使用者能夠及時觀看調整的效果,如同專業攝影師一樣,隨時完美捕捉生活中的精采時刻。
![[Mobile] HMD 新機 Nokia 7 Plus 與 Nokia 6 正式登台!4/1 遠傳電信獨賣! - 阿祥的網路筆記本 [Mobile] HMD 新機 Nokia 7 Plus 與 Nokia 6 正式登台!4/1 遠傳電信獨賣! - 阿祥的網路筆記本](https://axiang.cc/wp-content/uploads/2014/q3/20180330223709_29.jpg)
圖:Nokia 7 plus使用旗艦級1.4微米感光元件,光線捕捉能力極佳,搭配
為讓消費者擁有極致的行動體驗,Nokia 7 plus 搭配6 英吋 18:9 高畫質全螢幕,不管是瀏覽社群媒體與網頁,亦或是觀看影片和享受遊戲,都能獲得極具震撼的視覺體驗。Nokia 7 plus 搭載高通Snapdragon 660 行動平台,擁有強勁的功能及大容量電池(3,800 mAh),正常使用下最長可達兩天續航力 ,盡情延續娛樂體驗。而外型方面,Nokia 7 plus 機身經過 6層陶瓷感的塗層,微弧形背面設計和纖薄側邊,再次完美展現 Nokia 手機對工藝品質的極致追求。
![[Mobile] HMD 新機 Nokia 7 Plus 與 Nokia 6 正式登台!4/1 遠傳電信獨賣! - 阿祥的網路筆記本 [Mobile] HMD 新機 Nokia 7 Plus 與 Nokia 6 正式登台!4/1 遠傳電信獨賣! - 阿祥的網路筆記本](https://axiang.cc/wp-content/uploads/2014/q3/20180330223715_69.jpg)
oolo .. Nokia 7 plus三顆鏡頭皆為蔡司認證鏡頭,獨家搭載後置蔡司雙鏡頭,創新採用1,200萬廣角鏡頭與1,300萬長焦鏡頭模式,使用旗艦級1.4微米感光元件,搭配前置1,600 萬蔡司鏡頭,真實還原鮮豔色彩,並支援2 倍光學無損變焦,畫面更加清晰銳利。
![[Mobile] HMD 新機 Nokia 7 Plus 與 Nokia 6 正式登台!4/1 遠傳電信獨賣! - 阿祥的網路筆記本 [Mobile] HMD 新機 Nokia 7 Plus 與 Nokia 6 正式登台!4/1 遠傳電信獨賣! - 阿祥的網路筆記本](https://axiang.cc/wp-content/uploads/2014/q3/20180330223717_12.jpg)
圖:Nokia 7 Plus 月蘊黑款式。
![[Mobile] HMD 新機 Nokia 7 Plus 與 Nokia 6 正式登台!4/1 遠傳電信獨賣! - 阿祥的網路筆記本 [Mobile] HMD 新機 Nokia 7 Plus 與 Nokia 6 正式登台!4/1 遠傳電信獨賣! - 阿祥的網路筆記本](https://axiang.cc/wp-content/uploads/2014/q3/20180330223719_65.jpg)
圖:Nokia 7 Plus 穹蒼白。
全新 Nokia 6:蔡司認證主鏡頭與並支援 NFC,規格全面升級讓行動生活更加美好
![[Mobile] HMD 新機 Nokia 7 Plus 與 Nokia 6 正式登台!4/1 遠傳電信獨賣! - 阿祥的網路筆記本 [Mobile] HMD 新機 Nokia 7 Plus 與 Nokia 6 正式登台!4/1 遠傳電信獨賣! - 阿祥的網路筆記本](https://axiang.cc/wp-content/uploads/2014/q3/20180330223720_36.jpg)
圖:Nokia 6 薄霧黑款式。
以上一代 Nokia 6 為基礎,全新 Nokia 6 全面升級,搭載高通 Snapdragon 630 行動平台,運行速度較上一代提升 60%。配備 1,600萬後置蔡司光學認證鏡頭及 800萬前鏡頭,並加入受消費者喜愛的一鍵雙拍(#Bothie),搭配 Nokia 空間音訊技術,確保所有錄製的影片擁有高傳真環繞音質,在 Facebook 或 YouTube 上直播都有絕佳效果。螢幕延續優質的視覺效果,機身搭配 5.5 英吋全高畫質 IPS 全貼合螢幕,以及更高的螢幕占比,為用戶帶來驚豔的沉浸式娛樂體驗。
![[Mobile] HMD 新機 Nokia 7 Plus 與 Nokia 6 正式登台!4/1 遠傳電信獨賣! - 阿祥的網路筆記本 [Mobile] HMD 新機 Nokia 7 Plus 與 Nokia 6 正式登台!4/1 遠傳電信獨賣! - 阿祥的網路筆記本](https://axiang.cc/wp-content/uploads/2014/q3/20180330223721_12.jpg)
圖:Nokia 6 冷月銀款式。
全新 Nokia 6 採用原生、安全和最新的 Android Oreo,保持手機的安全性並體驗最新 Android 功能,支援 USB-C 快速充電技術,使手機能在 30 分鐘內充電 50%,讓樂趣能夠隨時延續。另內建NFC功能,單手即可輕鬆 Pay,樂享便利行動生活。全新 Nokia 6 的機身由一整塊堅固的 6000 系鋁合金經 11 小時的雙色陽極氧化與拋光工藝淬煉,結合雕琢後的 2.5D顯示器與抗損壞的康寧大猩猩玻璃,展現簡潔和精緻的設計與耐用品質。
台灣限定粉絲回饋 購機送好禮 週週再抽芬蘭極光雙人機票
Nokia 7 plus 推出「月蘊黑」與「穹蒼白」兩色,單機建議售價為新台幣 12,990元,月蘊黑將於 4月1日起開賣,穹蒼白將於4月底開賣。全新 Nokia 6此次推出「薄霧黑」和「冷月銀」兩色,單機建議售價為新台幣 7,990元。薄霧黑和冷月銀皆於4月1日起開賣。搭配遠傳電信 4.5G超極速方案,Nokia 7 plus月付新台幣 1,399元,手機只要 0元,全新 Nokia 6月付新台幣 999元,手機也能新台幣0元帶回家!為回饋台灣的消費者,首月購買可再享雙重好禮,於4 月1日至4月30日在全台任一門市購買 Nokia 7 plus 或全新 Nokia 6 即可獲得 Nokia 限量環保摺疊杯乙個,遠傳獨家加碼送Google購物金新台幣 1,500元,此外購買 Nokia 7 plus 的消費者,還能上 Nokia 粉絲團登錄參加抽獎,週週抽出芬蘭雙人機票乙份,贈品數量有限,送完為止。
Nokia 7 Plus & Nokia 6 遠傳資費一覽
![[Mobile] HMD 新機 Nokia 7 Plus 與 Nokia 6 正式登台!4/1 遠傳電信獨賣! - 阿祥的網路筆記本 [Mobile] HMD 新機 Nokia 7 Plus 與 Nokia 6 正式登台!4/1 遠傳電信獨賣! - 阿祥的網路筆記本](https://axiang.cc/wp-content/uploads/2014/q3/20180330223724_74.jpg)
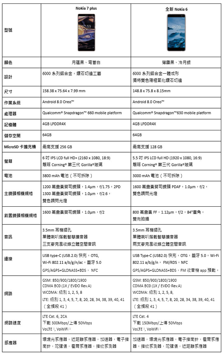
Nokia 7 Plus & Nokia 6規格比較表
![[Mobile] HMD 新機 Nokia 7 Plus 與 Nokia 6 正式登台!4/1 遠傳電信獨賣! - 阿祥的網路筆記本 [Mobile] HMD 新機 Nokia 7 Plus 與 Nokia 6 正式登台!4/1 遠傳電信獨賣! - 阿祥的網路筆記本](https://axiang.cc/wp-content/uploads/2014/q3/20180330223723_38.jpg)
相關連結:
Nokia 7 plus – 值得信賴的手機 | Nokia Phones
Nokia 6 | Nokia Phones
歷史上的這一天,我還寫了…
- 高通 Snapdragon 8 Elite Gen 2 效能分數與 GPU 規格外流 - 2025
- 期間限定!三星 Galaxy S24 「準時遊戲」密室逃脫大挑戰! - 2024
- 最輕最小巧!Sony ZV-E1 全片幅可交換鏡頭 Vlog 相機來了~你的荷包夠深嗎? - 2023
- 十銓推出 ELITE SO-DIMM DDR5 記憶體,為新世代筆電升級效能! - 2022
- 將來銀行正式開業!中華電信將以資安、大數據與 AI 技術加持! - 2022
- 史上最強小米手機!小米 11 Ultra 五大特色成為最大賣點! - 2021
- 超大杯到小杯都有了!小米 11 系列再推四款新機,小米手環 6 與小米智慧投影機 2 Pro 同步發表! - 2021
- 三星 Galaxy S20 Ultra 專用 SGP 防摔保護殼開箱:一次開五款,來看看哪一款最適合你! - 2020
- LINE 客製化貼圖再進化!全新「訊息貼圖」滿足你暢所欲言的需求!多圖可自訂專屬內容,使用更具彈性! - 2020
- [Unbox] Galaxy S10 系列專屬 MARVEL 智能背蓋開箱:除了超帥的圖樣設計,還有獨家主題讓你與眾不同! - 2019












![[App] 正確用藥,生病快快好!隨身必備的用藥小百科:康健人壽「醫藥小學堂」App介紹! [App] 正確用藥,生病快快好!隨身必備的用藥小百科:康健人壽「醫藥小學堂」App介紹!](https://i1.wp.com/axiang.cc/wp-content/uploads/2016-03-11-142004-64.jpg?resize=232%2C155&quality=90&zoom=2)
無留言