![[Camera] Sony全片幅機皇Sony α9 正式發表,高速20fps連拍、93%自動對焦點涵蓋實現超高速追焦! - 阿祥的網路筆記本 [Camera] Sony全片幅機皇Sony α9 正式發表,高速20fps連拍、93%自動對焦點涵蓋實現超高速追焦! - 阿祥的網路筆記本](https://axiang.cc/wp-content/uploads/2014/q3/20170606174246_79.jpg)
圖:Sony 全片幅機皇A9今日在台灣發表,圖左二為台灣索尼消費性電子產品行銷總部 總經理大見達也 (Tatsuya Omi) ,圖右二為Sony數位影像部門可換鏡相機事業部 副部長大島正昭 (Masaaki Oshima) 。
在一個多月前,Sony就已經發表了全新的全片幅無反光鏡可交換鏡頭式數位相機-Sony A9(α9 ),除了規格要比A7系列更為強悍且定位為專業旗艦,也帶來了更多獨特功能。在今日Sony A9也正式在台灣宣佈上市,並將於6/7正式開賣,單機身建議售價為新台幣129,980元,另外也有搭配G Master系列FE 24-70mm F2.8GM鏡頭的限量精裝版,建議售價為新台幣184,980元。
![[Camera] Sony全片幅機皇Sony α9 正式發表,高速20fps連拍、93%自動對焦點涵蓋實現超高速追焦! - 阿祥的網路筆記本 [Camera] Sony全片幅機皇Sony α9 正式發表,高速20fps連拍、93%自動對焦點涵蓋實現超高速追焦! - 阿祥的網路筆記本](https://axiang.cc/wp-content/uploads/2014/q3/20170606174248_1.jpg)
圖:正式在台灣亮相的Sony A9,明天(6/7)就正式開賣了!
全片幅機皇,頂尖新科技集於一身
![[Camera] Sony全片幅機皇Sony α9 正式發表,高速20fps連拍、93%自動對焦點涵蓋實現超高速追焦! - 阿祥的網路筆記本 [Camera] Sony全片幅機皇Sony α9 正式發表,高速20fps連拍、93%自動對焦點涵蓋實現超高速追焦! - 阿祥的網路筆記本](https://axiang.cc/wp-content/uploads/2014/q3/20170606174250_66.jpg)
圖:Sony A9是全球首款「全片幅堆疊式CMOS感光元件」的相機。
Sony A9是全球首款 搭載「全片幅堆疊式 Exmor RS CMOS 感光元件」的可交換鏡頭式的相機 ,並搭配全新優化之BIONZ X處理器及前端大型積體電路 (LSI),與 Sony 過往全片幅相機機種相比,效能及數據處理速度提升達20倍,並加入多項全新功能,包括最高達 20fps 且零黑屏高速連拍 、每秒60次 自動對焦 / 自動曝光 (AF/AE) 運算、以及最高快門速度達 1/32,000 秒 等卓越規格。
![[Camera] Sony全片幅機皇Sony α9 正式發表,高速20fps連拍、93%自動對焦點涵蓋實現超高速追焦! - 阿祥的網路筆記本 [Camera] Sony全片幅機皇Sony α9 正式發表,高速20fps連拍、93%自動對焦點涵蓋實現超高速追焦! - 阿祥的網路筆記本](https://axiang.cc/wp-content/uploads/2014/q3/20170606174252_65.jpg)
圖:全球有愈來愈多的專業攝影機採用了Sony相機進行創作。
除了先業界的超極速拍攝表現,A9也結合了涵蓋率高達93%、具有 693點相位式自動偵測對焦點的出色對焦系統,確保攝影師能捕捉快速移動的被攝主體,準確而快速地對焦及追焦,並供全靜音無震動及抗變形拍攝的電子快門 ,也沒有傳統DSLR相機拍攝時會產生的反光鏡機械式快門的聲音,讓使用者在需要絕對安靜的環境下依舊能進行拍攝。
![[Camera] Sony全片幅機皇Sony α9 正式發表,高速20fps連拍、93%自動對焦點涵蓋實現超高速追焦! - 阿祥的網路筆記本 [Camera] Sony全片幅機皇Sony α9 正式發表,高速20fps連拍、93%自動對焦點涵蓋實現超高速追焦! - 阿祥的網路筆記本](https://axiang.cc/wp-content/uploads/2014/q3/20170606174254_19.jpg)
圖:除了Sony A9之外,今天也同步發表了G Master系列的超望遠變焦鏡頭FE100-400mm。
![[Camera] Sony全片幅機皇Sony α9 正式發表,高速20fps連拍、93%自動對焦點涵蓋實現超高速追焦! - 阿祥的網路筆記本 [Camera] Sony全片幅機皇Sony α9 正式發表,高速20fps連拍、93%自動對焦點涵蓋實現超高速追焦! - 阿祥的網路筆記本](https://axiang.cc/wp-content/uploads/2014/q3/20170606174256_1.jpg)
圖:搭配FE100-400mm G Master鏡頭的A9,看起來機身更顯得迷你!
除此之外,A9也同時配備了比 W 電池續航力增強約 2.2 倍的全新 Z 電池,以及支援SD記憶卡 (相容 UHS-II ) 和SD/ MS 記憶卡的雙媒體插槽,大幅提升相機的可靠性與耐用度;首次於機身新增有線 LAN 連接端子,便於大量傳輸靜態影像檔案至特定FTP伺服器;亦可透過閃光燈同步端子進行閃光燈連線作業;內建震動補償效果升級達 5.0 級的五軸光學影像穩定系統與多項全新設定、控制及自訂按鈕,貼近專業攝影師各項拍攝使用需求,提供更進階的操作體驗。
![[Camera] Sony全片幅機皇Sony α9 正式發表,高速20fps連拍、93%自動對焦點涵蓋實現超高速追焦! - 阿祥的網路筆記本 [Camera] Sony全片幅機皇Sony α9 正式發表,高速20fps連拍、93%自動對焦點涵蓋實現超高速追焦! - 阿祥的網路筆記本](https://axiang.cc/wp-content/uploads/2014/q3/20170606174258_17.jpg)
圖:G Master系列鏡頭具備高解析度與優異的散景效果。
![[Camera] Sony全片幅機皇Sony α9 正式發表,高速20fps連拍、93%自動對焦點涵蓋實現超高速追焦! - 阿祥的網路筆記本 [Camera] Sony全片幅機皇Sony α9 正式發表,高速20fps連拍、93%自動對焦點涵蓋實現超高速追焦! - 阿祥的網路筆記本](https://axiang.cc/wp-content/uploads/2014/q3/20170606174259_21.jpg)
圖:此外,今日也同步發表了FE16-35mm F2.8的G Master系列廣角變焦鏡。
![[Camera] Sony全片幅機皇Sony α9 正式發表,高速20fps連拍、93%自動對焦點涵蓋實現超高速追焦! - 阿祥的網路筆記本 [Camera] Sony全片幅機皇Sony α9 正式發表,高速20fps連拍、93%自動對焦點涵蓋實現超高速追焦! - 阿祥的網路筆記本](https://axiang.cc/wp-content/uploads/2014/q3/20170606174301_70.jpg)
圖:也因為FE 16-35mm的出現,讓G Master系列的「大三元」鏡頭組成形,涵蓋焦段從16mm到200mm。
![[Camera] Sony全片幅機皇Sony α9 正式發表,高速20fps連拍、93%自動對焦點涵蓋實現超高速追焦! - 阿祥的網路筆記本 [Camera] Sony全片幅機皇Sony α9 正式發表,高速20fps連拍、93%自動對焦點涵蓋實現超高速追焦! - 阿祥的網路筆記本](https://axiang.cc/wp-content/uploads/2014/q3/20170606174303_78.jpg)
圖:FE 12-24mm F4G超廣角G鏡頭,可帶來全畫面皆清晰銳利的畫質。
![[Camera] Sony全片幅機皇Sony α9 正式發表,高速20fps連拍、93%自動對焦點涵蓋實現超高速追焦! - 阿祥的網路筆記本 [Camera] Sony全片幅機皇Sony α9 正式發表,高速20fps連拍、93%自動對焦點涵蓋實現超高速追焦! - 阿祥的網路筆記本](https://axiang.cc/wp-content/uploads/2014/q3/20170606174305_14.jpg)
圖:目前E接環系列的鏡頭群也愈來愈充足,可涵蓋的焦段也非常完整。
影片:Sony A9 台灣上市記者會實況
更多突破極限的黑科技
![[Camera] Sony全片幅機皇Sony α9 正式發表,高速20fps連拍、93%自動對焦點涵蓋實現超高速追焦! - 阿祥的網路筆記本 [Camera] Sony全片幅機皇Sony α9 正式發表,高速20fps連拍、93%自動對焦點涵蓋實現超高速追焦! - 阿祥的網路筆記本](https://axiang.cc/wp-content/uploads/2014/q3/20170606174306_94.jpg)
圖:Sony 台灣的產品經理李文婷 Zoe。
A9 內建全球首款2,420 萬有效像素 的全片幅堆疊式 Exmor RS CMOS 感光元件,結合優化設計的 BIONZ X 處理器及前端大型積體電路 (LSI),能擴展儲存空間的緩衝,帶來強勁的的數據處理效能,讓攝影師能以最快 20fps的速度在自動追焦 / 自動曝光 (AF/AE) 下拍攝高達 362 張 JPEG 或 241 張 RAW 相片,締造刷新紀錄的連拍速度。
![[Camera] Sony全片幅機皇Sony α9 正式發表,高速20fps連拍、93%自動對焦點涵蓋實現超高速追焦! - 阿祥的網路筆記本 [Camera] Sony全片幅機皇Sony α9 正式發表,高速20fps連拍、93%自動對焦點涵蓋實現超高速追焦! - 阿祥的網路筆記本](https://axiang.cc/wp-content/uploads/2014/q3/20170606174308_46.jpg)
圖:Sony A9相較於傳統反光鏡相機,具備了四大革命新功能。
此外,A9的感光元件具有寬廣的高 ISO 範圍(100-51200),不僅可因應拍攝情況擴展為 50 – 204800 ,搭配高效能處理器,於較高感光範圍拍攝時,也能有效將雜訊減至最低,α9 亦支援 14位元 RAW 檔案格式,能充份利用感光元件的寬廣動態範圍之優勢,讓影像創作更不受限。
![[Camera] Sony全片幅機皇Sony α9 正式發表,高速20fps連拍、93%自動對焦點涵蓋實現超高速追焦! - 阿祥的網路筆記本 [Camera] Sony全片幅機皇Sony α9 正式發表,高速20fps連拍、93%自動對焦點涵蓋實現超高速追焦! - 阿祥的網路筆記本](https://axiang.cc/wp-content/uploads/2014/q3/20170606174310_19.jpg)
圖:新一代高速感光元件與影像處理器,以及無反光鏡和電子快門,造就了A9的高效率與靜音運作。
A9的自動對焦系統配備每秒達 60 次5 AF/AE 運算檢測,可精準追蹤高速移動的主體動作及亮度變化情況。此外,A9 所搭載的電子式觀景窗具有所見即所拍的優勢,在包含 20fps高速連拍的任何拍攝模式下,皆不會出現黑屏畫面,為使用者帶來全新無間斷動作的拍攝體驗。
![[Camera] Sony全片幅機皇Sony α9 正式發表,高速20fps連拍、93%自動對焦點涵蓋實現超高速追焦! - 阿祥的網路筆記本 [Camera] Sony全片幅機皇Sony α9 正式發表,高速20fps連拍、93%自動對焦點涵蓋實現超高速追焦! - 阿祥的網路筆記本](https://axiang.cc/wp-content/uploads/2014/q3/20170606174312_43.jpg)
圖:Sony A9的拍攝速度可達每秒20張,運算速度更達每秒60次,因此可做到拍攝時畫面0黑屏,讓你可以持續追蹤到拍攝主題的位置。
Sony A9 擁有涵蓋率達 93%的693 點相位式自動偵測對焦點,能提供更加得心應手的精準對焦。而高速混合式自動對焦系統結合了相位式偵測的超卓高速追焦及對比式偵測系統的精確度,對焦表現較 A7R II 快 25%,眼部對焦的精準度亦提升了大約 30%,即便是快速移動的主體,也能輕易捕捉不錯失。
![[Camera] Sony全片幅機皇Sony α9 正式發表,高速20fps連拍、93%自動對焦點涵蓋實現超高速追焦! - 阿祥的網路筆記本 [Camera] Sony全片幅機皇Sony α9 正式發表,高速20fps連拍、93%自動對焦點涵蓋實現超高速追焦! - 阿祥的網路筆記本](https://axiang.cc/wp-content/uploads/2014/q3/20170606174313_4.jpg)
圖:Sony A9的電子快門可避免拍攝高速運動的主體時造成變形的狀況。
![[Camera] Sony全片幅機皇Sony α9 正式發表,高速20fps連拍、93%自動對焦點涵蓋實現超高速追焦! - 阿祥的網路筆記本 [Camera] Sony全片幅機皇Sony α9 正式發表,高速20fps連拍、93%自動對焦點涵蓋實現超高速追焦! - 阿祥的網路筆記本](https://axiang.cc/wp-content/uploads/2014/q3/20170606174314_98.jpg)
圖:Sony A9也是首款具備4D Focus系統全片幅E接環相機,對焦更為快速且精準。
輕巧機身, 配備強大專業效能與全新專業操作體驗
![[Camera] Sony全片幅機皇Sony α9 正式發表,高速20fps連拍、93%自動對焦點涵蓋實現超高速追焦! - 阿祥的網路筆記本 [Camera] Sony全片幅機皇Sony α9 正式發表,高速20fps連拍、93%自動對焦點涵蓋實現超高速追焦! - 阿祥的網路筆記本](https://axiang.cc/wp-content/uploads/2014/q3/20170606174314_4.jpg)
圖:Sony A9也具備了更多符合專業使用的規格,像是雙卡插槽(UHS-I與UHS-II雙規格)、5軸影像穩定系統、120fps的Quad-VGA OLED電子觀景窗…等。
Sony 全新 A9 全片幅相機擁有一系列强化功能,為攝影師提供真正的專業操作模式, 具備首次搭載於 Sony A全系列相機的368 萬點全新高解析度及高亮度 Quad-VGA OLED Tru-Finder 電子式觀景窗,內含雙面非球面元件的光學設計結構,提供 0.78放大倍率和整個畫面都清晰銳利的影像,同時利用 ZEISS T* 鍍膜大幅減少反射,並在最外層的鏡片加上一層氟鍍膜以防指紋或塵土,整體亮度較 A7R II 的 XGA OLED Tru-Finder 電子式觀景窗提升兩倍,更接近肉眼所見的真實環境光線,能呈現極準確且真實細緻的畫面,享受最自然流暢的拍攝體驗。 此外,電子式觀景窗顯示速度可設定為 60fps 張或 120fps 以配合不同活動拍攝需求。
![[Camera] Sony全片幅機皇Sony α9 正式發表,高速20fps連拍、93%自動對焦點涵蓋實現超高速追焦! - 阿祥的網路筆記本 [Camera] Sony全片幅機皇Sony α9 正式發表,高速20fps連拍、93%自動對焦點涵蓋實現超高速追焦! - 阿祥的網路筆記本](https://axiang.cc/wp-content/uploads/2014/q3/20170606174315_50.jpg)
圖:此外,Sony A9更內建專業配備連結的功能,像是內建乙太網路孔、大型閃燈同步端子、麥克風、耳機與HDMI輸出、以及USB端子…等。
A9 也內建先進的五軸光學影像穩定系統提供相等於 5.0 級 相機震動補償效果,於光線欠佳的情況下可將感光元件的效能全面發揮,且可半按快門即時在相機的 LCD 顯示螢幕或電子觀景窗上預覽防震效果,準確地檢查對焦設定及構圖。
為符合各種專業使用需求, A9 機身設置了有線 LAN 連接端子,可將拍攝所得的影像高速傳送至特定 FTP 伺服器,提供專業新聞攝影以及運動攝影師更便利快速的傳輸功能. 此外,機身還設有閃光燈同步端子,方便使用者將相機連接至外接閃光燈系統進行同步作業。
![[Camera] Sony全片幅機皇Sony α9 正式發表,高速20fps連拍、93%自動對焦點涵蓋實現超高速追焦! - 阿祥的網路筆記本 [Camera] Sony全片幅機皇Sony α9 正式發表,高速20fps連拍、93%自動對焦點涵蓋實現超高速追焦! - 阿祥的網路筆記本](https://axiang.cc/wp-content/uploads/2014/q3/20170606174317_3.jpg)
圖:Sony A9將在明日(6/7)上市,單機建議售價為新台幣129,980元,並提供搭配SEL2470GM鏡頭的精裝版,建議售價為新台幣184,980元!
![[Camera] Sony全片幅機皇Sony α9 正式發表,高速20fps連拍、93%自動對焦點涵蓋實現超高速追焦! - 阿祥的網路筆記本 [Camera] Sony全片幅機皇Sony α9 正式發表,高速20fps連拍、93%自動對焦點涵蓋實現超高速追焦! - 阿祥的網路筆記本](https://axiang.cc/wp-content/uploads/2014/q3/20170606174318_9.jpg)
圖:三款新鏡頭的售價也同步發表。
Sony A9 相機亦優化了許多手感操作體驗,包括:相機背面加設多重選擇器,在不同對焦模式設定下,都能直覺又高效率地上、下、左或右切換對焦點,並同時支援螢幕觸控對焦,可流暢快速地選擇對焦位置,另外增設可快速啟動自動對焦的「AF-ON 」功能鈕,無須半按快門即可自動對焦。
另外設置過片和對焦模式轉盤,便利於迅速切換模式。其他新增功能包括「對焦區域登錄」,透過自訂鈕記憶和呼叫常用的對焦範圍,以及可將不同功能(包括曝光、快門速度、拍攝模式等)設定至任一自訂鈕的「回復自訂固定設定值」,讓攝影師能依個人習慣設定操作。
雙倍電池續航力與儲存容量 專業攝影如虎添翼
![[Camera] Sony全片幅機皇Sony α9 正式發表,高速20fps連拍、93%自動對焦點涵蓋實現超高速追焦! - 阿祥的網路筆記本 [Camera] Sony全片幅機皇Sony α9 正式發表,高速20fps連拍、93%自動對焦點涵蓋實現超高速追焦! - 阿祥的網路筆記本](https://axiang.cc/wp-content/uploads/2014/q3/20170606174316_64.jpg)
圖:Sony也隨Sony A9上市,推出全新「UHS-II」系列記憶卡,最高讀取速度達300MB/s,最高寫入速度299MB/s。
Sony 聆聽廣大專業攝影師的意見回饋,A9 相機採用全新研發之 Sony Z 電池 (NP-FZ100),相等於 Sony 其他全片幅相機所使用電池 2.2 倍的電量,讓拍攝更無後顧之憂;同時增設支援UHS-II記憶卡 的雙媒體插槽,使用者能選擇將資料同時存入兩張記憶卡內,或選擇分別儲存 RAW/JPEG 及影像/影片;拍攝動態影片時,同樣支援將資料同時存入兩張記憶卡內,方便備份並更有效管理檔案。
傑出 4K 動態影像錄製表現
![[Camera] Sony全片幅機皇Sony α9 正式發表,高速20fps連拍、93%自動對焦點涵蓋實現超高速追焦! - 阿祥的網路筆記本 [Camera] Sony全片幅機皇Sony α9 正式發表,高速20fps連拍、93%自動對焦點涵蓋實現超高速追焦! - 阿祥的網路筆記本](https://axiang.cc/wp-content/uploads/2014/q3/20170606174317_28.jpg)
圖:Sony A9上市記者會現場也請到了專業的運動攝影師現身說法,分享實際使用Sony A9的心得。
Sony A9 出色的動態影像畫質表現,亦與其卓越的速度效能並駕齊驅,內建完整像素讀取 4K 影像(XAVC S 格式 )錄影功能,無像素合併將全片幅感光元件的效能發揮得淋漓盡致,所攝錄的 4K 影像具有更高清晰度(亦適用於常用的 Super 35mm 格式)。此外,A9 能以每秒 120 張拍攝高達 100 Mbps 的Full HD 影片,並透過後製創作出 4 倍或 5 倍的慢動作畫面。
![[Camera] Sony全片幅機皇Sony α9 正式發表,高速20fps連拍、93%自動對焦點涵蓋實現超高速追焦! - 阿祥的網路筆記本 [Camera] Sony全片幅機皇Sony α9 正式發表,高速20fps連拍、93%自動對焦點涵蓋實現超高速追焦! - 阿祥的網路筆記本](https://axiang.cc/wp-content/uploads/2014/q3/20170606174322_58.jpg)
圖:記者會現場也打造了一處實機體驗的場地,請來了體操、桌球與抬拳道…等運動選手在場上表演,並讓大家使用Sony A9實際體驗快速追焦與20fps拍攝的效果。
![[Camera] Sony全片幅機皇Sony α9 正式發表,高速20fps連拍、93%自動對焦點涵蓋實現超高速追焦! - 阿祥的網路筆記本 [Camera] Sony全片幅機皇Sony α9 正式發表,高速20fps連拍、93%自動對焦點涵蓋實現超高速追焦! - 阿祥的網路筆記本](https://axiang.cc/wp-content/uploads/2014/q3/20170606174322_28.jpg)
圖:媒體們也都對Sony A9新機有濃厚的興趣。
![[Camera] Sony全片幅機皇Sony α9 正式發表,高速20fps連拍、93%自動對焦點涵蓋實現超高速追焦! - 阿祥的網路筆記本 [Camera] Sony全片幅機皇Sony α9 正式發表,高速20fps連拍、93%自動對焦點涵蓋實現超高速追焦! - 阿祥的網路筆記本](https://axiang.cc/wp-content/uploads/2014/q3/20170606174323_14.jpg)
圖:Sony的長官也親身體驗Sony A9的拍攝功能。
![[Camera] Sony全片幅機皇Sony α9 正式發表,高速20fps連拍、93%自動對焦點涵蓋實現超高速追焦! - 阿祥的網路筆記本 [Camera] Sony全片幅機皇Sony α9 正式發表,高速20fps連拍、93%自動對焦點涵蓋實現超高速追焦! - 阿祥的網路筆記本](https://axiang.cc/wp-content/uploads/2014/q3/20170606174318_5.jpg)
圖:Sony A9搭配SEL1224G超廣角鏡頭的樣子。
![[Camera] Sony全片幅機皇Sony α9 正式發表,高速20fps連拍、93%自動對焦點涵蓋實現超高速追焦! - 阿祥的網路筆記本 [Camera] Sony全片幅機皇Sony α9 正式發表,高速20fps連拍、93%自動對焦點涵蓋實現超高速追焦! - 阿祥的網路筆記本](https://axiang.cc/wp-content/uploads/2014/q3/20170606174318_22.jpg)
圖:Sony A9搭配SEL100400GM超望遠鏡頭的樣子。
![[Camera] Sony全片幅機皇Sony α9 正式發表,高速20fps連拍、93%自動對焦點涵蓋實現超高速追焦! - 阿祥的網路筆記本 [Camera] Sony全片幅機皇Sony α9 正式發表,高速20fps連拍、93%自動對焦點涵蓋實現超高速追焦! - 阿祥的網路筆記本](https://axiang.cc/wp-content/uploads/2014/q3/20170606174319_28.jpg)
圖:Sony A9搭配SEL1635GM廣角變焦鏡頭的樣子。
![[Camera] Sony全片幅機皇Sony α9 正式發表,高速20fps連拍、93%自動對焦點涵蓋實現超高速追焦! - 阿祥的網路筆記本 [Camera] Sony全片幅機皇Sony α9 正式發表,高速20fps連拍、93%自動對焦點涵蓋實現超高速追焦! - 阿祥的網路筆記本](https://axiang.cc/wp-content/uploads/2014/q3/20170606174319_34.jpg)
圖:Sony A9實機上側的樣子,可以看到眾多的轉盤與功能鈕。
![[Camera] Sony全片幅機皇Sony α9 正式發表,高速20fps連拍、93%自動對焦點涵蓋實現超高速追焦! - 阿祥的網路筆記本 [Camera] Sony全片幅機皇Sony α9 正式發表,高速20fps連拍、93%自動對焦點涵蓋實現超高速追焦! - 阿祥的網路筆記本](https://axiang.cc/wp-content/uploads/2014/q3/20170606174320_58.jpg)
圖:Sony A9實機正面,快門的位置基本上與A7II系列相同。
![[Camera] Sony全片幅機皇Sony α9 正式發表,高速20fps連拍、93%自動對焦點涵蓋實現超高速追焦! - 阿祥的網路筆記本 [Camera] Sony全片幅機皇Sony α9 正式發表,高速20fps連拍、93%自動對焦點涵蓋實現超高速追焦! - 阿祥的網路筆記本](https://axiang.cc/wp-content/uploads/2014/q3/20170606174320_97.jpg)
圖:Sony A9搭載了3吋的TFT螢幕,具備觸控功能,另外觀景窗為0.5吋,Quad-VGA OLED螢幕,更新率為120fps。
![[Camera] Sony全片幅機皇Sony α9 正式發表,高速20fps連拍、93%自動對焦點涵蓋實現超高速追焦! - 阿祥的網路筆記本 [Camera] Sony全片幅機皇Sony α9 正式發表,高速20fps連拍、93%自動對焦點涵蓋實現超高速追焦! - 阿祥的網路筆記本](https://axiang.cc/wp-content/uploads/2014/q3/20170606174320_2.jpg)
圖:握把的部份有止滑的蒙皮,前端還有一個功能轉盤。
![[Camera] Sony全片幅機皇Sony α9 正式發表,高速20fps連拍、93%自動對焦點涵蓋實現超高速追焦! - 阿祥的網路筆記本 [Camera] Sony全片幅機皇Sony α9 正式發表,高速20fps連拍、93%自動對焦點涵蓋實現超高速追焦! - 阿祥的網路筆記本](https://axiang.cc/wp-content/uploads/2014/q3/20170606174321_25.jpg)
圖:Sony A9的過片與對焦模式轉盤。
![[Camera] Sony全片幅機皇Sony α9 正式發表,高速20fps連拍、93%自動對焦點涵蓋實現超高速追焦! - 阿祥的網路筆記本 [Camera] Sony全片幅機皇Sony α9 正式發表,高速20fps連拍、93%自動對焦點涵蓋實現超高速追焦! - 阿祥的網路筆記本](https://axiang.cc/wp-content/uploads/2014/q3/20170606174322_37.jpg)
圖:機身右側可看到曝光補償與拍攝模式轉盤。
更多專屬新配件,貼近專業需求
![[Camera] Sony全片幅機皇Sony α9 正式發表,高速20fps連拍、93%自動對焦點涵蓋實現超高速追焦! - 阿祥的網路筆記本 [Camera] Sony全片幅機皇Sony α9 正式發表,高速20fps連拍、93%自動對焦點涵蓋實現超高速追焦! - 阿祥的網路筆記本](https://axiang.cc/wp-content/uploads/2014/q3/20170606174315_5.jpg)
圖:隨Sony A9推出,也將有更多選購配件。
Sony 將陸續在台推出多款選購配件,讓A9 相機操作更具可靠性與信賴感,包括垂直握把、多電池轉接器套件…等,詳可見下圖。
![[Camera] Sony全片幅機皇Sony α9 正式發表,高速20fps連拍、93%自動對焦點涵蓋實現超高速追焦! - 阿祥的網路筆記本 [Camera] Sony全片幅機皇Sony α9 正式發表,高速20fps連拍、93%自動對焦點涵蓋實現超高速追焦! - 阿祥的網路筆記本](https://axiang.cc/wp-content/uploads/2014/q3/20170606200507_14.jpg)
Sony A9 上市相關活動
- 即日起至 2017/8/13 凡購買Sony A9單機身或限量精裝版,即加贈價值NT$1,980 的 NP-FZ100 原廠電池乙個。
- 購買Sony A9可享多款A9專屬配件及 E 接環全片幅鏡頭加價購優惠(如下圖表)。
![[Camera] Sony全片幅機皇Sony α9 正式發表,高速20fps連拍、93%自動對焦點涵蓋實現超高速追焦! - 阿祥的網路筆記本 [Camera] Sony全片幅機皇Sony α9 正式發表,高速20fps連拍、93%自動對焦點涵蓋實現超高速追焦! - 阿祥的網路筆記本](https://axiang.cc/wp-content/uploads/2014/q3/20170606200510_74.jpg)
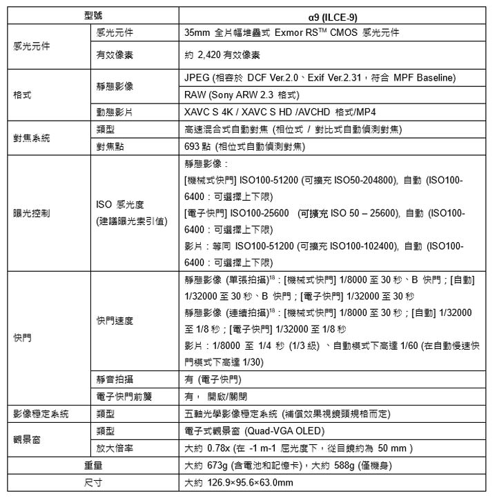
Sony A9產品詳細規格
![[Camera] Sony全片幅機皇Sony α9 正式發表,高速20fps連拍、93%自動對焦點涵蓋實現超高速追焦! - 阿祥的網路筆記本 [Camera] Sony全片幅機皇Sony α9 正式發表,高速20fps連拍、93%自動對焦點涵蓋實現超高速追焦! - 阿祥的網路筆記本](https://axiang.cc/wp-content/uploads/2014/q3/20170606200511_73.jpg)
相關連結:
α9 搭載全片幅堆疊式 CMOS 感光元件 | ILCE-9 | Sony TW
歷史上的這一天,我還寫了…
- 小米 618 話題新品來了!全新 Redmi Pad 2、Redmi Note 14 系列新色升規,熱銷手機與 AIoT 好物最低 46 折! - 2025
- 台灣玳能舉行 2024「Dynabook AI Solution Day」展示全球最輕 14 吋 AI PC 商務筆電與智慧解決方案! - 2024
- 拒絕網購詐騙、通訊行買貴!來遠傳買空機不只更划算、更安心有保障! - 2023
- 618「Hy」起來買!HyperX 電競周邊祭出 5 折價,享優惠靠這一檔! - 2022
- Google Pixel 新系統更新將加入「延時天文攝影」模式,最長曝光可超過 4 分鐘以上? - 2021
- 比前一代還早?Galaxy Note20 與 Galaxy Fold2 將於 8 月 5 日發表? - 2020
- 「小米夏日祭」來了!想要哪些產品折扣優惠~米粉們自己來決定! - 2020
- [Mobile] LINE Pay 與 Visa 策略聯盟,打造數位支付新體驗! - 2019
- [Event] 三金設計師方序中攜手 Epson 打造《查無此人-小花計劃展》融合多媒體藝術與投影科技! - 2019
- [PC] Kingston 金士頓 COMPUTEX 2018 期間展出企業與消費應用領域全系列儲存方案! - 2018












![[Unbox] 打造「精品級」iPhone週邊!Moshi「Car vent mount」便攜車架與「Car charger duo」車用充電組給你高質感車用配件新體驗! - 阿祥的網路筆記本 [Unbox] 打造「精品級」iPhone週邊!Moshi「Car vent mount」便攜車架與「Car charger duo」車用充電組給你高質感車用配件新體驗! - 阿祥的網路筆記本](https://axiang.cc/wp-content/uploads/2020-08-09-180833-16.jpg)
無留言