![[Mobile] 「台灣Pay」力拼Apple Pay!Xperia 新機預載「t wallet+ APP」,祭百萬刷卡金回饋! - 阿祥的網路筆記本 [Mobile] 「台灣Pay」力拼Apple Pay!Xperia 新機預載「t wallet+ APP」,祭百萬刷卡金回饋! - 阿祥的網路筆記本](https://axiang.cc/wp-content/uploads/2014/q3/20170423090410_78.jpg)
圖:Sony Mobile新機Xperia XZs(圖右)與Xperia XA1(圖左)皆預載「t wallet+」,可直接支援行動支付!
2017年在國際支付品牌的參與下,國內行動支付市場熱鬧無比,NFC感應式行動支付功能迅速為大眾所熟知。台灣Pay「t wallet+ APP」與 Sony Mobile再次攜手合作,4月上市的Sony新機預載「t wallet+ APP」,並推出新手機用戶獨享的「百萬刷卡金回饋」,共同推廣行動支付服務。
Sony Mobile深耕行動支付市場,自2013年起推出30款具NFC功能且通過國際組織認證之NFC手機,用戶下載「t wallet+ APP」,即可搶在熱潮上使用NFC感應式行動支付。「t wallet+ APP」作為Sony Mobile在台灣「行動支付」的最佳解決方案,以全球品牌在地服務台灣行動支付用戶。
Sony Mobile新機Xperia XZs與XA1已預載 t Wallet+ APP,獨享百萬刷卡金與10%回饋
Sony Mobile今年首發兩款全新手機皆預載「t wallet +」APP,包含旗艦機種 Xperia™ XZs及超級中階機種Xperia™ XA1,用戶只要註冊「t wallet +」、綁定信用卡,即可加入行動支付行列。為鼓勵用戶加入「t wallet+」行動支付,體驗無現金生活,臺灣行動支付公司祭出百萬刷卡金活動,即上述兩款新手機用戶使用「t wallet+ APP」行動支付購物,得享10%刷卡金回饋,活動期間自106/4/20起至7/31,以「t wallet+」行動支付消費皆適用(每卡上限300元),回饋總額度100萬元,用完為止。
Sony Mobile已推出30款支援NFC感應式行動支付的智慧手機,用戶至Google Play下載「t wallet +」APP,綁定信用卡,即可使用NFC感應刷卡支付,詳如下表。
![[Mobile] 「台灣Pay」力拼Apple Pay!Xperia 新機預載「t wallet+ APP」,祭百萬刷卡金回饋! - 阿祥的網路筆記本 [Mobile] 「台灣Pay」力拼Apple Pay!Xperia 新機預載「t wallet+ APP」,祭百萬刷卡金回饋! - 阿祥的網路筆記本](https://axiang.cc/wp-content/uploads/2014/q3/20170423090415_91.jpg)
t wallet+ APP已支援多達14家金融機構
台灣Pay「t wallet+」 APP已有臺灣銀行、合作金庫、第一銀行、華南銀行、彰化銀行、富邦銀行、兆豐銀行、新光銀行、陽信銀行、永豐銀行、凱基銀行、台新銀行、日盛銀行與中國信託銀行等14家銀行加入,土地銀行、台中商銀、聯邦銀行等金融機構將陸續上線,推出MasterCard / VISA品牌超過550種信用卡產品。其中,中國信託於本(4)月將所有信用卡產品上架,深受消費者歡迎的「LINE Pay信用卡」,也可在Android手機使用「t wallet+ APP」嗶付,民眾持具NFC功能的Android手機,拿出皮夾中的信用卡,一指下載「t wallet+行動支付APP」、二「拍」實體卡,三「嗶」消費付款,透過簡單步驟得以輕鬆享受行動支付的便利。用戶下載「t wallet+」 APP,即可於全台超過13萬、全球260萬以上「感應式刷卡機」商店購物消費。
「t wallet+ APP」行動支付享「3+1」多重優惠
【第1重】自4/20至7/31止,Xperia新機用戶使用台灣Pay「t wallet+」加入行動支付行列,即可參加「百萬回饋新機獨有」活動。
【第2重】自4/14至5/14止,因應「母親節」百貨公司購物旺季,特別祭出用台灣Pay「t wallet+ APP」行動支付,回饋最高20%活動,所有用戶在全台百貨公司以台灣Pay「t wallet+ APP」行動支付,單筆1,000元以上即獲200元「太平洋SOGO百貨電子禮券(即享券)」(每卡限一次機會,詳情請見臺灣行動支付官網)。
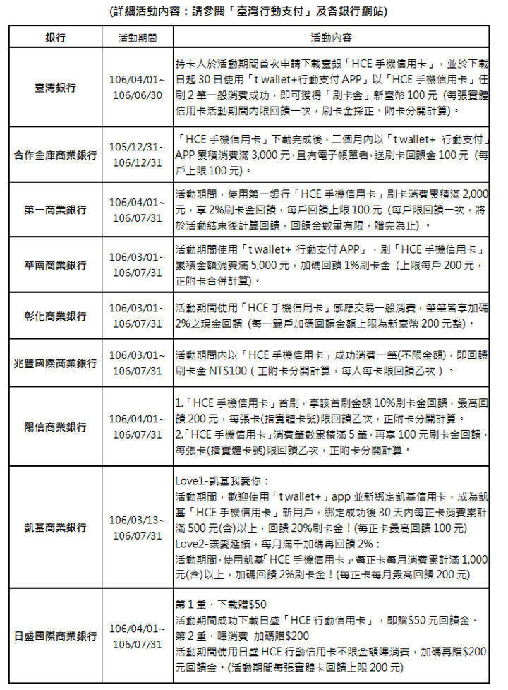
【第3重】合作銀行為積極推廣Android手機專用的台灣Pay「t wallet+ APP」,同時祭出多項優惠,7月底前消費者可享有刷卡金優惠包括:
![[Mobile] 「台灣Pay」力拼Apple Pay!Xperia 新機預載「t wallet+ APP」,祭百萬刷卡金回饋! - 阿祥的網路筆記本 [Mobile] 「台灣Pay」力拼Apple Pay!Xperia 新機預載「t wallet+ APP」,祭百萬刷卡金回饋! - 阿祥的網路筆記本](https://axiang.cc/wp-content/uploads/2014/q3/20170423090416_53.jpg)
【第3+1重】自3/13至4/23,臺灣行動支付公司與Sony Mobile共同推出「Sony手機用戶獨享消費抽獎」活動,每雙週以單一「HCE手機信用卡」消費3筆,且每筆66元以上,即可獲一次抽獎機會,獎項包含Sony Xperia XZ手機及新光三越禮券等好禮,每期抽出33個獎。歡迎所有用戶使用越多、獲獎越多。
台灣Pay「t wallet + APP」專屬現金回饋活動
![[Mobile] 「台灣Pay」力拼Apple Pay!Xperia 新機預載「t wallet+ APP」,祭百萬刷卡金回饋! - 阿祥的網路筆記本 [Mobile] 「台灣Pay」力拼Apple Pay!Xperia 新機預載「t wallet+ APP」,祭百萬刷卡金回饋! - 阿祥的網路筆記本](https://axiang.cc/wp-content/uploads/2014/q3/20170423090727_73.jpg)
Sony手機用戶獨享優惠:「行動支付用t wallet+,雙週抽Xperia XZ手機等好禮」
Sony手機用戶以「t wallet+ APP」消費購物,單一行動卡號之手機信用卡,消費滿3筆、 且每筆金額在66元以上,即獲一次抽獎機會(各行動卡號之手機信用卡 分開計算)。抽獎機會可當期累計,不限中獎次數。
![[Mobile] 「台灣Pay」力拼Apple Pay!Xperia 新機預載「t wallet+ APP」,祭百萬刷卡金回饋! - 阿祥的網路筆記本 [Mobile] 「台灣Pay」力拼Apple Pay!Xperia 新機預載「t wallet+ APP」,祭百萬刷卡金回饋! - 阿祥的網路筆記本](https://axiang.cc/wp-content/uploads/2014/q3/20170423090416_30.jpg)
相關聯結:
歷史上的這一天,我還寫了…
- 十銓科技四款產品奪 2025 年紅點設計獎,體現技術與美學雙軌並進 - 2025
- Logitech G 全新 PRO X 60 職業機械式 60% 電競鍵盤為精準射擊而生! - 2024
- Canon EOS R8 正式推出!最輕量全片幅無反機,兼具超高性價比! - 2023
- 影像旗艦 oppo Find X5 Pro 4/29 正式登台!即日期限時 7 天預購登錄送《巴斯光年》禮盒! - 2022
- LINE Bank 今日正式上市!迎接台灣純網銀紀元~每個人手中的全民銀行來了! - 2021
- POCO 推出 POCO F3 5G 旗艦與 4G 性能怪獸 POCO X3,價格超驚喜! - 2021
- 具備 4 鏡頭、6.4 吋大螢幕!三星 Galaxy A31 宣佈在台上市!5/1 正式開賣! - 2020
- [Mobile] 同為三鏡頭配置,入門旗艦 HUAWEI P30 打得過高階旗艦 Samsung Galaxy S10+?相機對比評測見真章! - 2019
- [App] 照片分享社群不夠看!有趣短片才夠話題性~一起來玩玩你不能錯過的短片APP! - 2018
- [Unbox] 集結大螢幕、強大相機與高續航力!功能全方位的6吋旗艦:HUAWEI Mate 8 開箱分享與深度評測心得! - 2016













無留言